
A Tale of Two Kingdoms






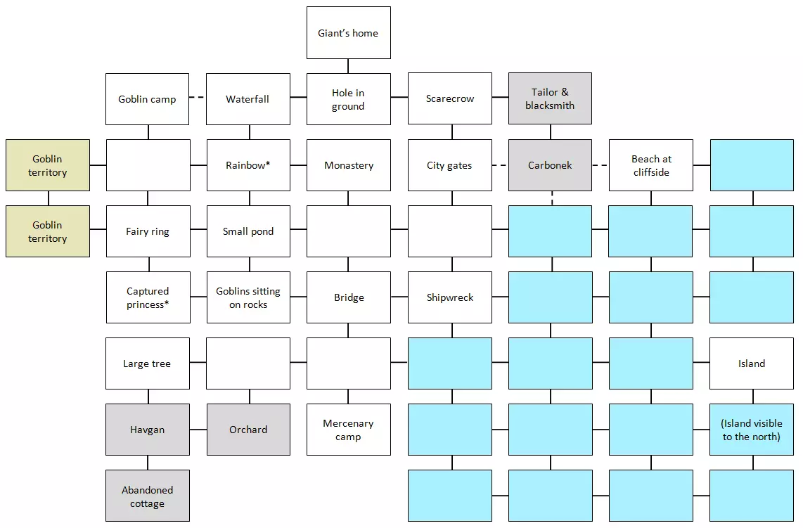
按照本指南操作,你将达成最佳结局,获得100%的荣誉与智慧,并解锁全部20个过场动画。 地图 你可以参考我使用的由Helvel制作的地图。序章 - 爬上城堡城墙 - 打开左侧的门 - 等待守卫坐回原位(可以四处张望来跳过时间) - 上楼 - 再次打开左侧的门 - 用苹果酒瓶倒在守卫的杯子里 - 与守卫互动 - 从左侧的门离开 - 与一名守卫交谈并提及醉酒的守卫 - 使用左下角的曲柄 - 回答:这是让援军进入的特殊命令 第一章:复杂的欢迎 - 前往图书馆 - 与大臣谈论他的游戏 - 和他玩游戏直到获胜(你可以借此练习,因为之后你必须与更强的对手对战) - 上楼 - 拿起花瓶以获得权杖 - 拉绳索(仅当走廊里没有守卫时!)营地 - 将火柴盒交给布兰温 - 四处走动,直到看到树上有一只松鼠 - 用橡果喂松鼠 - 用斗篷罩住松鼠 - 继续四处走动,直到发现地上有一只鸽子 - 捡起鸽子 - 在物品栏中查看并使用鸽子,获得一张纸条 - 前往果园观看过场动画(女人和学徒) - 前往哈夫甘 - 用你的硬币在井边许愿,祈求布兰温身体健康 - 将松鼠交给德鲁伊 - 将鸽子交给德鲁伊 - 请求德鲁伊为你做点事 - 打开德鲁伊的物品栏 - 用自钻孔石对自己使用 - 前往哥布林营地 - 你可以和哥布林首领谈论所有事情 - 等待天黑 - 用匕首撬开笼子 - 从帐篷里拿走铁符文 - 利用河流逃跑 - 不要回去吧,你只能逃跑一次!- 前往【沉船处】或任何有沙子的场景,用空袋子装沙子,获得一袋沙子。 - 如果你有装满的瓶子(无论是从【桥】处装的水,还是从【修道院】获得的圣水——前提是你没有用圣水杀死 Barghest),前往【地洞】,将装满的瓶子对着地洞使用,获得一把梳子。 - 前往【巨人之家】观看过场动画(地精掉落水晶)。 - 说“他看起来不怎么强壮”。 - 对自己使用苹果。 - 对自己使用沙袋。 - 对自己使用鸟。 - 前往【卡本尼克】。 - 前往铁匠铺。 - 铁匠应该不在那里,拿走右下角的地精盾牌。 - 如果你有地精盾牌,前往珠宝店旁的悬崖,将盾牌扔下悬崖。 - 前往码头观看过场动画(铁匠)。(和学徒)- 和学徒谈论所有事情 - 如果你把盾牌扔下悬崖,就从码头跳下去 - 游到悬崖边海滩 - 拿起哥布林盾牌 - 前往修道院 - 进入图书馆 - 打开窗户 - 请求僧侣为你做点事 - 使用右上角的书 - 离开 - 前往果园北边的场景 - 拿起树桩获得魔法植物 - 当你从南边进入十字路口场景四处走动时,最终会看到一段过场动画(哥布林和乞丐) - 前往卡邦尼克 - 前往码头 - 把魔法植物交给学徒 如果你已经杀死了 barghest,拥有自钻孔石头和你的剑: - 游到岛屿 - 拿起罐子里的大脑 - 使用自钻孔石头露出一座塔 - 进入 - 从...拿起蛇形雕像书架 - 你的鼠标移动将反转 - 用你的剑攻击水晶球 - 离开 - 前往卡本尼克 - 进入珠宝店 - 从主柜台拿走长笛 - 离开城镇 - 前往十字路口场景(你会被打晕) - 前往沉船处 - 拿起灯笼 - 查看脚印 - 使用船两次 - 不要移动!- 查看网 - 拿走金苹果 - 打开箱子获得长笛 - 使用网 - 与乞丐交谈,询问他为何没有正当工作,若他已向哈夫甘的人求助,主动提出去和他们谈谈 - 前往哈夫甘 - 进入树后的房子 - 与女人交谈 - 前往沉船处 - 与乞丐交谈 - 对乞丐使用铁符文 - 离开 - 从火堆灰烬中拿走开锁器 - 前往佣兵营地 - 将长笛交给塔利辛 - 旋律将随机生成 - 四处走动,直到发现树上有一只乌鸦,其喙中闪烁着某物 - 对自己使用长笛 - 捡起钥匙 - 前往修道院 - 从右侧敞开的窗户爬进去 - 用钥匙打开展示柜,获得冰球 - 爬窗户出去 - 前往稻草人处 - 给予大脑前往稻草人处 - 与稻草人对话 - 拿走南瓜。完成以下任务将结束本章:前往精灵环 - 将自钻孔石放在蘑菇上 - 对自己使用长笛。你现在和普卡一起在水晶房间里。 你必须从面前的6件物品中挑选2件,每件物品会打开一种不同的门: 羽毛打开云门 蝙蝠翅膀打开夜空门 龙鳞打开火门 鼹鼠爪打开石门 鲨鱼牙打开水门 树叶打开绿门 这个谜题的解法是将红色、黄色、蓝色和绿色宝石分别带到对应颜色的房间。 不要从普卡所在房间的中间那扇门离开!此处无法保存游戏进度,但你可以通过与普卡对话重新开始游戏,你可能需要多次尝试不同的物品组合。解决这个问题的最佳方法是在纸上画一个如下所示的表格: 紫色 - 出口 | 出口 | 出口 | 出口 | 出口 红色 - 出口 | 出口 | 出口 | 出口 | 出口 蓝色 - 出口 | 出口 | 出口 | 出口 | 出口 黄色 - 出口 | 出口 | 出口 | 出口 | 出口 绿色 - 出口 | 出口 | 出口 | 出口 | 出口 记录下每个水晶房间里有哪些门,然后找出只有两种门的列,这样你就能知道哪两种物品是最佳组合。一旦你放置好最后一颗宝石,你将被传送到【希尔纳·纳·奥格】 - 将贝壳交给普卡 - 向右走 - 和希尔利精灵谈论所有事情 - 走到最左边 - 和昂希尔利精灵交谈 - 赢得游戏 - 和昂希尔利精灵谈论所有事情以获得一颗黑曜石宝石 - 离开 第五章:首次出击 - 前往【希尔纳·纳·奥格】观看一段过场动画(普卡欺负 Blossom) - 和变形怪 Blossom 交谈 - 暂时不要谈论他的对应体!- 将梳子交给布洛瑟姆 - 让布洛瑟姆为你做些事 - 打开布洛瑟姆的物品栏,将梳子用在自己身上 - 告诉布洛瑟姆你找到了他的对应者 - 离开 - 前往【沉船】 - 进入沉船观看过场动画(乞丐和布洛瑟姆的对话) - 前往【卡邦尼克】 - 进入马厩 - 调查干草堆获得情书 - 前往【仙境之国】 - 向右走 - 将情诗交给希尔芙 - 离开 - 前往【被掳的公主】处 - 使用自钻孔石 - 将铁符文用在公主身上 - 前往【小池塘】 - 将梳子用在池塘上 - 走到【桥】处并向南走 - 听到有人靠近时,躲到后面的树后 - 确认安全后,前往【哈夫甘】 - 进入左边的房子 - 将金苹果放入大锅 - 拿走哥布林头骨 - 重新进入- 快速前往并使用屏幕左下角的阳台 - 冲向守卫室 - 从假人身上夺取绳索 - 前往王座室 - 将权杖交给莉安农公主 - 离开你的房间 - 迅速使用左侧半开的门 - 从尸体上拿起匕首 - 等待或离开房间(最终结果相同) 第二章:白鸽之逃 - 查看你的窗户 - 使用窗户获取一块布 - 拿起枕头 - 将枕头放在床上 - 使用柜子 - 迅速走到门后左侧 - 走下最右侧的仆人楼梯 - 拿起水桶 - 下楼到守卫室观看过场动画(大臣与杰兰特对话) - 用水桶浇灭火炬 - 与守卫交谈 - 用花瓶攻击守卫 - 攀爬房屋 - 捡起睡着的老鼠 - 用梳子梳理床上方的镜子 - 离开房屋 - 与人们交谈 - 前往佣兵营地 - 将哥布林头骨交给塔利辛 - 前往修道院观看布兰温离开的过场动画 - 前往彩虹处 - 在彩虹尽头使用铲子获得一罐金子 - 前往巨人之家观看过场动画(大臣请求帮助) - 将一罐金子交给巨人以获得钻石 - 前往希尔纳·纳·奥格 - 将南瓜、睡着的老鼠和钻石交给希利精灵以获得发光南瓜 - 前往卡本尼克 - 进入马厩 - 将发光南瓜交给马夫 - 前往巨人之家 - 请求巨人带你去哥布林营地 - 用哥布林头骨对付哥布林 - 用你的剑攻击哥布林首领 - 使用黑曜石宝石你自己 - 不要杀死而是与哥布林首领交谈 - 将哥布林头骨交给哥布林 - 将哥布林盾牌交给哥布林 - 离开 第六章:真理之光 从这里开始,游戏流程再次变得相当线性。- 前往【瀑布】观看过场动画(塔利森与普卡) - 进入【修道院】观看过场动画(僧侣与女子对话) - 离开修道院,从右侧窗户爬入 - 用小钥匙或冰球打开展示柜 - 爬出窗户,从门进入 - 将钥匙交给僧侣 - 前往【希尔纳·纳·奥格】 - 用匕首刺向自己 - 当希尔精灵询问刺客是谁时,回答:铁匠凯尔泰,为了对抗地精需要更强大的领袖 - 将黑布碎片、布兰温的匕首和纸条交给希尔精灵 - 前往【沉船处】 - 把小标识交给乞丐 - 把绳子交给乞丐 - 前往【卡本尼克】(现在可以使用城门了) - 进入马厩 - 把小标识交给马夫(你的绳子会从物品栏中消失)【物品栏】-前往【沉船处】-与乞丐对话-将撬锁工具交给乞丐-请求乞丐为你做事-打开乞丐的物品栏-用撬锁工具打开珠宝店的门-走到后面-用马蹄铁对付珠宝商-在游戏剩余部分不要再回到珠宝商那里! -前往【卡本尼克】 -前往城堡 -与守卫对话 -向公主展示【真理之石】 第七章:观点 -前往【稻草人处】 -向下跑两次 -向左跑两次到【小池塘】 -使用睡莲叶子 -前往【哈夫甘】 -与德鲁伊对话 -前往【仙女环】(不要过桥!)- 逆时针在蘑菇上行走3次 - 同意提供帮助 第八章:穷途末路 - 让布兰温为你做点什么 - 打开布兰温的物品栏 - 用火柴点燃自己 - 用火柴点燃灯笼 - 向右走 - 把匕首还给布兰温 - 让布兰温为你做点什么 - 用匕首砍梯子 - 爬上梯子 - 进入右侧的门 - 和学徒交谈,向她询问关于契约和她主人行为的事情 - 把你的腰带交给学徒 - 进入右侧的门 - 走楼梯 - 把自钻孔石头放在墙上的空位上 - 进入门 - 用圣水或蛇形雕像(如果你还有其中一个)对付 Barghest - 离开 - 走主楼梯 - 用笛子吹奏 - 用铲子或剑中间雕像 - 使用曲柄 - 你可以与邪恶巫师对话,但不要同意他的观点 - 对巫师使用仙子风铃 - 让杰兰特用剑攻击巫师 - 让布兰韦恩将匕首投向符咒 结局 全部五种结局 邪恶结局 在获得真理宝石后,完成取回腰带的任务。不要扔马蹄铁,而是向珠宝商扔匕首。任务结束后,去将真理宝石展示给铁匠,感谢他们杀死国王并表达你想加入他们的愿望。 坏结局1 当希尔莉精灵邀请你留在仙境时,等待屏幕变白。 坏结局2 当杰兰特和大臣在你的营地请求帮助时,拒绝提供帮助。 好结局 不完成情书任务的情况下完成游戏。最佳结局 完成情书任务后通关游戏推倒墙壁后向下走 - 向前移动以听到对话 - 等待守卫转头 - 向左离开当前场景 - 当守卫走上前时,你沿着喷泉顺时针向下走 - 进入左上角的马厩 - 拿起闪亮的钉子 - 离开马厩 - 向上走 - 用钉子撬开裁缝店的门并进入 - 从柜台上拿走裙子三次 - 离开并向下走到码头(守卫不会再注意到你) - 离开码头 第三章:地形概览 - 离开佣兵营地 - 前往被俘公主处 - 退出并重新进入场景,直到看到过场动画(普卡跳舞) - 前往小池塘 - 使用碗(如果没有碗,退出并重新进入场景) - 与右上角的人影谈论所有事情 - 前往果园 - 尝试打开上锁的棚屋 - 向左走找到哈夫甘 - 与德鲁伊交谈时自称布兰 - 请求德鲁伊为你做些事 - 打开德鲁伊的物品栏 - 用钥匙对自己使用 - 前往果园,用钥匙打开棚屋并进入 - 拿起铲子 - 用铲子铲绿色小瓶 - 把钥匙还给德鲁伊 - 进入树后的房子 - 与女人谈论所有事情(再次自称布兰) - 前往果园 - 从篮子里拿苹果并回到女人身边 - 把苹果倒进女人的大锅 - 再拿些苹果倒进大锅 - 拿起瓶子并对着大锅使用,获得一瓶苹果酒 - 前往果园捡更多苹果(这些你可以留着) - 前往废弃小屋 - 捡起袋子和闪光的硬币(如果硬币如果没有找到,要么退出并重新进入屏幕几次,要么在世界中四处走动直到找到它)随机事件:- 当你离开哈夫甘时,一名巫师会对你施加诅咒 - 你可以通过从北边进出果园来触发它 - 你的鼠标移动会反转 - 返回德鲁伊那里并与他交谈 - 前往佣兵营地观看一段过场动画(杰兰特在找你) - 前往稻草人处 - 用绿色小瓶对着墙上的藤蔓使用 - 利用藤蔓进入卡本尼克 - 进入裁缝店 - 拿走梳妆台上的斗篷(左下角,只有当你有硬币时才可以) - 离开 - 前往铁匠铺并与他谈论所有事情 - 进入裁缝店观看一段过场动画(大臣在斥责裁缝) - 前往城堡观看一段过场动画(公主)(盖伦在争吵)- 离开城堡,进入珠宝店 - 查看柜台上的小招牌 - 拿起小招牌 - 离开 - 进入马厩 - 走进右边敞开的马栏 - 查看马栏找到马蹄铁 - 离开 - 从码头跳下离开城镇 - 游到悬崖边海滩 - 捡起贝壳 - 向下游回海滩或沉船处 第四章:另一个王国 这是最复杂的章节,包含最多的过场动画! 在本章中,任务没有特定的顺序。不过,你应该先去坐在岩石上的哥布林那里。- 前往【坐在岩石上的哥布林】处 - 与哥布林对话 - 给他们苹果酒瓶 - 再次与哥布林对话 - 拿走(闪闪发光的)芦苇以获得瓶子 - 前往【修道院】 - 使用树木 - 拾取橡子 - 进入修道院 - 表明你为躲避哥布林寻求庇护 - 用空瓶子在喷泉处接取,获得一瓶圣水 - 前往【彩虹】处 - 若出现雾气,从任意方向离开该场景 - 与岩石上的人影对话 - 谜语的随机答案为:火、河流、沉默、承诺 - 用你的硬币与该人影互动,以揭示普卡并与其对话 - 前往【雇佣兵营地】 - 与营地后方擦拭剑的雇佣兵对话,获得生锈的剑 随机事件: - 巫师会在随机地点召唤一只 barghest 野兽(在我的游戏过程中,此事件主要在【地面洞穴】场景和【沉船】北边的场景触发。推荐击杀方法:前往【佣兵营地】,对其使用圣水(如果你有的话)。前往【卡本尼克】,找到裁缝店,用你的硬币在柜台上的杯子处使用。反复回到裁缝店,直到你在他店里看到两段过场动画(第一段出现公主,第二段出现 chancellor。如果你先看到 chancellor,就错过了公主的那段,且无法重新触发!)- 前往铁匠铺 - 将你的剑交给铁匠 - 把剑放在铁砧上 - 多次返回铁匠铺,直到拿到磨好的剑并观看完两个过场动画(一个有马夫,另一个有裁缝) - 向下走 - 与商人交谈获取一盒火柴(右上角) - 向右走 - 进入珠宝店 - 多次返回珠宝店,直到观看完过场动画(乞丐与珠宝商) - 等待卫兵进入 - 反复触碰右侧的展示柜,被赶出城(这样能让你的火柴盒保持干燥) 随机事件: - 进入珠宝店外的悬崖场景时,邪恶巫师会召唤暴风雨 - 使用围栏 - 前往稻草人处观看过场动画(裁缝与稻草人) - 前往雇佣兵处





