首页社区在线玩下载客户端
大会员
乐币钱包
消息中心
233娘图片

孤月晚晴(落花·花落)

16
--

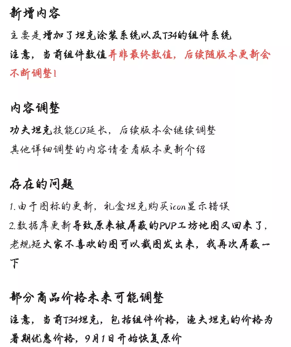
【新版本2.2.2】新增内容,调整,以及Bug收集

1 点赞
变形坦克2
展开

孤月晚晴(落花·花落)

2025-08-20 02:32:28 发布在 变形坦克2

16
0
评论
动态
全部评论
综合
最新
加载中...

关于任务很难做的一些技巧

孤月晚晴(落花·花落)
10
1

【意见收集】后续工坊更新,大家希望增加些什么内 容?

孤月晚晴(落花·花落)
52
6

国庆作业19张试卷!!!

孤月晚晴(落花·花落)
0
0

【机制更新】空间坦克在水中无法交换

孤月晚晴(落花·花落)
15
0

【新版本】2.3.1版本更新公告 (我的仪式感)

孤月晚晴(落花·花落)
0
0

【构建工坊】新版本工坊单人闯关地图可以限定坦克 了(虽然已经更新了,但因为仪式感所以发)

孤月晚晴(落花·花落)
0
0

很多天没发了因为要上课

孤月晚晴(落花·花落)
16
0

有谁是他好友的,记得他是谁吗

孤月晚晴(落花·花落)
0
1

【工坊新方块】增加新基础方块

孤月晚晴(落花·花落)
48
3

图片+视频

孤月晚晴(落花·花落)
0
0
查看更多

说点好听的...

收藏

1

0

发送
取消