
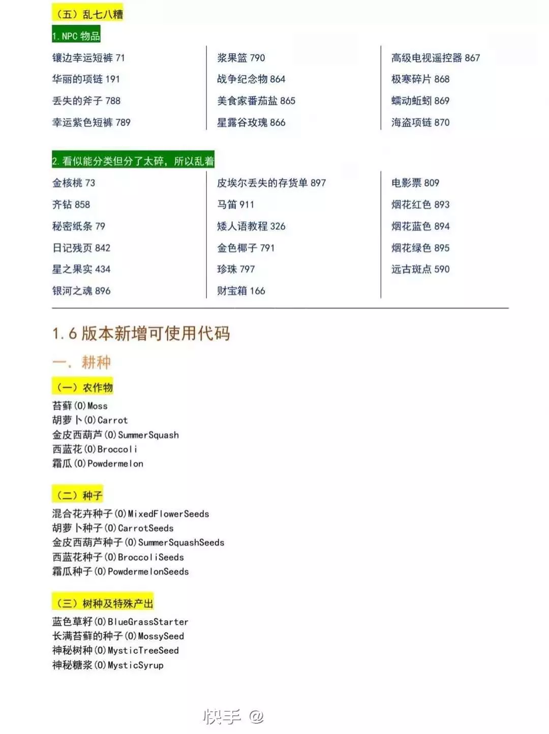
-注:代码是1.5版本可能会有部分代码对不上
(对不上的请看我另一个帖子“星露谷1.6代码”)
——————————————————————————————————————————————————
-可能会有人提问:代码是有了,但又该怎么使用呢?
-看好了看好了使用方法如下(๑><๑):
-将玩家名称命名[**]注意“**”是代表数字哦!在帖中找到想要的物品想要获得就可以在[ ]中输入物品右侧数字~(注!:[ ]为“英文符”并不是“中文符”的[]哦!注意分辨~)
-随后游戏内的NPC对话时说了玩家名称就可以获得对应物品!
-建议搭配电话使用哦,中午12点过后打电话给格斯,格斯会说玩家名称~
——————————————————————————————————————————————————
-可能又有人要问了怎么改名呢?
-改名方法如下哦:
-与法师好感为4心后前往法师家中地下室,地下室右侧有个雕像,那个雕像点一下就可以改名啦!(花费500金更改✪ω✪肥肠便宜❤️❤️)
-建议开档时命名成[StardropTea](星之果茶代码)随后想办法至少获得4个星之果茶(1杯大概为1心好感)随后等待开启“社区老鼠”(好像是这么叫)任务后,与社区中心的献祭面包互动后等待第2天法师会寄信来,这时你可以去法师家啦~记得带上电话~❤️


















#星露谷物语 #申请精华
