今天依旧给大家带来一篇干货满满的攻略,如何在伐翼之战中组建一支最强队伍应战呢,快随本幻龙一起来看看吧。



导读
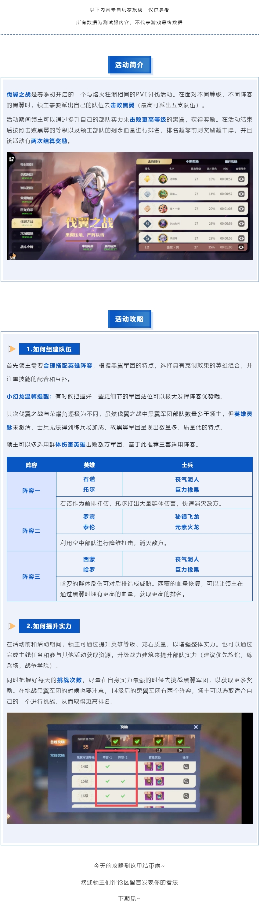
这是《龙石战争》里伐翼之战的玩法攻略,介绍了该PVE讨伐活动的规则,还分享了针对黑翼军团的三套队伍搭配方案,以及提升实力的方法,助力领主在活动中取得好名次。


黑翼军团是刷新在世界各处的野怪军团,战胜后可获得各类培养道具。今天本幻龙给领主们带来了《龙石战争》中黑翼军团的相关介绍,接下来,就随本幻龙一起来看看吧~



这是一份关于完成《为了国王》(游戏模式)的深度指南,希望对你有所帮助。 大家好。 我已经玩过好几次《为了国王》的冒险模式了,我发现目前并没有太多能帮助玩家的指南…

有许多玩家在游戏中遇到了一些问题,导致游戏进度被落下了很多。在众多问题中,软泥星球异兽来袭怎么玩最令玩家头疼的一个问题了。如果你想加快游戏进度,那么就一定不要错…

以下是《冰城传奇》官方设定(攻略书)中的角色名列表,你可以用它们来组建队伍。

Basic information on teambuilding and meta team compositions. Update Status Curr…

刚开始玩《代号砰砰》的时候,很多玩家都会对代号砰砰游戏玩法介绍一览相关内容产生兴趣,这款女性向的角色扮演游戏的核心玩法把角色养成、策略战斗、队伍组建等等多种元素…


梵天真的轮椅吧 强度也完全在线
