







AI智能总结导读
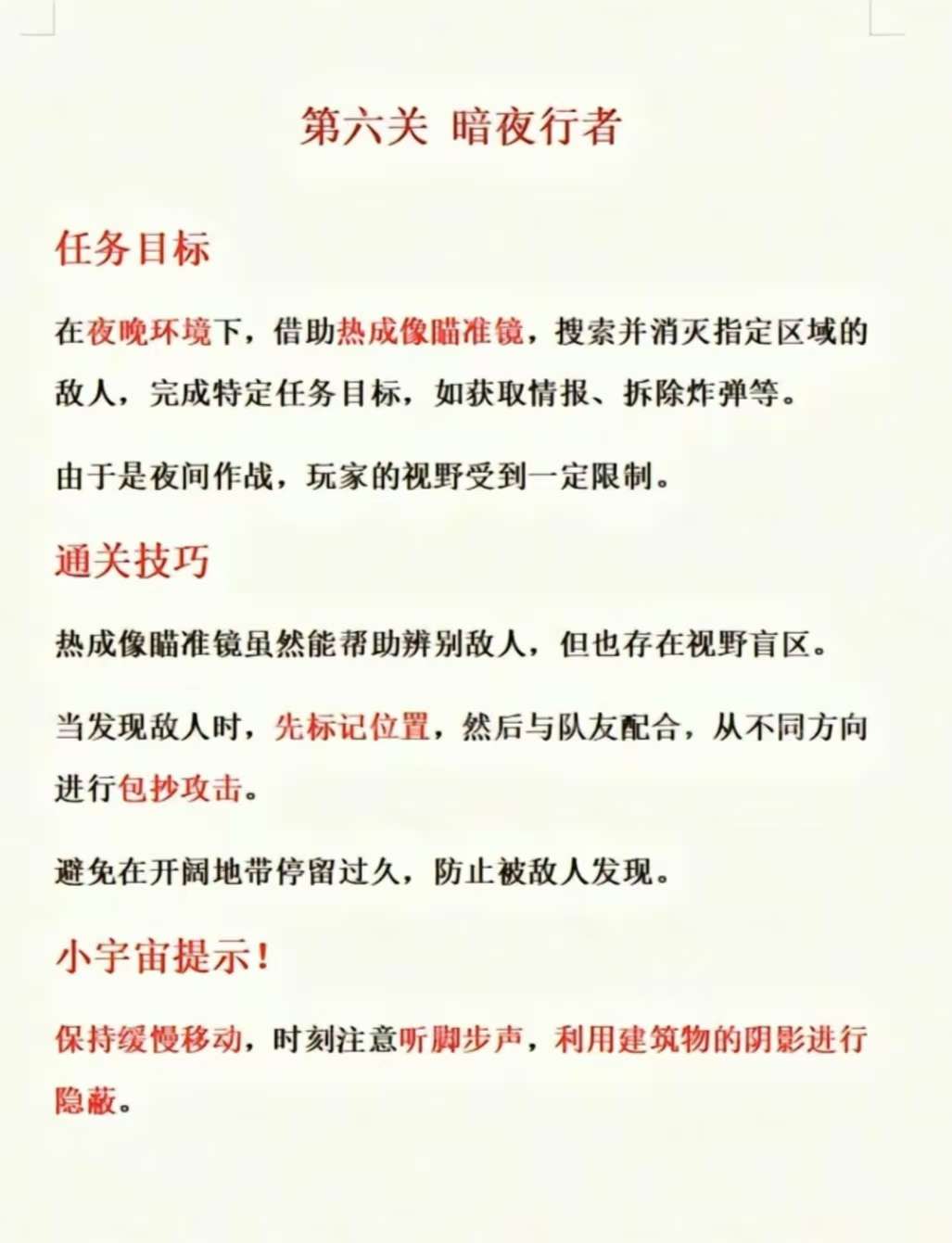
这是《三角洲行动》黑鹰坠落活动的多关卡通关攻略,涵盖突袭、折翼之地等关卡,包含各关卡任务目标,还分享了投掷物使用、掩体利用、团队配合等通关技巧,助力玩家完成抓捕、撤离等任务。




小鬼不开心👻
回复-

本文目录一览 1、攻略山海幻境全关卡,让你轻松通关 妄想山海幻境是一款以山海经为蓝本的RPG游戏,拥有精美的画面和独特的玩法,其中的关卡设计也是相当考验玩家智慧…

一、抖音收纳达人怎么玩 首先把各种物品拿出来。把纸巾放到左上角的柜子里面,把毛巾放到右上角第二个柜子里面。左边第二个柜子的抽纸,然后是下面的蓝月亮。把刮水器以及…

金铲铲之战冥铁霸主应该怎样去通关呢?很多的小伙伴都已经开启了挑战,现在有了以下这个攻略我们就可以详细了解到通关过程中需要注意的小技巧,还会有非常清晰的图片供我们…

兽人必须死3怎么玩?兽人必须死3怎么通关?兽人必须死3这款系列冒险闯关游戏,运用各类陷阱进行对战操作吧,如何才能顺利通关全关卡呢,下面就来分享给大家详细通关攻略…

帽子先生大冒险全关卡通关攻略 第1关

梗传是最近一款非常热门的,目前更新的有13个关卡,很多玩家都还不知道西游梗传怎么过,小编就带整理了一期西游梗传通关攻略大全分享给大家,一起来看看吧。

火焰纹章烈火之剑是一款非常好玩的策略角色扮演类游戏,这款游戏的玩法非常有趣,非常考验玩家的战略策略想法,游戏中的关卡章节很多,每一关的难度都不一样,有很多小伙伴…

本文目录一览 1、玩转西游世界 《西游梗传》是一款以经典小说《西游记》为背景的冒险解谜游戏,玩家需要扮演孙悟空等角色,解开各种谜题和闯关挑战。本文将为大家提供完…

口袋觉醒:夏日探险“1-2关”攻略!
