砖友们好!今天是四月第一天
祝大家顺风顺水又顺意
一起迎接四月的更新内容吧!
刺激黑夜,鬼影随行
4月2日,“黑夜模式”正式上线
目前黑夜模式仅在【复苏遗迹】开放
【复活玩法】也会一并返场
希望大家多多体验,多提建议哦~
大家可身着喜欢的时装进入战局
给大家分享个小提示,
身穿黑色皮肤,更容易隐藏身迹
秀一把“真见鬼了”

终极博弈,时间铸金
4月2日更新后,可在【避难所-爆金】搜集到特殊大金,
它的收益将随时间递增:

数字藏品“8”:局内刷新后初始价值80000现金,每间隔10秒价值增加10000现金,直到被成功带出!

数字藏品“88”:局内刷新后初始价值880000现金,每间隔10秒价值增加100000现金,直到被成功带出!
是博一把满载而归,
还是稳健型见好就收
全在你的战略抉择!

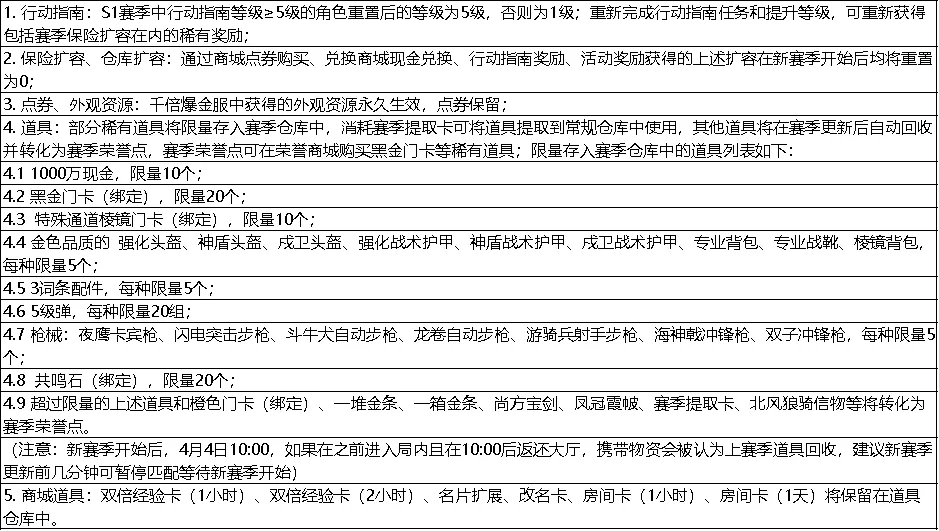
千倍爆金,赛季重置
大家关心的千倍爆金服后续来了!
新赛季开始后(4月4日10:00)
千倍爆金服将做赛季重置,规则如下:

(具体以游戏内公告为准)
军需抽奖,这次真白嫖
应各位玩家的呼声与建议
现金抽奖它来了!
【超凡先锋服-明日闪耀】
4月4日~4月30日,上架史诗级时装【明日闪耀】抽奖,100抽必得。
抽奖仅消耗游戏现金
每日可获得一次免费抽奖机会!

【千倍爆金服-月海星澜】
4月4日~4月30日,开启专属时装军需【月海星澜】抽奖,100抽必得。
专属抽奖信物均无需通过点券,
通过活跃、局内拾取、开启加密门等方式获得





换一换 
































