各位超越者们:
在综合分析了当前的枪械使用率和社区反馈后,我们发现部分枪械流派在当前环境中的强度与设计定位存在偏差,导致玩家策略选择受限。为确保武器多样性与竞技公平性,本次将优先对以下内容进行阶段性调整:
01
武器平衡性调整
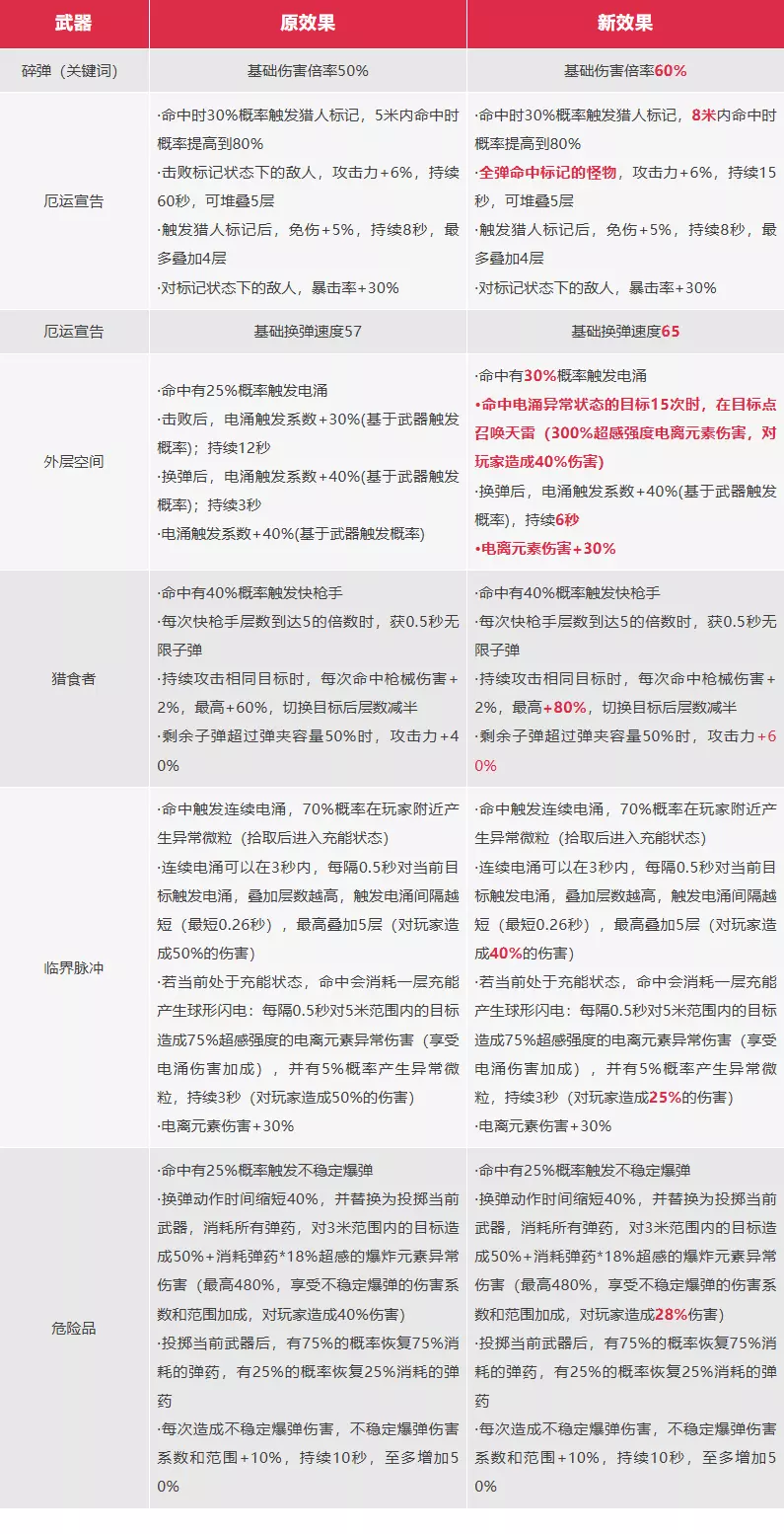
我们关注到当前对单流派在游戏挑战环境中的不佳表现,以及临界脉冲和危险品在PVP环境中的破坏力,我们会在接下来分批进行调整并使其强度符合预期。

02
精校图纸平衡性调整
精校图纸中的换弹速度,由于换弹速度存在上限对于部分流派生效存在限制。我们希望在精校图纸可以给超越者们提供新的体验,因此新增换弹效率属性并替换原有效果。
换弹速度属性影响枪械的基础换弹时间,换弹效率属性影响最终换弹时间,超越者可以自由搭配两种属性,达成更快速的换弹体验。
最终换弹时间=基础换弹时间/(1+换弹效率加成)
在调整的具体数值上,由于不同枪型替换精校图纸后的效果不同,我们会尽量做到本次调整前后的枪械换弹时间保持一致。

03
开发者的话
本次调整主要关注部分对单枪械和pvp枪械的表现,更新后我们会持续关注对应流派的实战表现和使用率,并评估是否在后续进一步调整。
此外,我们会继续对其他对单枪械进行调整,使其达到玩家的预期;社区反馈其他的枪械建议也已纳入评估队列,后续将按优先级分批次优化,各位超越者可以通过客服、反馈平台和我们进行反馈。
本次更新后我们也会发放蓝图转换次数,请超越者们及时关注!




换一换 






































