各位超越者们:
我们关注到5月22日的更新中,部分平衡性调整和逆轨星临赛季的战斗内容未完全达到设计预期和满足玩家期待,我们计划在6月19日更新中对以下内容进行调整。
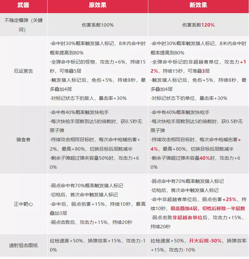
01
平衡性调整
在5月22日的更新中,我们主要调整了对单流派的输出能力,其中厄运宣告和猎食者仍然没有特别好的发挥,因此我们会进行进一步的调整。本次会按计划进一步调整以下内容,对于超越者呼声较高的枪械,例如腐蚀,我们计划在下次平衡性调整中进行调整。

说明:开火后摇即为栓动狙击枪开火至拉栓动作之间的动画,速射狙击图纸会缩短这部分后摇动画时间。
此外,为了辅助大家更好的理解枪械被动中“命中怪物”“对玩家伤害系数”的生效范围,本次更新后将统一优化为“非超越者单位”和“超越者”,相关的描述调整并不影响实际的生效逻辑。
02
赛季内容调整
我们关注到超越者们对于逆轨星临赛季的新战斗内容的反馈,所以整体优化了相关内容的触发条件和具体数值。

03
开发者的话
我们关注到超越者对于流派平衡的呼声和诉求,此前平衡性调整的周期不够稳定,未能满足超越者的期待。为了更好的服务各位超越者,我们后续会按照以下计划进行平衡性调整:
1)以固定周期的调整来达到大家的预期,原则上每个月(2次版本更新)都会进行一次平衡性调整。
2)基于不同流派在各个战斗环境中的使用率和社区的反馈建议来决定调整的枪械列表,并通过数值调整/词缀调整/重做等方式优化不同流派的战斗体验。
3)每次调整后,我们会持续关注对应流派的实战表现和使用率,并评估是否进一步调整。
为了超越者们可以更好的体验,本次更新后我们将会为各位超越者发放3次蓝图转换次数。
《七日世界》项目组




换一换 










































