dnf2020金秋套是很多玩家都非常关注的套装之一,每天的金秋套装的品质都是相当不错的,2020年的金秋套装都是各种BOSS的外观复刻,整体外观非常帅气。下面就是dnf2020金秋套外观全职业汇总了,希望可以帮助到有需要的玩家。

dnf2020金秋套外观一览 鬼剑士(男)

鬼剑士(女)

魔枪士

枪剑士

暗夜使者

守护者

圣职者(女)

圣职者(男)

魔法师(男)

魔法师(女)

神枪手(女)

神枪手(男)

格斗家(男)

格斗家(女)

2020金秋套内容 时装、武器装扮、光环装扮、特别宝珠、宠物、称号、装扮花篮、特别好礼、增幅支援套装、华丽徽章套装、666商城积分 名字:金秋眷属的恩赐 价格:33800点券

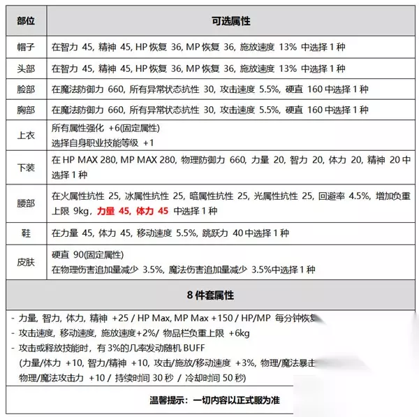
2020金秋套属性一览

以上就是dnf2020金秋套外观全职业汇总了,2020年金秋主题就是各种boss装扮哦,更多内容可以关注233乐园哦。 DNF2020活动 欲望之塔
100级版本狂欢 周周惊喜乐开杯 师徒结队 女圣职者
炽天使 异端审判者 断罪者 卢克 诞生之芽
2020春节套
鬼剑三觉
梅米特的考验 七夕活动 90史诗属性 奶妈加点 搬砖最赚钱100版本 SS史诗武器 传说地下城探险记 艾肯副本 点击查看更多2020地下城与勇士活动☟☟☟☟☟





换一换 































