背景故事 提到诺克萨斯力量的象征,没有人能比德莱厄斯这名城邦中最让人畏惧和久经沙场的战士更加适合了。自幼失去双亲的德莱厄斯,为了让他自己和弟弟活下去,不得不进行战斗。到他加入军队的时候,他已经练就出了如同身经百战的老练士兵一般的力气和纪律性。德莱厄斯决心的首次真正考验,出现在一次对抗德玛西亚的决定性战斗中。那里的诺克萨斯军队疲惫不堪,且数量处于劣势。德莱厄斯的长官下令,让他的部队撤退,但德莱厄斯拒绝接受如此怯懦的行为。德莱厄斯脱离编队,大步迈向长官,并用手中的巨斧削掉了这个胆小鬼的脑袋。既惶恐不已又备受鼓舞的士兵们跟着德莱厄斯冲进了战斗,并用难以置信的力气与热情进行战斗。在一场艰苦漫长的战斗之后,他们终于迎来了胜利的曙光。 德莱厄斯从这次胜利中获取了动力,并带领着现有的勇猛且忠诚的部队参加了一个对抗德玛西亚的毁灭性战役。在战场上证明了他的实力之后,德莱厄斯将他的目光转向了故乡。他看到了一个千疮百孔的诺克萨斯,贪得无厌、洋洋自得的贵族们耗尽了城邦的国力。为了让他的祖国重振雄风,德莱厄斯毅然决定亲自重塑诺克萨斯的领导阶层。他一旦发现尸位素餐、虚有其表的傀儡权贵,就会用暴力手段将他们从权位上移除。大部分人将德莱厄斯的清洗行动看成是篡权的一种尝试,但他对王位有着一个截然不同的计划。他曾经怀着强烈的兴趣目睹了杰里柯丶斯维因的崛起。在斯维因身上,德莱厄斯看到了一个有着带领诺克萨斯通向荣耀的头脑与决心的领袖。现在,与策士统领结盟的德莱厄斯,正在为了将整个城邦团结在一起,从而让诺克萨斯展现真正实力的愿景而奋斗不已。

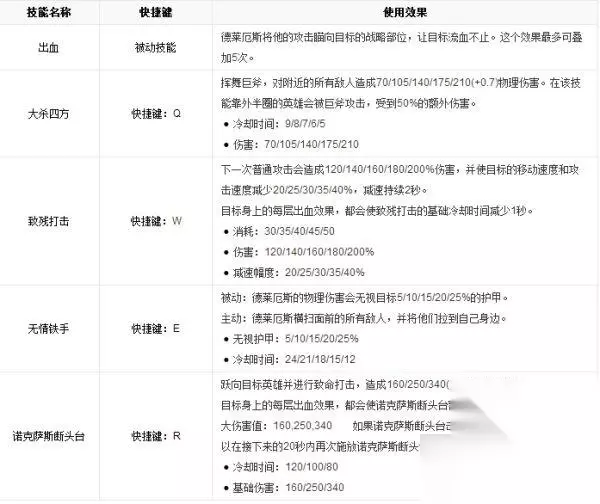
英雄技能

英雄属性 生命值:519 (+93 / 每级) 魔法值:237.5(+37.5/每级) 移动速度:340 攻击速度:0.679(+2.6%/每级) 护甲值:23.5(+3.5/每级) 魔法抗性:31.25(+1.25/每级) 致命一击: 生命回复:8.25/5秒 魔法回复:6/5秒 使用技巧 当你使用诺克萨斯之手 大杀四方是一个非常强力的压制技能。利用它的最大作用距离来打击敌人,效果是最好 。 你对目标施加的出血效果越多,诺克萨斯断头台的伤害越高。 德莱厄斯会极大地从生存能力中受益。战斗延长得越久,他就变得越强力。 敌人使用诺克萨斯之手 当德莱厄斯的无情铁手处于冷却过程中时,你可以轻易地对他进行压制。 德莱厄斯的脱战能力极度有限。如果你在对抗他时占据了优势,就将他拖进你的节奏吧。




换一换 




































