摘要:本文将会从专业的论文精神出发,从无到有的详细讲解魔兽世界专业技能入门的方法,帮助萌新建立起自己的专业技能运用常识。关键词:专业技能、基础、提升方式、辅助工具 第一章 前言《[魔兽世界专业技能基础篇][专业技能]专业技能的基础介绍和入门方法》的写作目的,是为那些在接触魔兽世界过程中,对魔兽世界的专业技能没有任何基础的新人,以及那些没有深入了解过专业技能行业的人提供的入门级教程。本文将会深入浅出的为新人讲述魔兽世界的专业技能基础,探索更为高效的、普遍性的专业技能教学。 第二章 入门2.1 技能及图标认识要学习魔兽世界的专业技能,先要从最基础的认识图标开始。与专业相关的状态栏如下图一所示;专业交互的打开方法如图二所示。其余问题,诸如“这个按钮是干什么用的!”、”看啊,我有一个新发现!”等,请自行百度了解或是参考相关的入门介绍,本文将不再赘述。


2.2 专业技能的学习认识图标,熟悉了部分基本的游戏操作之后,就可以找魔兽世界的有关部门(专业训练师)学习专业技能了。学习技能前请记得攒点金币,有的专业技能学费还是挺高的。当你不知道专业训练师在什么位置的时候,你可以找主城的卫兵询问,他会帮助你把训练师的位置在大地图上标注出来;我将以奥格瑞玛为例,展示如何询问卫兵以及如何学习专业技能,具体如图三、图四所示。


2.3 专业技能学习情况的说明魔兽世界的专业技能共有14种,具体内容如表一所示。单个游戏角色只能学习两种专业技能,三种通用技能(当初8.0之前是4种,急救在8.0上线前移除了,现在急救内容包含在裁缝里)。作者在这里建议的是在专业技能中,选择两种颜色相同的专业技能进行学习,例如采矿+锻造。学习采矿可以为锻造专业提供基础的制造材料,这能为好没有完全入门的萌新提供一个良好的技能学习体验。

2.4 专业技能学习点数说明2.4.1 魔兽世界的每一个专业技能都是有相应的技能点数的,技能点数可以提升你能学习图纸的权限,或是提高你采集物品的效率;例如当你的采矿专业技能点数是1点时,你就不能从训练师处学习到点数为50点的青铜锭。所以,当你想要学习、制作某一个物品,看到技能点不足时,请去提升你的技能点数吧!

2.4.2以下图珠宝加工为例,专业技能点数的状态分为4种。灰色:制造此物品时不能为专业加点;绿色:制造此物品时有可能能加一点(1/4的概率);黄色:制造此物品时有很大可能能加一点(1/2的概率);橙色:制造此物品时必定能加一点。采集业的点数状态也是如此。对于军团再临版本和争霸爱泽拉斯版本的专业技能,还增加了星级系统。星级系统在制造业上体现为星级越高,需要的材料越少;星级系统在采集业上就体现为星级越高,能够在一个采集点上采集到的材料就越多。简单的来说,就是星级越高,对我们就越有利。

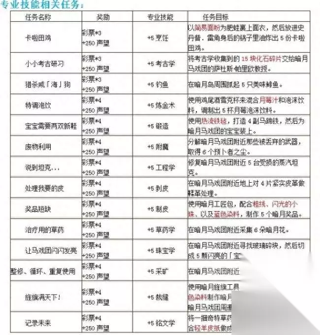
2.4.3因为历史原因, 魔兽世界的专业技能在不同版本是相互独立的。每一个版本的专业技能所需要的技能点数上限都不同,能够为当前专业加点的方式也不同。不是同一个版本的专业内容不能提供专业点数的提升。当然,也是因为专业版本的独立性,你可以单独学习某一个版本的专业技能,而不必为了某一个特权而学习整个专业的所有内容。 2.5 专业技能装备目前,除了制造业在制造物品的内容清单中要求需要某种物品外,采集业的专业活动都不需要背包中装有对应的专业物品。在以前,大部分专业技能都需要拥有相关的装备或是物品才能开始技能点数的提升,例如珠宝加工的珠宝制作工具、铭文的学者的书写工具等。但是不知道是从那个版本开始,采矿、草药学、剥皮、钓鱼等采集业的专业技能,能在没有对应的装备的情况下进行专业活动时,提升相对应的专业技能,且相关的采集点数限定效果也不复存在。幼儿园一点就是说,你可以只在学习了潘达利亚采矿后,不用购买矿锄就可以开始采矿,且可以直接采集75点技能点数要求的凯帕琥珀矿脉来提升技能点数。 第三章 暗月马戏团3.1暗月马戏团的位置暗月马戏团是一个小型的节日,会在每个月的完整的第一个周天开始,节日时间持续一周。在这一周的时间里,每一个经典旧世专业技能点数达到75点的角色都可以在暗月马戏团处接取到一个专业任务。这个任务会奖励必定+5点的对应技能点数,加点方式是你学习的最接近当前版本的专业技能的点数。例如:当你同时学习了经典旧世锻造、军团再临锻造、争霸艾泽拉斯锻造时,你完成了暗月马戏团的锻造任务,必加的5点技能点数会加在你的争霸艾泽拉斯锻造技能上;当你的争霸艾泽拉斯锻造技能点数升满时,再做暗月锻造任务加的5点才会加到军团再临锻造上,以此类推。暗月马戏团的专业任务是用以提升每个版本专业技能点数的最好方式,暴雪娱乐当初为了限制专业满点数的人数,对每个专业的追后几点所需要的资源都增加了难度。所以吗,当你想将你的专业技能升满,但是没有相对应的材料或是材料费用过高时,既可以利用暗月马戏团的任务将你的专业技能升阿满。 3.2暗月马戏团专业任务列表下表二是暗月马戏团的专业任务列表[3],红色标注的是我们需要在进入马戏团之前就要准备的任务物品。为了你的游戏体验,请在进入暗月马戏团做任务前,务必准备好相关的任务物品。

第四章 插件和宏命令插件是玩魔兽世界必不可少的一样辅助工具,魔兽的专业技能也当然是有插件辅助的。相关的插件合集商有大脚、爱不易、EUI、多玩魔盒等,他们之间的优劣请自行评定。在这里请允许作者使用爱不易作为样本进行简单的插件介绍。4.1.1采集插件采集助手可以帮助我们在大地图上标注游戏中存在的矿点、草点、钓鱼点等。

4.1.2 制造业插件商业技能百科可以让我们能查看全专业技能、材料用途、商业技能配方出处等

4.2 宏命令魔兽世界的宏命令是合法减轻制造工作负担的重要方式,这里作者就发一些在专业技能中常用的宏作为样本,其他宏命令及使用方法请自行查找。1、制造物品宏/run PickupSpell(168835)2、选矿 研磨 分解/cast 选矿/use 铜矿石/cast 研磨/use 宁神花/cast 分解/use 雷霆之怒,逐风者的祝福之剑




换一换 






























