

AI智能总结导读
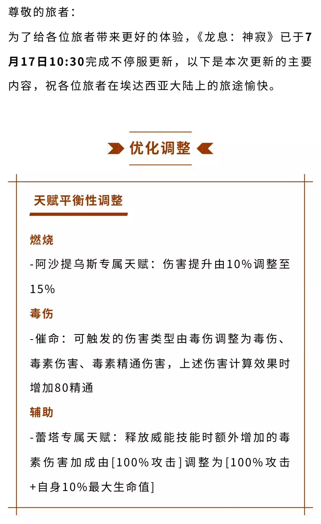
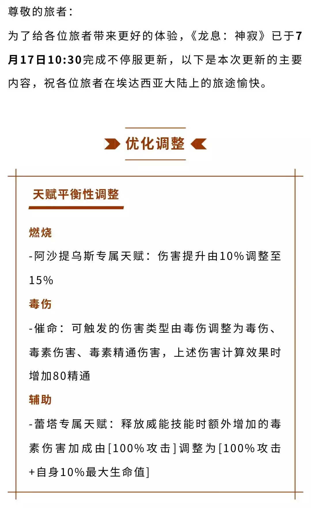
《龙息:神寂》于7月17日10:30完成不停服更新,本次更新进行了天赋平衡性优化调整,包括提升阿沙提乌斯专属天赋伤害,拓展催命可触发伤害类型并增加精通,调整蕾塔专属天赋的毒素伤害加成规则。


5月22日更新公告

尊敬的旅者:

亲爱的神雕玩家: 为给您提供更优质的游戏体验,我们计划于2013年8月29午8:00-10:00进行本周停机例行维护2小时!如果维护无法按时完成,开机时间将视情…

小骑士们好,为了提高大家的游戏体验,我们会对游戏进行调整和修复,这些调整和修复会不定期地以热更形式推送给大家,请小骑士们及时更新到最新版本,以便得到更好的游戏体…

首先,我们要感谢大家的大力支持。我们这款为期8周的游戏开发大赛作品超出了所有预期。我们已知晓连接问题、崩溃(以及一些漏洞)。我们正尽最快速度努力解决这些问题,请…


英雄全知道,就得看龙宝 S4赛季「深海的回音」新增闪电元素传说英雄—— 仲夏之歌·阿萝拉 以下是该角色的详细介绍,快和龙宝一同看看吧


《龙息:神寂》半周年庆典重磅来袭!

遥光召唤,银辉再临
