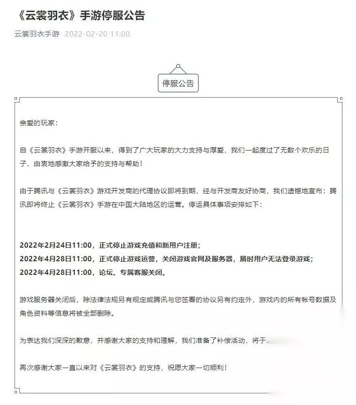
《云裳羽衣》作为西山居开发的一款3D恋爱换装手游,在这三年的游戏运营当中也是收获了很多小伙伴的青睐,但是最近却收到了停运的消息,相信很多玩家朋友们一定都非常的难过,也是在这次的停运公告发出之后引来了一波事件,小编这里也是为你带来了《云裳羽衣》停运事件分享,感兴趣的小伙伴欢迎点击看看哦。 腾讯《云裳羽衣》停运公告详情

《云裳羽衣》停运事件分享 事件发生起因: 事件要回到《云裳羽衣》在停服前推出的妙笔霓裳卷说起,运营商隐瞒了要停服的消息,在关服之前推出了一个氪金的活动,很多小伙伴在氪金抽到了喜欢的时装的同时,官方也是突然放出了停服的消息,这一波背刺玩家属实是玩明白了,于是很多玩家都非常的气愤,于是爆发了此次的事件。

为什么停服动静这么大: 游戏停服也已经不是第一次了,像之前的《使命召唤》也是一样停服,单方面的宣布停服补偿,很多玩家也是都非常的愤怒,后来也就不了了之了,但是那好歹还是玩家之情的情况,此次的事件是玩家不知情的情况,关服之前还出活动割韭菜,运营商也是做出了补偿,但是目前的情况来看,广大的玩家们应该是不太满意的,不知道后续还会不会做出什么补偿,小编也会实时跟进哦。

停运相关视频分享:




换一换 
































