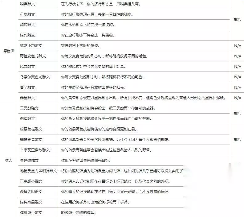
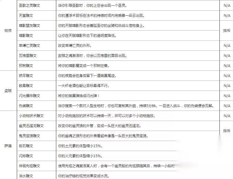
魔兽世界7.0全职业小雕文有什么?小编为大家魔兽世界7.0全职业小雕文汇总,希望对大家有所帮助,一起来看看吧。 军团再临中雕文系统被移除了,但是小雕文依旧可以使用,玩家学习了以后将直接加入技能一栏。 带有排斥的雕文,只能二选或三选一,不可同时装备。 小雕文可以用[清新书卷]消除。





看了上边这篇《魔兽世界》7.0全职业小雕文一览表,各位玩家是否都了解相关信息了呢!找精彩好玩手机游戏请浏览233乐园。 如转载涉及版权等问题,请作者与我司联系,我司将在第一时间删除或支付稿酬。

AI智能总结导读
本文介绍《魔兽世界》7.0的全职业小雕文,说明军团再临中小雕文学习后直接加入技能栏,部分有排斥性需择一装备,还可用清新书卷消除,同时附上了各职业小雕文的详细信息表。


问题概述 在《魔兽世界》的游戏过程中,许多玩家在镶嵌雕文后可能会发现效果不符合预期,或者因为切换天赋、调整游戏策略而需要取消已使用的雕文。针对这一问题,本文将详…

小编今天为大家带来了魔兽世界7.0胡墨格里斯掉落装备汇总,世界BOSS胡墨格里斯掉落装备有哪些?厉害么?一起来看看魔兽世界7.0胡墨格里斯掉落装备大全吧。 胡墨…

魔兽世界7.0冰法PVP天赋推荐,在7.0中法爷已久是暴雪的亲儿子。7.0冰法PVP已久强势,下面就来一起看看魔兽世界7.0冰法PVP天赋加点攻略吧! 冰法天赋…

本文目录 1、请问魔兽世界抗魔联军勇士任务怎么做啊? 2、小德职业坐骑任务流程? 3、进入魔环任务咋触发的? 4、如何最快速度提升抗魔联军声望? 5、魔兽世界命…

魔兽世界7.0德鲁伊职业大厅任务攻略流程,7.0上线之后很多小伙伴对鲁伊职业大厅任务怎么做不是很了解,以下233乐园小编为大家带来魔兽世界7.0德鲁伊职业大厅任…

魔兽世界7.0利爪雏鹰成就任务怎么做,很多小伙伴对7.0利爪雏鹰任务位置及流程不是很了解,以下233乐园小编为大家带来魔兽世界7.0利爪雏鹰任务攻略,一起来看看…

在魔兽世界7.0版本中,远古魔力是非常重要的资源。以下为你详细介绍快速获取远古魔力的攻略。 一、任务获取 积极完成各种主线任务、支线任务以及世界任务。许多任务都…

魔兽世界7.0阿鲁因的请求任务怎么做?阿鲁因的请求NPC在什么地方?下面就和小编一起去了解一下吧。

今天小编为大家带来的就是魔兽世界7.0诺莫瑞根的打法攻略,还不清楚魔兽世界7.0诺莫瑞根怎么打的小伙伴们抓紧时间跟上小编一起来看一下吧!

能量的平衡是魔兽世界中一个非常独特的任务线,有很多的玩家都非常的好奇这个任务线要怎么样才能够开启,玩家需要完成职业神器的任务、提升三个阵营的声望等要求才可以开启…
