3.4版本《崩坏:星穹铁道》更新即将上线,Fate系列联动正式实装。联动五星角色Saber与Archer将登场,同时推出新地图、新剧情、老角色重做及限时兑换码。小编整理了一篇3.4版本的重点内容与实用攻略汇总,希望能够帮助你快速了解新版本的内容。

崩坏星穹铁道3.4版本前瞻汇总 一、兑换码汇总(300星琼) 国服: AFQVXBRLQLFU、BERCXBQ49LXY、QW9VXBRM9LEL 国际服: FTJ6CVTULSXP、ZS36CVBUMTZB、DTJ7CVACLBGF ※ 有效期截止至 6 月 22 日 00:00,请及时兑换。 二、版本卡池安排 【上半卡池】 ★5角色:白厄、缇宝、星期日 ★4角色:花火、停云、三月七、驭空 【下半卡池】 ★5角色:流萤、镜流、刃 ★4角色:寒鸦、玲可、卢卡

【联动常驻卡池】(7月11日开启) 联动角色:Saber、Archer

Archer可通过活动直接领取 累计消耗200星轨专票,可获得限定5星光锥「理想燃烧的地狱」

三、新角色简析 1、白厄(★5 物理 · 毁灭) 战技、友方或敌方选择其为目标可获得“火种” 火种用于释放终结技,进入单人作战模式 终结技为独战状态,提升属性并获得技能模组更替 模组技能包含扩散、控制、弹射群攻等 高风险高收益定位,适合单核配置


2、Saber(★5 风 · 毁灭) 队友释放终结技可为其叠加“炉心共鸣” 爆发技能可溢出恢复能量并立即行动 终结技强化普攻为AOE,输出节奏快 适合连动队、终结技循环体系

3、Archer(★5 量子 · 巡猎) 战技需消耗2点战技点,但可连发不中断回合 终结技为无限剑制,触发追加攻击并回战技点 战斗机制围绕连携与追加,资源交换价值高 搭配“战技点回充”队友可形成持续压制

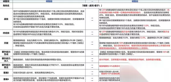
四、老角色重做重点 银狼:终结技改为群体减防;可转移弱点;更易获取能量

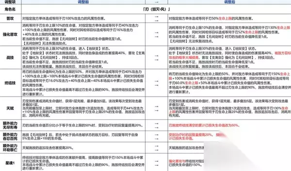
刃:提升所有技能为更高生命值倍率

卡芙卡:DOT引爆机制优化,追加攻击可频繁触发
镜流:技能全面改为生命值倍率,新增暴伤叠加机制与“朔望”机制优化

五、活动与玩法更新 1、联动活动 美梦与圣杯战争:7位角色争夺圣杯,剧情推动主线 命运·今晚留下了:融合Fate设定的新战斗玩法,包含职阶、宝具、咒令、羁绊棋子系统

2、常驻联动玩法:折纸小鸟对对碰 类似“消消乐”玩法,全新互动系统上线,支持后续联机体验

3、常规活动 巡星签到、位面/隧洞双倍奖励

哀丽秘榭新地图开放,剧情主线更新

新位面饰品:“妖精织梦的乐园”、“沉欢醉饮的海隅”

六、光锥与材料更新 新增五星光锥「理想燃烧的地狱」(限Archer) 大月卡光锥新增8张,涵盖各命途 新四星光锥:「故事的下一页」(记忆)

新晋阶材料:暮晖烬蕾(用于部分风属性角色) Saber仍使用旧材料,无额外素材负担


七、时装与界面优化 流萤时装:“春日手信”,校服造型

萨姆机甲皮肤同步更新 新增剧情跳过功能

培养引导系统优化 “如我所书”界面全面升级 以上是崩坏星穹铁道3.4版本前瞻汇总的全部内容,希望对你有帮助。




换一换 







































