LOL7.22新版本在今天正式的更新了,宣告着S7赛季的正式结束,S8赛季即将到来了,这次的新版本符文让大家看的眼花缭乱,不知道要如果的加点的,下面就来为大家带来官方的S8新版本符文加点模拟器! 【官方S8新版本符文模拟器】

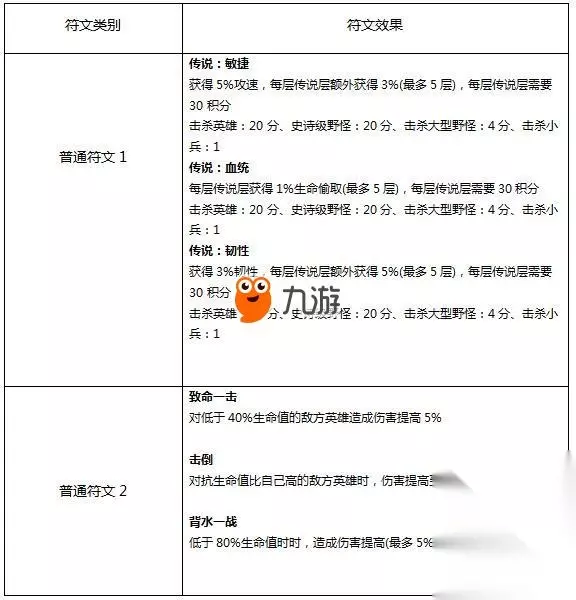
符文并不是单独的,每一种符文拥有属于它们的路线,符文重铸后将会拥有五个路线,每个路线的符文将会是不同的。 精密系

基石符文

全力攻击 攻击同一个英雄时会永无止境地堆叠1.5-4AD(近战翻倍),持续 4 秒,转移目标时,保留一半层数。

重做版的热诚,持续攻击同一个目标叠加层数获得AD,更换目标只能保留一半,限制性更强的热诚了,可能会成为一些传统ADC以及近战战士(剑圣,鳄鱼,锐雯等)的选择。

致命节奏 对敌方英雄造成伤害1. 5 秒后会获得30-80%攻速,并突破攻速限制,持续 3 秒,攻击英雄时会将持续时间延长至 6 秒,冷却时间 6 秒。

一个全新给予ADC的基石符文,攻击英雄增加攻速,并且还可以突破2. 5 攻速上线,继续攻击英雄延长时间,冷却时间仅有6s,相较于热诚我认为这个基石更加出色,对于大嘴,韦鲁斯,图奇这样的英雄加成更高,这个基石可能会成为S8 赛季ADC的常选。

敏捷步法 移动和攻击会进行充能,充能一击会治疗自身5-50(+0. 1 额外AD)(+0.2AP),并获得30%移速,持续 1 秒,对野怪无效。

新版的嗜血,仍然是充能然后攻击目标治疗自身,获得移速提升,相较于旧版嗜血改动在于移速提升的持续时间延长了。 大型符文 超治愈 过量治疗的50%会提供一个衰减的护盾,最大值为30+8%最大生命值 凯旋 击杀会回复15%已损失生命值和额外 25 金钱 镇定 法力值低于60%时,攻击英雄会提供专注值(最多5),脱战后专注值会转换成一定法力值,充能攻击会提供更多专注值。





换一换 































