在藏品猎人雷恩加尔的兽穴里,每一面墙上都陈列着来自瓦洛兰里最为致命的生物们的头颅、巨角、利爪与尖牙。尽管他的收藏非常广泛,但他仍然没有满足,并且不知疲倦地寻找着更加强大的猎物。他的每次猎杀都颇费时间,包括研究他的猎物,学习,以及为了与那个他绝对无法打败的怪兽的下次相遇做准备。 雷恩加尔从来不知道他的亲生父母是谁,一个被尊为传奇猎人的人类将他抚养长大。他是一个完美的学生,专心地汲取着他养父的课程,并用他怪异的野性本能来改进它们。在他的鬃毛长全之前,雷恩加尔就独自动身,为自己打下了一块广袤的领地。在领地的边界上,他堆放着那些被他所杀的猎物的头骨——以此警告那些潜在的侵入者们。他原以为对一块地区无可争议的统治会使他满足,但他却更加心绪不宁了。在他的领土里,没有任何野兽证明过它们是有挑战性的,并且没有可怕的敌手来提高他的极限,雷恩加尔的精神萎靡了。他害怕没有值得去拼的猎物,他将再也无法感受到狩猎的律动。当事情看上去无望到极点时,他遇到了一头怪兽。它是一个讨厌的外星生物,与他的世界格格不入。它长有巨大的镰刀状利爪,并且吞食着在它的路上闲逛的任何动物。雷恩加尔因为预见到挑战而陷入了狂热,心急火燎地去埋伏这个怪兽。它比雷恩加尔之前所猎杀的任何生物都要高级。他们的战斗非常惨烈,各自都受了非常严重的伤。雷恩加尔失去了一个眼睛,但是受到最重打击的,是他的高傲。他在之前从来没有放弃过猎杀。可现在却更加糟糕,他严峻的伤势迫使他不得不撤退。在随后的几天里,他都在生与死之间徘徊。他被痛苦所击垮,但在痛苦之下,他又感觉到了一丝愉悦。狩猎开始了。如果如此强大的生物都存在于这个世界的话,那么他会找到他们,并将他们的头颅堆积成山。这个怪物,无论如何,都是他想要品尝的猎物。在他兽穴的最大的一面墙上,他为这个怪兽的头颅预留了一块地方。他发誓,有朝一日,这个战利品将成为他的藏品之首。 “猎杀弱者将使你延续性命,猎杀强者将使你享受人生。”——雷恩加尔

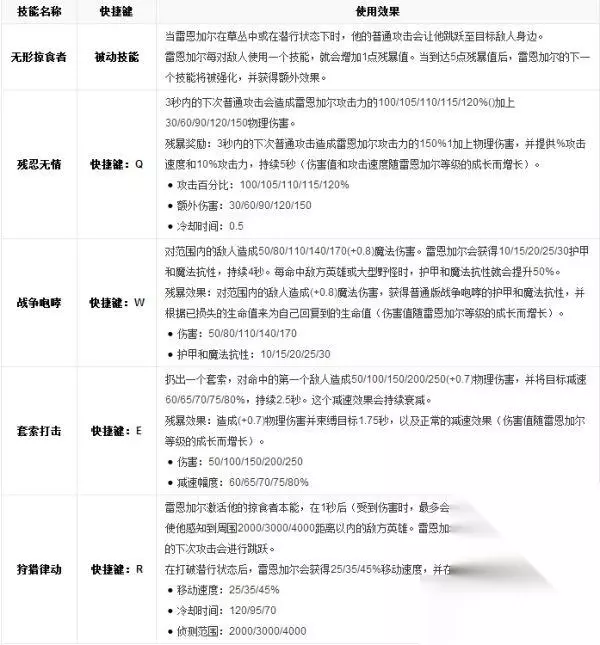
英雄技能

英雄属性 生命值:435(+90/每级) 魔法值:0攻击力:58(+3/每级) 攻击速度:0.675(+0.285/每级) 护甲:16(+3.5/每级) 魔法抗性:30(+1.25/每级) 生命恢复:4(+0.4/每级)/5秒 移动速度:345 攻击射程:125 隐藏互动 傲之追猎者-雷恩加尔和虚空掠夺者-卡’兹克是死敌,因此在游戏中双方互为敌人同时出现时会触发 隐藏互动,雷恩加尔的隐藏效果具体如下: 触发条件: 我方队伍中有雷恩加尔,对方队伍中有卡’兹克时 雷恩加尔等级大于等于16级; 此时会触发任务《狩猎开始》 在此之后雷恩加尔杀死卡’兹克的话,专属物品会变成“卡’兹克的头骨” 触发任务时,任务窗口将在屏幕右上方弹出,并且雷恩加尔和卡’兹克只有先杀死对方的那个才能得到 隐藏被动(队友击杀,自己有助攻时一样有效)。 如果相反此时被16级后的卡’兹克杀死 将宣告任务失败,同时卡’兹克的任务将完成,并获得第4次




换一换 




































