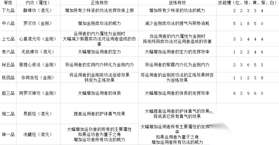
各位玩家,因为之前整理的攻略比较分散,没有达到很多玩家的实际要求,所以233乐园小编特意为大家整理了一下太吾绘卷的攻略,现在是最后一点了,所有门派的玩法攻略,喜欢的玩家赶快点击收藏吧!最后谢谢各位玩家的支持! 七、门派 游戏中目前共有十五大门派。 五正、五邪、五中立;功法五行各有三。 出家人(以有无法号为准)、璇女不能成婚 制作) 修习门派武功需要获得掌门同意后,获得足够的门派支持度,才可向门派npc请教高阶门派武功(每升一品要10%支持度) (按正邪五行排列) 1.少林派 1.1概况 少林派乃正派武林中的泰山北斗。菩提达摩祖师以禅入武,在少林寺创出“七十二绝技”,无不冠绝天下。 少林派为正派;立场以仁善为主,多仁善之士;不会向名誉过低之人传授武学;不会向正常女性传授武学(女生男相可混入少林;太吾也可向少林方丈推荐女弟子,不清楚是否为bug) 1.2特殊互动 念经忏悔:可用时间不低于10;好感达到或超过融洽;少林派地区恩义不低于20% 消耗20恩义10时间,减少恶名 1.3功法概况 功法概况部分还是等攻击和轻功特效都实装了再写可能比较好。 1.4功法正逆练效果


2.狮相门 2.1概况 狮相门武学横行霸道,虽不重视内功修为,但横练硬气功独步天下,可开金断石、刀枪不入,堪称外家功法极致。 狮相门为中立门派;立场以叛逆为主,多叛逆之士。 2.2特殊互动 可用时间不低于10;掌门好感达到或超过融洽;狮相门地区恩义不低于30% 消耗30恩义10时间,获得威望。 2.3功法概况 2.4功法正逆练特效


3.无量金刚宗 3.1概况 无量金刚宗乃传自古象雄王国的一支密教分支。金刚宗弟子众多,护法神功威力无比,但行事凶狠淫恶,与传统密宗大不相同,乃是正派武林人士之大敌。 金刚宗为邪派;立场以唯我为主,多唯我之士;不会向名誉过高之人传授武学; 3.2特殊互动 搜集贡品:可用时间不低于10;掌门好感达到或超过融洽;金刚宗地区恩义不低于20% 消耗20恩义10时间,获得银钱. 3.3功法概况 3.4功法正逆练特效


4.峨眉派 4.1门派概况 天下武功出峨眉。峨眉乃武林三大名宗之一。派如其名——“天下秀”。峨眉武学刚柔并济,道释相融,定慧双修。 峨眉派为正派;立场以仁善为主,多仁善之士;不会向名誉过低之人传授武学; 4.2特殊互动 天府规略:可用时间不低于10;掌门好感达到或超过融洽;峨眉派地区恩义不低于50% 消耗50恩义10时间,提高太吾村资源点等级 4.3功法概况 4.4功法正逆练特效


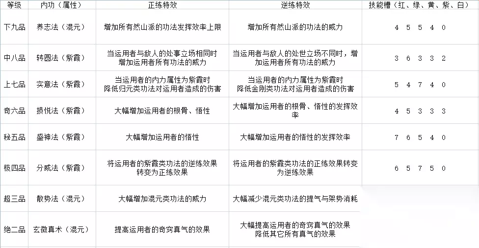
5.然山派 4.1门派概况 然山派专习游学出世之说。游学:广记多闻,明理审势,出词吐辩,万口莫当。出世:修真养性,服食引导,祛病延年,冲举可俟。 然山派为中立门派;立场以中庸为主,多中庸之士。 4.2特殊互动 王禅典籍:可用时间不低于10;掌门好感达到或超过融洽;然山派地区恩义不低于30% 消耗30恩义10时间,更改人物立场。阳册、阴册代表往更善(刚正)或是更恶(唯我)方向移动人物立场坐标。 4.3功法概况 4.4功法正逆练特效


6.五仙教 4.1门派概况 苗疆五毒教,自称五仙教,教义甚是极端,恩仇必报。教中炼毒、养蛊诸多奇诡之术,无不骇人听闻。武林中人无论正邪,无不趋而远之。 五仙教为邪派;立场以叛逆为主,多叛逆之士;不会向名誉过高之人传授武学; 4.2特殊互动 五毒秘浴:可用时间不低于10;掌门好感达到或超过融洽;五仙教地区恩义不低于30% 消耗30恩义10时间,完全清空体内毒素。 4.3功法概况 4.4功法正逆练特效


7.百花谷 4.1门派概况 百花谷以医术闻名天下,御针施灸之技法无比神妙。门人悬壶济世,仁义无双,多为世人所敬仰。 百花谷为正派;立场以仁善为主,多仁善之士;不会向名誉过低之人传授武学; 4.2特殊互动 起死回生:可用时间不低于10;掌门好感达到或超过融洽;百花谷地区恩义不低于30% 消耗30恩义10时间,完全治疗伤势 4.3功法概况 4.4功法正逆练特效


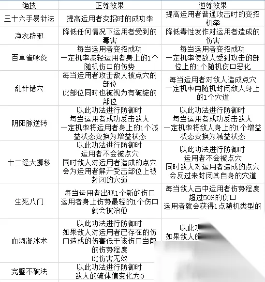
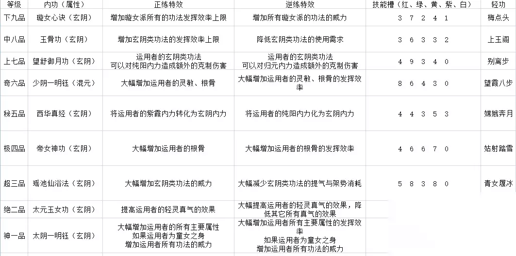
8.璇女派 4.1门派概况 璇女峰又称玉女峰,峰上有玄冰。传说曾有天女降于峰上,并留下一部一明珏奇功,但凡女子修炼,便可清俊脱俗,冰肌玉骨,飞升成仙。 璇女派为中立门派;立场以刚正为主,多刚正之士。(璇女不收男弟子,但仍男生女相的女装大佬仍可进入学习) 4.2特殊互动 玉镜沉思 :可用时间不低于10;掌门好感达到或超过融洽;璇女派地区恩义不低于50% 消耗50恩义10时间,照镜子,镜中舞剑/镜中抚琴,选择提升蓝色人物特性或降低红色人物特性 4.3功法概况 4.4功法正逆练特效


9.界青门 4.1门派概况 界青门俗称人鬼同途之地,多收纳江湖恶徒。本门弟子行事隐秘,极少显露踪迹。门人最擅长奇门遁甲,飞针投石之术,倘若杀意一起,定叫人死于无影无踪。 界青门为邪派;立场以叛逆为主,多叛逆之士;不会向名誉过高之人传授武学; 4.2特殊互动 委托暗杀:可用时间不低于10;掌门好感达到或超过融洽;界青门地区恩义不低于30% 消耗30恩义10时间,指派暗杀.(请记清楚仇人的名字) 4.3功法概况 4.4功法正逆练特效


10.武当派 4.1门派概况 与少林、峨眉共称武林三大名宗。武当派武功博大精深,最重内功修养,创派祖师真君道法高深,太极神功名满天下,堪称天下内家功法第一。 武当派为正派;立场以中庸为主,多中庸之士;不会向名誉过低之人传授武学; 4.2特殊互动 七星调元:可用时间不低于10;掌门好感达到或超过融洽;武当派地区恩义不低于30% 消耗30恩义10时间,消除内息紊乱。 4.3功法概况 4.4功法正逆练特效


11.铸剑山庄 4.1门派概况 铸剑山庄位于湛卢山,相传是铸剑祖师欧冶子所创建,铸剑山庄源远流长,天下间的神兵利器大多出于此,深受武林中人仰慕。 铸剑山庄为中立门派;立场以中庸为主,多中庸之士。 4.2特殊互动 欧冶古具:可用时间不低于10;掌门好感达到或超过融洽;铸剑山庄地区恩义不低于50% 消耗50恩义10时间,获得三品制作工具(锻造/制木/织锦/巧匠)耐久1 4.3功法概况 4.4功法正逆练特效


12.伏龙坛 4.1门派概况 伏龙坛建于东海之上的赤明岛。伏龙坛中分为两脉:司徒氏一脉刚猛无匹,龙氏一脉拳掌精神卓绝。相传岛上有火山,弟子皆于火山中修习功法。 伏龙坛为邪派;立场以刚正为主,多刚正之士;不会向名誉过高之人传授武学; 4.2特殊互动 龙岛忠仆:通道数量未满10;可用时间不低于10;掌门好感达到或超过融洽;伏龙坛地区恩义不低于30% 消耗30恩义10时间,获得龙岛忠仆一名。 龙岛忠仆特质 好感+60/年 4.3功法概况 4.4功法正逆练特效


13.元山派 4.1门派概况 元山派弟子众多,以维护武林正道为己任。大元山修道,有一刀冢;小元山修佛,有一剑冢。大小元山同气连枝,以刀剑合璧之神技,除魔卫道,侠名远播。 元山派为正派;立场以刚正为主,多刚正之士;不会向名誉过低之人传授武学; 4.2特殊互动 石牢静坐 可用时间不低于10;掌门好感达到或超过融洽;元山教地区恩义不低于30% 消耗恩义时间,减少入魔入邪值(可搭配血吼血池秘法使用) 4.3功法概况 4.4功法正逆练特效


14.空桑派 4.1门派概况 空桑派又名空桑药王派。空桑山虽为雪山,却别有洞天,山中奇珍异草无所不有。空桑弟子药毒双绝,药可起死回生,毒可杀人无形。 空桑派为中立门派;立场以唯我为主,多唯我之士。 4.2特殊互动 秘药延寿:可用时间不低于10;掌门好感达到或超过融洽;空桑派地区恩义不低于50% 消耗50恩义10时间,增加健康上限,同时身中剧毒。(可搭配五毒五毒秘浴使用) 4.3功法概况 4.4功法正逆练特效


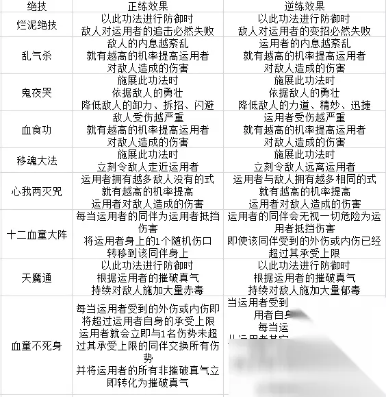
15.血犼教 4.1门派概况 相枢乱世以来,万恶之徒渐而聚首,创立了血犼教。教中魔功乱人本性,菩萨亦难救,正派武林人士自然与其势不两立。 血犼教为邪派;立场以唯我为主,多唯我之士;不会向名誉过高之人传授武学 4.2特殊互动 血池秘法:可用时间不低于10;掌门好感达到或超过融洽;血犼教地区恩义不低于30% 消耗30恩义10时间,使角色状态为初入邪。(可搭配元山石牢静坐使用) 4.3功法概况 4.4功法正逆练特效






换一换 































