《记忆边境》是一款高难度的动作角色扮演游戏,除了节奏快速的战斗场面,还有精细复杂的瘟疫武器系统。玩家将在一个死亡蔓延的国度扮演名为“Corvus”的神秘人物。狩猎敌人、运用疫病的力量,寻找自身记忆中的真相。下面为大家带来《记忆边境》图文流程攻略,包括新手教程、关卡攻略、BOSS打法等内容,希望对有需求的玩家有所帮助。 基本操作

系统详解 超级护甲 又称霸体,敌人攻击时会霸体。主角可以在此期间对敌人造成伤害,但是敌人的攻击无法被打断。一些重型敌人始终拥有霸体。 反击 重复攻击同一个敌人会填充其反击条并可能导致其发动一次反击。 解锁并装备些特定天赋或瘟疫武器可以让反击条的增长减慢甚至可以将其重置。 使用药水 Corvus生命偏低的时候,按下药水键服下一剂药水。 Corvus一次只能携带有限数量的药水,请谨慎使用。 军刀攻击、伤口和处决 军刀攻击又称普攻。普攻会对敌人造成伤害并在其身上留下伤口。伤口是暂时的,如果没有受到更多伤害,会在短时间内愈合。 当敌人的生命(绿色)和伤口(白色)都为0时,他们会陷入眩晕。接近眩晕的敌人,按下军刀攻击键处决他们。 偏转 又称弹反,在敌人攻击命中主角前的瞬间用偏转攻击。偏转敌人的攻击可以对敌人造成伤害,同时抵消主角受到的任何伤害。 锁定 敌人永远在屏幕中央。有一个小技巧,如果你不知道前方有没有敌人的时候,疯狂按锁定键,如果有白点,并且发生镜头偏移,那就是有,反之则安全。 爪子攻击 造成大量伤害,并且阻止它们愈合。 掠夺瘟疫武器 每个敌人都有一把独特的瘟疫武器,主角可以掠夺来为自己所用。 爪子攻击完全充能的情况下,释放命中敌人就能掠夺一把瘟疫武器。掠夺会对敌人的伤口造成更多的伤害,并阻止它们愈合。 爪子充能的时候很脆弱,建议抓敌人的硬直。 掠夺的瘟疫武器只能使用一次,主角在释放瘟疫武器的时候处于霸体,但是仍然会受到伤害。 信标 在信标处休息将保存当前进度,补充药水,并回复生命和能量。在信标处休息也会复活大多数敌人。 简单点说就是篝火,在信标休息会复活普通敌人。 致命攻击与羽毛攻击 在敌人攻击前出现绿光,意味着其要进行致命攻击,该攻击无法被偏转。主角只能避开攻击范围或者使用羽毛攻击。 用羽毛攻击在敌人的致命攻击命中之前打断敌人的攻击。主角会随时间重生投掷出去的羽毛。羽毛也会给敌人留下伤口并在一段时间内阻止愈合。 终极攻击 在敌人攻击前出现红光,意味着他们要进行终极攻击,该攻击无法被偏转、闪避或打断。 主角必须避开终极攻击的范围。 菜单界面 地图菜单:主角可以通过重新访问地图上的地点和任务来回忆自己的记忆。当主角开始回忆的时候,更多的记忆和地点将被解锁…… 药水菜单:在药水菜单里,主角可以使用炼金术强化剂升级他能携带的药水数量、药水的生命回复以及药水的原料槽位数量。在解锁原料槽位之后,主角可以把不同的原料放入药水中以获得额外效果。主角可以在首次击败更有挑战性的敌人之后获得一个炼金术强化剂。 瘟疫武器菜单:主角可以使用从击倒的敌人身上获取的技能碎片解锁或者升级瘟疫武器。主角能够在瘟疫武器菜单里装备已解锁的瘟疫武器。已装备的瘟疫武器消耗能量,而且不会在使用后消失。

角色属性及升级加成效果 升级方法 在【信标菜单】选择【升级】,然后使用记忆碎片来强化属性。 属性说明 每增加1点属性就能获得1点天赋点数,最高可达25级。 力量-提高军刀攻击和伤口伤害; 活力-提高最大生命; 瘟疫-提高爪子伤害和最大能量。

天赋推荐 天赋习得方法 在【信标菜单】选择【天赋菜单】,使用天赋点数学习新的天赋。 天赋可以随时遗忘,所以尝试不同的游戏风格,为未来的各种挑战做准备。 前期天赋推荐 跑图:治疗处决1>短促闪避2=掠夺者之爪2>锋利武器1=锋利武器2>治疗处决2大=羽翼丰满/生长羽毛 BOSS战:闪避挥砍1=短促闪避2=掠夺者之爪2>锋利武器1=锋利武器2=瘟疫伤口2 军刀

偏转

闪避

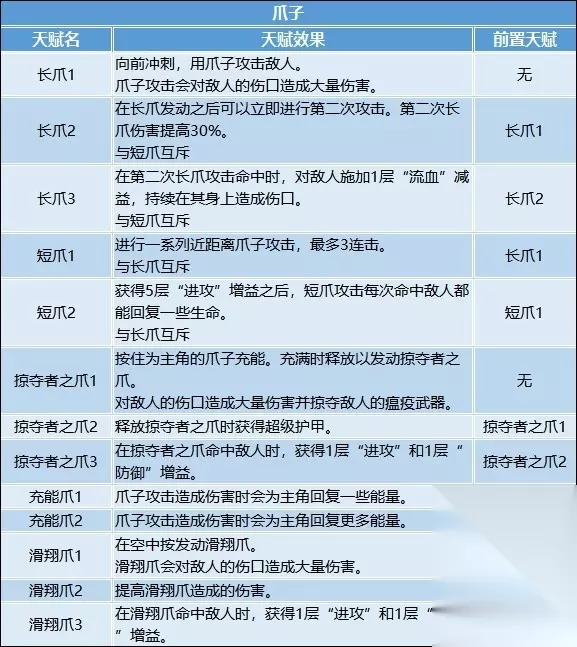
爪子

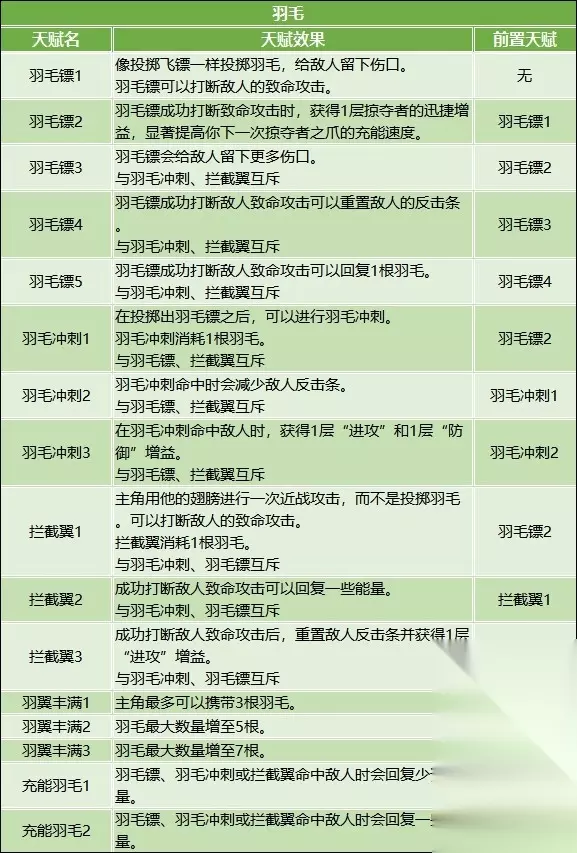
羽毛

策略





换一换 

































