马尔科姆丶格雷福斯出生在一间比尔吉沃特酒馆的后面。和他一起被遗弃在那儿的,还有一瓶掺了烈酒的牛奶。在一个由海盗所管辖的贫民窟里,凭借着书中记载的各种卑鄙手段,他得以活着度过了童年时光。为了给自己重塑新生,他偷偷登上了所能潜入的第一艘船,驶向了大陆。然而,冷酷的世俗,迫使他在各个城邦的地下社会里勉强度日,并在事态变得过于危险时仓皇逃生。在一场不同寻常的高赌注卡牌赌局中,他发现自己成了崔斯特(卡牌大师)的对家。在最后亮牌阶段,他们两个人都亮出了手上的四张A。两个骗子第一次遇到与自己旗鼓相当的人。因此,他俩组成了一个同盟,共同骗取赌桌上的筹码,随后在巷子里与人扭打。他们一起流浪街头,钞票、骗术、以及犯罪记录与日俱增。 邪门的是,格雷福斯在诈骗一个名叫阿雷戈丶普瑞格斯的祖安高级官员兼商人时不慎露了马脚。当普瑞格斯发现他是如何被耍时,他的脑海里满是复仇两字。他得知了崔斯特对想要控制魔法的几近痴迷的欲望,并迅速地提供给他一桩交易:出卖格雷福斯,作为回报,会为他安排能够满足他心愿的实验。崔斯特接受了这份协定-虽然他和格雷福斯都知道违反彼此约定的风险,但回报实在是太过诱人了。得手之后,普瑞格斯便将格雷福斯带到一个特殊的地方——里面关押着那些蒙受了不白之冤的人,他们所犯的罪行——确切地说,是所受的刑罚——都是书中未曾记载的。在格雷福斯设法逃狱之前,他已在祖安最肆无忌惮的典狱官们的手里忍受了数年的铁窗岁月。他的一个狱友将一名古怪的械制造师介绍给他。这名械师为格雷福斯量身改造了一把散弹。他把它命名为“命运”。在对普瑞格斯进行了“友好”访问之后,格雷福斯带着两个目的加入了英雄联盟:卡牌大师崔斯特,以及,找他算旧账。 “锒铛之人常说:即使一无所有,也要未雨绸缪。”——格雷福斯

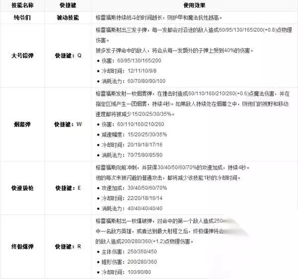
英雄技能

英雄属性 生命值:410(+84/每级) 魔法值:304(+40/每级) 基础攻击力:54 移动速度:330 攻击速度:0.625 护甲值:19(+3.2/每级) 魔法抗性:30(+0/每级) 攻击距离:525 生命回复:5.5(+0.7/每级) 魔法回复:6.75(+0.7/每级) 使用技巧 当你使用法外狂徒 【W烟幕弹】既可以用来逃命,也可以用来杀人。 可以用【E快速拔】来接近敌人,然后用【Q大号】来造成巨额的伤害。 敌人使用法外狂徒 格雷福斯主要造成物理伤害,所以护甲是一个非常有效的反制手段。 离开烟幕弹的作用范围,能使烟幕弹作用于你的有害效果立刻消失。




换一换 



































