时间:2024年07月09日 想要在《魔力宝贝》游戏中获得更高的战斗力和经验值吗?那么你一定不会错过百人道场时道版!在这个经典任务中,你将会挑战强大的敌人,展示你的技巧和战斗策略,同时获得宝贵的奖励和成就。在这篇文章中,我们将向你介绍百人道场时道版的具体情况和玩法,为你的游戏之旅带来更多的乐趣和挑战。跟随我们的脚步,一起开启这个激动人心的冒险吧!

百人道场(时道版)

1.前往法兰城与竞技场看守(123.161)对话,进入竞技场的入口。 2.通过(27.14)处,抵达治愈的广场。调查↓百人道场↓(26.28),选“是”传送至百人道场大厅。 3.与道场负责人(16.23)对话,开始挑战。 ◆挑战规则: ①.道场共100层,战胜每层BOSS后进入下一层。 ◆战斗胜利后会随机掉落【魔族的水晶】、【宝石?】(鉴定后为Lv.7~9绿/紫/骑士宝石)、【O零件】、【迷之手册】 ◆同时持有【迷之手册】与【迷之晶体】,双击【迷之晶体】可合成用于挑战百人道场隐藏关卡的【迷之晶石】(百人道场隐藏关卡未开放,双击【迷之晶石】可将队伍传送入遗迹底层(俗称小黑屋),仅可登出离开) ②.每通过10层可与百人道场工作人员对话,获得【道场记忆】、任意属性【元素碎片】并传送至法兰城(141.148)处 ◆持有4个同属性的【元素碎片】可与百人道场大厅助手(水晶)(28.29)对话,合成1个同属性【元素水晶】(请保证物品栏有2个空格) ◆【元素碎片】与【元素水晶】均可交易、宠邮、丢地。 ◆持有【元素碎片】与百人道场大厅助手(兑奖)(23.24)对话,输入奖项的名称进行兑换。 ③.双击【道场记忆】,选“是”传送至下一层继续开始挑战。 4.通过95层后抵达中继点,获得传送至96层的【道场记忆】并传送回法兰城。 ◆此层不会获得【元素碎片】 5.通过99层后到达中继点,获得1个【乐园的镜子】、1个【元素碎片】。 6.持有【乐园的镜子】与【四属性元素轮盘】时,双击【乐园的镜子】交出【四属性元素轮盘】获得【轮盘】并传送至第100层。 ◆【四属性元素轮盘】通过1个【元素轮盘】镶嵌4种不同属性的【元素水晶】获得;镶嵌场所位于百人道场大厅,与助手(元素轮盘)(28.16)对话进行镶嵌 ◆【四属性元素轮盘】装备后获得称号“天地雷鸣士” ◆【元素轮盘】可在百人道场大厅向兜售轮盘的人(9.18)购买,10000G/个 ◆【元素轮盘】不可镶嵌同样属性的【元素水晶】;【元素轮盘】耐久150~200,镶嵌不同【元素水晶】,增加相应的数值 ◆【元素水晶】增加数值:

7.与BOSS对话,进入战斗。 ◆此战为两连战;皆为邪魔系 ◆第一场战斗信息:

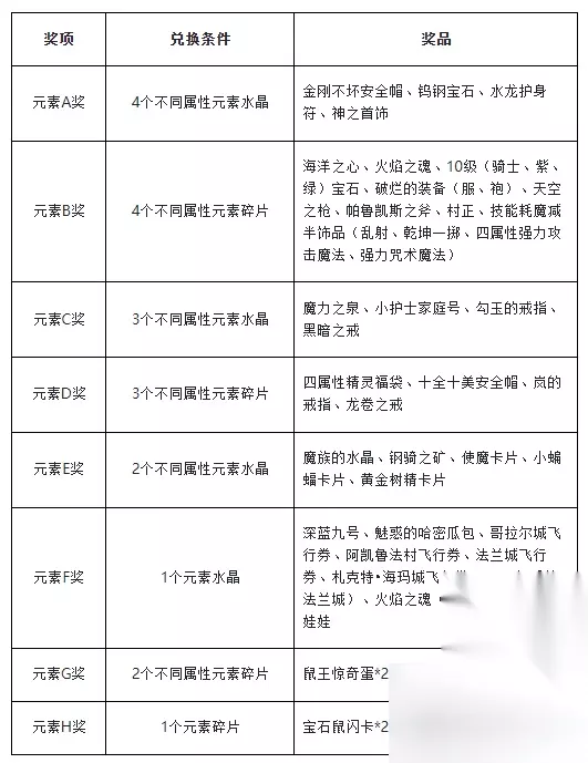
◆第二场战斗信息: Lv.100大鳄,种族:邪魔系;属性:地100;血量≈2000 8.战斗胜利后传送至最终道场通过。与NPC(41.7)对话,交出【轮盘】获得【奖品】并传送回法兰城,任务完结。 ◆时长服奖品为【技能屋通行证】;道具服奖品为【王者守护神】 ◆【王者守护神】:Lv10护身符、耐久100;增加偷袭率,装备后获得称号“王者之风”;可以交易 ◆偷袭率可以参考 《偷袭率设定(参考)》一文;“卡双偷”可以参考 《“卡双偷”心得分享》一文 ◆百人道场第1至99层BOSS名单: 第1-10层: 01.Lv.10土之精灵威雷 02.Lv.10水之精灵花箩 03.Lv.10火之精灵阿陀罗 04.Lv.10风之精灵恩.凯 05.Lv.10约格(无头骑士) 06.Lv.15夏拉拉导士(风牛) 07.Lv.15夏拉拉导士(火焰巨龙) 08.Lv.15夏拉拉导士(水蓝鼠) 09.Lv.20爬行怪(龙骨) 10.Lv.10爱莉西雅、伊莎贝尔、乔治安娜、费雷德利卡、哈利耶特、哥布林香椿、帕特里西亚、鲁奇阿诺、由良之介、莱佐 第11-20层: 11.Lv.23吉拉 12.Lv.26巴雷莉、Lv.23土蜘蛛 13.Lv.29伊鲁玛、Lv.25梅鲁耶路(水果蝙蝠) 14.Lv.32伊佐塔、Lv.28地龙蜥 15.Lv.35伍那、Lv.30地狱妖犬 16.Lv.38伊诺克 17.Lv.38莱欧尼尔 18.Lv.41石雄 19.Lv.41金雄 20.Lv.30牛鬼 第21-30层: 21.Lv.25亡灵骑士*3 22.Lv.25杀熊者欧兹那克、Lv.20穴熊*9 23.Lv.40热砂的欧兹尼克 24.Lv.50封印者 25.Lv.57阴影 26.Lv.56幻影 27.Lv.58暗影 28.Lv.56旋律影子 29.Lv.50法尔肯 30.Lv.57阴影、Lv.56幻影、Lv.58暗影、Lv.56旋律影子 第31-40层: 31.Lv.40奇奇(猪鬼) 32.Lv.30梅兹 33.Lv.44淡黄训练员 34.Lv.44真红淑女 35.Lv.44水蓝教练 36.Lv.44绿先生(可以带宠打) 37.Lv.50露比 38.Lv.40试作型牛鬼 39.Lv.75彼特 40.Lv.45最终决战型牛鬼 第41-50层: 41.Lv.35长老树精、Lv.24~26异形蜂、土蜘蛛*N 42.Lv.50神兽史雷普尼尔(队伍可超过2人) 43.Lv.40狂战将军 44.Lv.65犹大、Lv.50火焰之刃*2、武装骷髅*3、亡灵*2、冰怪*2 45.Lv.65纳帕 46.Lv.65德尔麦 47.Lv.65瑟贝塔 48.Lv.65亚尔法 49.Lv.65马帝亚 50.Lv.70凯法、帕布提斯马 第51-60层: 51.Lv.51善(马斯少爷) 52.Lv.53恶(马斯少爷) 53.Lv.50古德奈司魔王 54.Lv.49巴克达魔王(变身前) 55.Lv.59巴克达(变身后) 56.Lv.35猪老大、Lv.25山桃盗贼团*3 57.Lv.80无限刀流的艾吉、召唤刃A、刃B 58.Lv.70阿德基姆 59.Lv.50死亡狮鹫兽;Lv.45狮鹫兽*2 60.Lv.60头目 第61-70层: 61.Lv.40土之斗神、Lv.15地精*2 62.Lv.50风之斗神、Lv.30风精、Lv.35风精 63.Lv.55炎之斗神、Lv.48火精*2 64.Lv.80水之斗神、Lv.74~75液态史莱姆*2、Lv.71~72水精 65.Lv.70依代(大) 66.Lv.70露比、召唤大地鼠、火焰鼠 67.Lv.76杰特 68.Lv.73龙的使者(火焰翼龙) 69.Lv.80大地霸主 70.Lv.99玄武 第71-80层: 71.Lv.75伊瓦希米滋、召唤2个分身 72.Lv.60海贼德奇 73.Lv.70头目、Lv.50~55手下*1~7 74.Lv.81露比、Lv.67口袋龙*2、Lv.67雏龙*2、Lv.67穴龙*2、Lv.67迷你龙*2、Lv.71水果蝙蝠 75.Lv.65山吹 76.Lv.75喷火兽盖美拉、Lv.50改造僵尸*4 77.Lv.78米特拉将军、Lv.65匍匐冒出的阴影*8 78.Lv.68奇美拉 79.Lv.70阿夏芙*4(布雷欧*2、变种狮鹫兽*2) 80.Lv.83黑暗医生阿鲁巴斯、Lv.70黄奇美拉、Lv.70蓝奇美拉、Lv.65山吹、Lv.65小梅、Lv.65小豆、Lv.65小樱 第81-90层: 81.Lv.80艾尔卡丝(团长)、手下*8 82.Lv.89白银之骑士豪尔、Lv.81猎人、剑士、熊美、魔术师、传教、小乌 83.Lv.90受诅咒者、Lv.75独角兽*4 84.Lv.90受诅咒者、Lv.75天马*4 85.Lv.90受诅咒者、Lv.75山飞甲*4 86.Lv.95红龙诺利、Lv.80火焰翼龙*4 87.Lv.95蓝龙艾汀、Lv.80单眼巨人*4 88.Lv.95绿龙杜瓦 89.Lv.90冰骨龙 90.Lv.95魔龙德拉贡(黑龙) 第91-99层: 91.Lv.99四斗神 92.Lv.99海神 93.Lv.90帕鲁凯斯 94.Lv.90李贝留斯、阿卡斯、佛利波罗、巴洛斯 95.Lv.99里雍 96.Lv.120人类? 97.Lv.90牛鬼公主 98.Lv.80地缚灵罗连斯 99.Lv.90逆袭的牛鬼 ◆【元素碎片/水晶】兑换【奖品】明细:

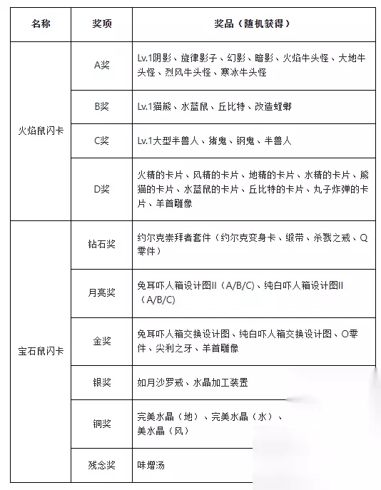
◆道具服可前往法兰城(241.78)红水晶传送至 魔力宝贝服务中心 与 闪卡服务生(21.29)兑换中奖的闪卡;时长服在 百人道场大厅 即可兑换 ◆法兰城冒险者旅馆3楼(42.8)处鼠娃娃兑换处可兑换元素F奖中六种【老鼠娃娃】 ◆火焰鼠闪卡C奖中奖卡片提示奖品与实际获得奖品不一致 ◆道具服【宝石鼠闪卡】、【火焰鼠闪卡】兑换奖品明细:(时长服奖品参考《法兰乐透彩票》任务)

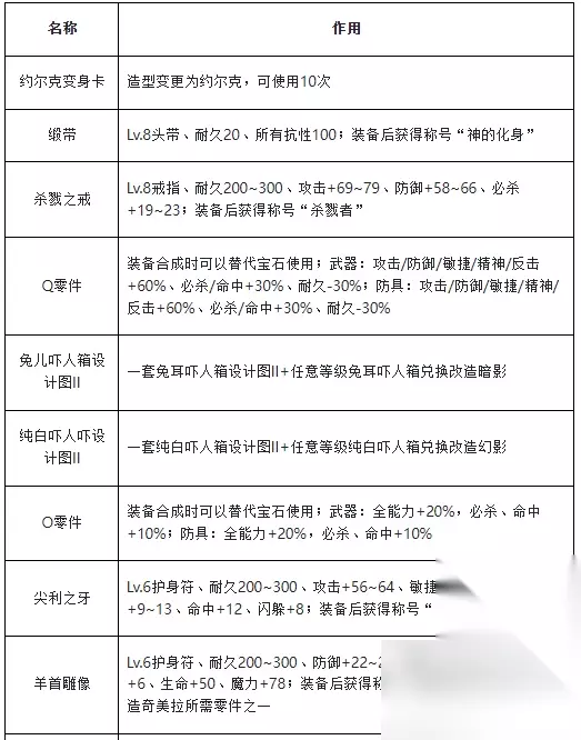
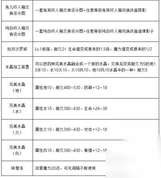
◆【宝石鼠闪卡】奖品作用:


◆【鼠王惊奇蛋】兑换奖品明细:





换一换 































