《大话西游手游》家园神秘事件元气丹获取攻略 元气丹在游戏里游戏里白嫖元气丹的一个比较廉价的办法就是突发的家园神秘事件了,但是这个事件也有不同的神秘任务,对应的任务所给的奖励也会不同。有的给元气丹有的则是神兽丹或者圣兽丹。 当然前提条件是要触发家园神秘事件才可以。
一、第一部分给大家讲解一下关于神秘任务的触发 触发神秘事件是随机的,只要有家园就有可能触发。 如何增加触发概率呢?这里有两种方法。 因为神秘事件的类型却和家园运势有关。而风水值确定了家园运势的好坏。简单点来说就是家具越多风水值越高来好的神秘事件概率就大。

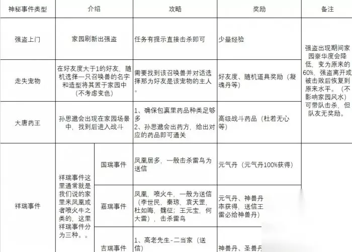
这里还有一点需要注意,如果玩家家园风水值不好,可以通过算卦来改变家园当日运势,仅仅是当日。 这里的算卦如果总是要不到上签不妨买一些家具增加风水。这样触发神秘事件的概率就会大大增加,算卦每日有5次机会,不出意外总会有那么一次中奖的。 二、下面来说一下触发家园神秘事件都会遇到的类型 常规的神秘事件类型总计有4种,但是我们常见的也就只有强盗和祥瑞事件了。

这里怎么区分到底祥瑞事件是哪一种类型的,我们在看到邮件通知后,任务栏最右侧就可以看到

如果任务引导位置写的是国瑞之福那你就中大奖啦,完成任务后100%会获得随机元气丹一个,这下各位少侠明白了吧。最后各位少侠不要忘了每天算一卦,上上签还是会给功绩的,这个概率会更难,但是只要坚持就会有收获。




换一换 































