勇者联盟上线了全新系统“神器洗练”,在神器玩法的基础上,对神器的力量进行进一步的引导与开发,洗练神器能够获得神赐属性,加强属性战斗力,这里带来神器洗练详细玩法说明,各位来了解一下吧。 勇者联盟神器洗练系统玩法攻略

1.洗练规则 神器洗练玩法,只针对品质橙色及以上的核心,品质低于橙色的核心或神器威能无法进行洗练。获得橙色或红色核心时系统赠送一次洗练(无消耗)。

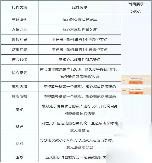
2.神赐属性 洗练后可获得神赐属性,增幅神器能力,神赐属性分为【基础属性】与【传奇属性】两种,具体情况如下表所示:


3.额外加成 当洗练出2-3条重复属性时,将分别激活【双源共鸣】效果和【三元聚合】效果。 双源共鸣:属性效果额外增加70%。 三元聚合:属性效果额外增加100%。 4.属性封存 当洗练出比较心仪的属性时,如果还想继续洗练以求更好地属性,但又不舍得放弃当前属性,可以选择消耗神器精粹将其封存,成为封存属性。 封存属性只能存在1个,可随时解封替换为当前的洗练属性,替换后封存效果消失,可继续封存其他属性;也可以随时将封存的属性清除,从而封存其他的属性。

5.洗练消耗 神器洗练需要消耗神器能量与神器精粹。 神器能量获取途径:抽取神器、分解神器、神器副本、日常任务等。 神器精粹获取途径:挑战神器宝库、神器抽奖等。 6.注意事项 -每次洗练时,所有的神赐属性全部重新随机,洗练后无法恢复原神赐属性。 -已洗练的核心,如果用于补充耐久度,则神赐属性消失且无法找回,补充耐久时需谨慎。 -封存的属性替换当前属性后,当前属性消失,封存效果同时消失,因此替换封存属性时需谨慎。




换一换 































