传说,烈阳族是由一个战士创立的,这个人能够在战斗中召唤太阳的原始能量,对付敌人。他宣称嘉岗坦的顶峰是他朝拜太阳的圣地,这是瓦洛兰最靠近太阳的地方,这个传统一直保留至今。 蕾欧娜出生在普通的斯坦帕家庭,从小就在战火中长大。对父母而言,蕾欧娜从小就是个问题小孩,和童年好友潘森一样,她比任何人都能打,而且出手很重,但她并不热衷于杀戮,她相信战士存在的真正价值在于凭借自己的力量去保卫家园。斯坦帕传统的阔尔仪式上,两个年轻人为了赢得传承至今的武器,必须一决胜负,蕾欧娜却拒绝作战。为此,斯坦帕的领导判她死刑,当他们准备处死蕾欧娜时,一道刺眼的太阳光芒突然照耀斯坦帕。当光芒退去时,蕾欧娜完好无损,然而刽子手却已不省人事瘫倒在地,烈阳族马上宣称废除对蕾欧娜的处罚。她穿上烈阳族的黄金护甲,佩起古代太阳勇士流传下来的剑和盾。烈阳族协助蕾欧娜练习技能,当她学有所成后,加入了英雄联盟。 “太阳的光芒笼罩着整个符文之地,此刻我与它同在。” ——蕾欧娜

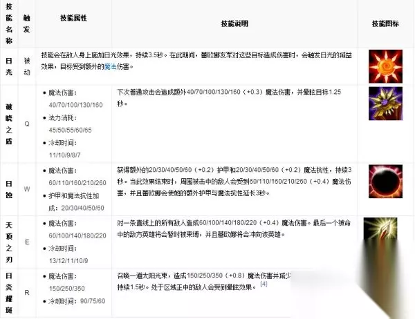
英雄技能

英雄属性 生命值:430(+87 / 每级) 生命回复:9(+0.85/每级) 魔法值:235(+40 / 每级) 魔法回复:8(+0.7/每级) 移动速度:345 攻击范围:125 攻击力:55(+3 / 每级) 攻击速度:0.625(+2.9% / 每级) 护甲:18(+3.1/每级) 魔法抗性:30(+1.25/每级) 暴击伤害加成:200 魔法伤害减免:23% 使用技巧 自己使用 带头冲锋,在友军攻击目标前用日光标记目标。 破晓之盾和天顶之刃的连招具有强劲的攻击力。 日蚀的伤害很大,但你必须在敌人附近才能持续其效果。 敌人使用 当蕾欧娜释放日蚀时,你有3秒的时间躲避其造成的伤害。 只有位于日炎耀斑效果范围正中的敌人才会被晕眩,如果你跑得快可以避免被晕。




换一换 































