炉石传说佣兵战纪模式里面有哪些任务,玩家们完成任务之后能够活得不少的奖励,不过很多玩家想要坐任务却不清楚具体的有哪些任务吧,那么下面就让小编初一十五为大家分享介绍一下佣兵战纪模式里面的全部任务线吧。 《炉石传说》佣兵战纪任务线详细汇总说明 日常任务 完成教程故事任务线和所有佣兵任务线的942个任务后,一共会获得164个佣兵卡包和超过80000佣兵碎片。日常任务还会提供更多碎片,作为悬赏/安慰奖励、天梯胜场奖励和天梯赛季奖励的补充。 1/2/3级营火的任务栏上限是3/4/5个,每天刷0/1/2个佣兵任务线的任务。教程故事任务线不占用任务栏上限。每天固定刷一个日常任务。日常和佣兵任务都能放弃,不换新的,下本前或者晚上可以适当腾格子。

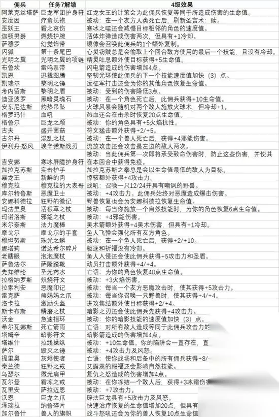
教程故事任务线 瓦莉拉、卡扎库斯和其他角色会按既定顺序给出24个任务。玩家按照任务的引导通关全部四个地区会获得: 凯瑞尔、考内留斯和剑圣萨穆罗的一款金色头像; 11个佣兵卡包; 若干佣兵硬币。(估计大家不关心具体数量和种类) 佣兵任务线 每个可收集佣兵(瓦莉拉也有数据,但按51个算)有18个任务,按顺序给出: 第2个任务给一件既定装备; 第7个任务给一件既定装备; (升到30级在成就里领一件既定装备;) 第16到18个任务分别给1个佣兵卡包,另有70/75/80硬币; 其他任务给若干硬币; 每条任务线总计奖励3个佣兵卡包和1500+硬币(大部分是该佣兵的)。 等到传说难度悬赏实装后,每个佣兵任务线开放第19和20个任务。第19个任务要求完成<特定>的传说悬赏。第20个要求造成若干伤害。(不代表未来实装情况) 任务7解锁装备一览

为了快速获得佣兵任务,建议构建3-6人小队下8+级的本,快速冲到神秘选项后立刻放弃,领取随机的安慰奖后重开。如果希望顺便刷硬币,那就打通关。 根据Kripp的直播,巫妖王的任务有BUG没法完成。 日常任务 托奇每天给一个日常任务,有10种台词,实质内容完全一样。任务要求完成2个悬赏,奖励两份25硬币。

以上就是小编这一期为大家带来的炉石传说佣兵战纪模式里面的全部任务线详细汇总介绍了,还是比较多的,玩家们要是有空的话,可以全部去做一下。




换一换 






























