勇者斗恶龙怪兽篇3怪物合成公式大全在这里为大家分享,在勇者斗恶龙怪兽篇3中可以使用各种不同的材料进行怪物的合成,不同怪物需要的合成材料都是不同的,小编在这里为大家准备了最新的怪物合成图鉴为玩家提供合成参考。

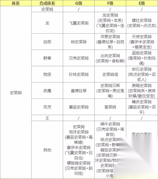
勇者斗恶龙怪兽篇3怪物合成图鉴大全 【怪物合成图鉴小说明】 例如:同RANK级史莱姆系*龙系 后代结果会出现(史莱姆系)+(龙系)+(父)+(母) 跨RANK级合成后代正常会出现4种分岐+父母 例如 E史莱姆系*G龙系 后代结果会出现(E史莱姆系)+(G史莱姆系)+(E龙系)+(G龙系)+(父)+(母) 例如: 要合成E级怪 使用通用配方合成需要父母任一E级 或 使用指定配方 不使用E级怪合成/指定配方 则永远不会合到E级怪 表格会分开收录各体系 通用配方 野外可抓 (指定配方) (仅限孵蛋) 其他 则为指定配方/其他渠道获得 不存在共通素材合成 【G、D、E级怪物合成公式】 一、史莱姆合成图鉴

二、龙合成图鉴
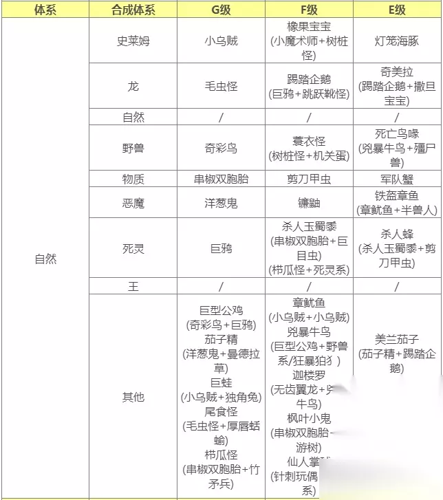
三、自然合成图鉴

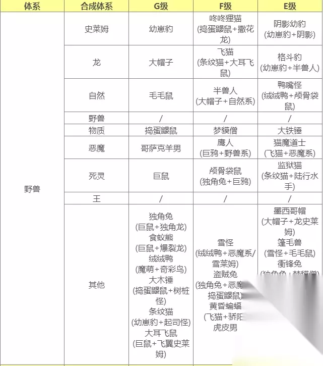
四、野兽合成图鉴

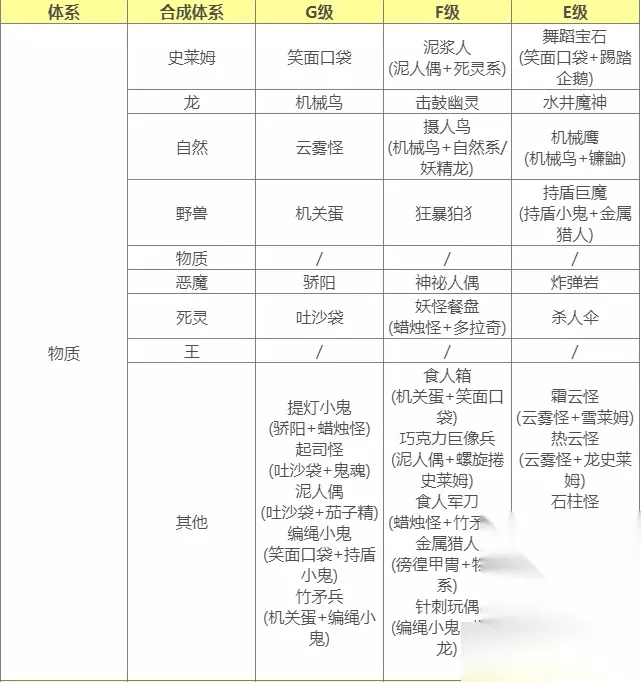
五、物质合成图鉴

六、恶魔合成图鉴

七、死灵合成图鉴

【D、C、B级怪物合成图鉴】 一、史莱姆合成图鉴

二、龙合成图鉴

三、自然合成图鉴

四、野兽合成图鉴

五、物质合成图鉴

六、恶魔合成图鉴

七、死灵合成图鉴

【A、S、X级怪物合成图鉴】







换一换 





























