在《金庸群侠传5》中,寻找“飞雪连天射白鹿,笑书神侠倚碧鸳”的金庸天书卷轴构成了游戏的核心主线。这句诗中的每一个字都代表了一个天书卷轴,这些卷轴都藏有深奥的武学秘籍,玩家需要在游戏的世界中寻找并收集。下面,我将为大家带来《金庸群侠传5》全天书主线任务的攻略,按顺序解答如何完成所有主线任务,获取全部14本天书,希望对大家有所帮助。 在所有的天书中,“射”和“笑”两卷相对来说最为简单。"射"字卷轴通常隐藏在射雕三英战吕布的故事线中,玩家需要在游戏中跟随郭靖的脚步,学习射雕英雄传的武学,才能找到这个卷轴。而"笑"字卷轴则藏在笑傲江湖的故事线中,玩家需要以令狐冲的身份,游走于各大门派之间,解开笑傲江湖的谜团,才能得到这个卷轴。 这两本天书相对于其他的天书来说,其获取的难度较低,但是玩家在获取它们的过程中,仍然需要克服各种困难,解开各种谜题。这样的设计,既保证了游戏的趣味性,又让玩家能在游戏中深入了解金庸的武侠世界,体验到那种江湖的侠义和豪情。

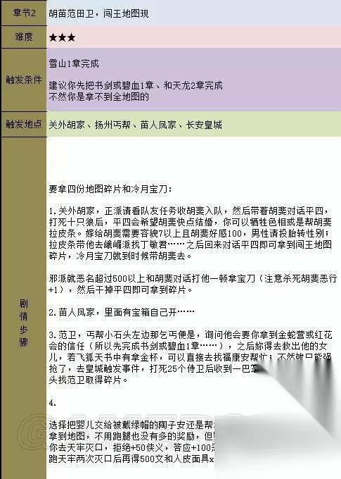
飞狐外传 最后的难度稍高,前期比较简单。 章节较短,容易入手。 第一章

第二章

第三章

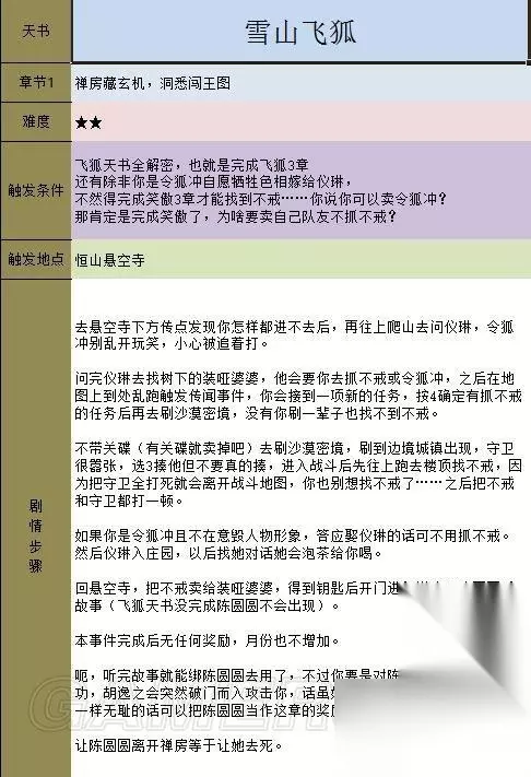
雪山飞狐 难度和流程长度和飞狐外传相似。 不过流程较为琐碎。 容貌高的女性角色可以较早入手这个。 第一章

第二章

第三章

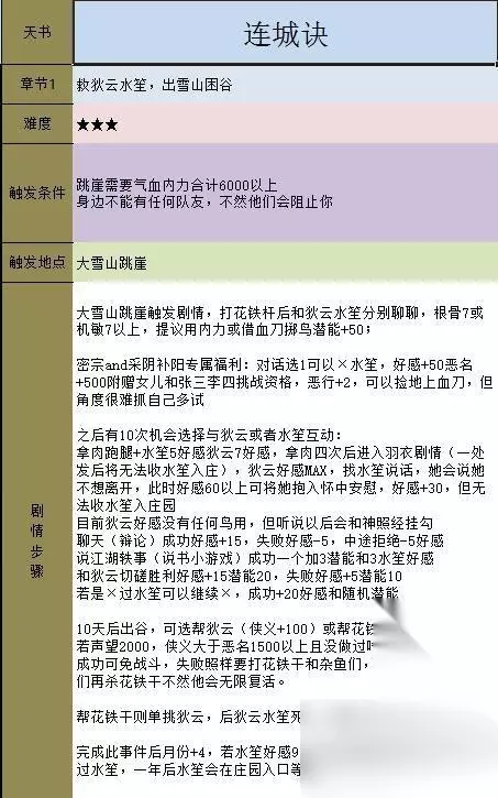
连城诀 建议根骨7或是机敏7以上再来挑战。 第一章

第二章

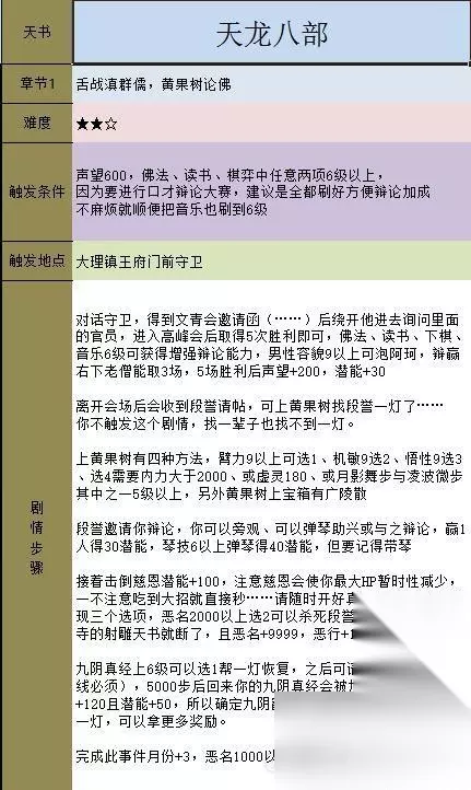
天龙八部 需要一定的声望以及杂艺才能触发。 整体难度比较高,可以等人物较强后再来尝试。 第一章

第二章

第三章

第四章

第五章


射雕英雄传 射雕英雄传总共分为8章,也就是8个步骤。 按流程做完就可以解锁“射”字天书。 第一章

第二章

第三章

第四章

第五章

第六章

第七章

第八章

白马啸西风 需要高昌地图(较好的方法就是探索沙漠秘境)。 第一章

鹿鼎记 难度不高但是很琐碎,比较麻烦。 第一章

第二章

第三章

笑傲江湖 笑字天书任务共有9章,是游戏中最长的流程。 但是战斗、谜题等相对比较有意思,也是推荐先期入手的。 第一章

第二章

第三章

第四章

第五章

第六章

第七章

第八章

第九章

书剑恩仇录 和鹿鼎记类似。 第一章

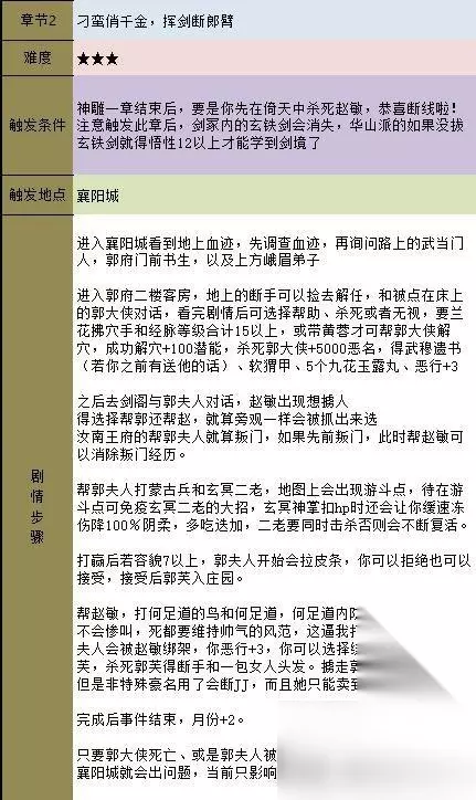
神雕侠侣 最后的章节难度较大。而且一定不能杀死赵敏。 第一章

第二章

第三章

第四章

侠客行 有较高的声望和地位要求。初期不容易达成。 第一章

第二章

倚天屠龙记 难度很高,声望要求也很高。 流程繁琐,boss战艰难,建议后期挑战。 第一章

第二章

第三章

第四章

第五章


碧血剑 比较简单,流程也短,可以初期完成。 第一章

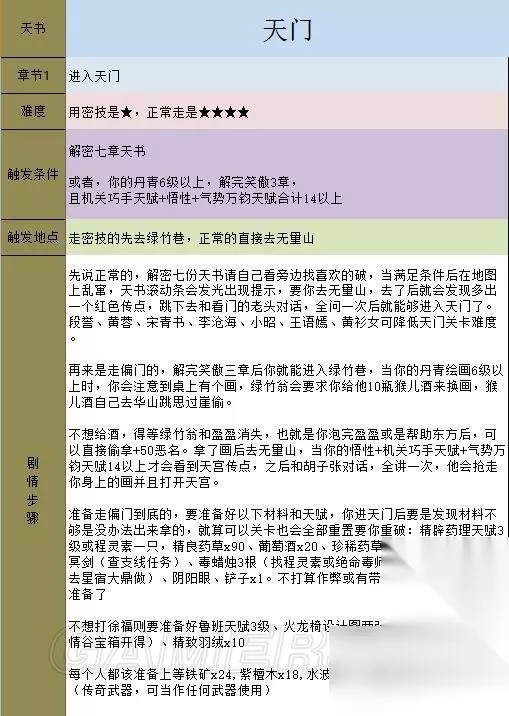
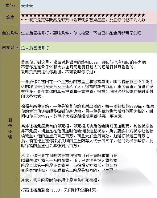
大结局-天门 收集至少7本金庸卷轴后就可以进入游戏的最终流程。 (具体还可以通过其它方法进入,请仔细查看本章触发条件) 最终章包含游戏的通关剧情、战斗以及天外天等彩蛋性质的战斗。 第一章

第二章

第三章

第四章

第五章

第六章

第七章





换一换 




























