劫是200年以来第一个冲破古老、禁忌之路的忍者。他违抗了他的宗族和导师,抛弃了束缚他一生的均衡与信条。劫现在为那些拥抱影之奥义的人提供力量,并屠杀那些墨守成规的人。 劫是一个孤儿,他被一名伟大的忍者大师收养并训练。在他心目中,只有一个人能与他匹敌,他就是大师的儿子,慎。劫似乎永远都得不到导师的青睐,因为他与对手们的每一次较量都是以平局结束。在挫败感和嫉妒心的驱使之下,他开始寻找取胜之道。这个年轻的忍者冒险进入了宗族寺庙里的禁地,并找到了一个装饰华美的不祥之盒。在感觉到盒子里的暗黑奥义后,劫知道他不应该打开它,尽管如此,他还是进行了窥探。顷刻间,影子触碰到了他的意念,并展示了被长期隐藏的禁忌忍术。凭借着这个秘密武器,他再次挑战了慎,且这一次他赢了。在这胜利时刻,他期待着赞许与认同,但不知为何,导师知道他使用了禁术,并将他驱逐了出去。 劫屈辱地徘徊了数年。他将苦难转化为决心,并开始用影子流派来训练其他人。他的力量日益增长,他的追随者们也是如此,但他知道,少了那个不祥之盒,他的忍术将永不完美。某天,劫审视了他的跟随者们,并注意到,他的徒弟们现在已经是一支可怕的部队了。于是他带领他们返回寺庙,去索要那个盒子。在大门口,他惊奇的发现苍老的导师正在等候,并且犹如迎接贵客一般接待着劫和他的弟子们。这个老人将他的剑放在劫的脚边,并声称他是一个失败的导师。因为他作为导师,没有能够将曾经的徒弟带回均衡之路,反而将劫放逐,迫使劫遁入了影子。苍老的导师恳求劫能够进入寺庙毁掉盒子,并带领他的追随者们重归均衡。于是这名暗黑忍者与导师一同走进寺庙。片刻后,已经集结的忍者们听到了劫发出了痛苦的大喊。让人费解的是,劫毫发无伤地现身,并将导师的头丢到了慎的脚边。伴随着狂暴的尖啸,劫命令他的部下们去屠杀导师的徒弟们,并夺取不祥之盒。 那天,旧忍者教团覆灭。尽管有很多徒弟死去,但在慎的英勇抗争之下,也有一批徒弟得以逃生。现在,这所寺庙已经成为了影子教团的一处训练场所。劫是教团的主人,并且他的法令很简单:完善你的忍术,然后杀光所有拒绝拥抱影子的忍者。 ''均衡只是一个谎言——我们才是真正的忍者。''——劫

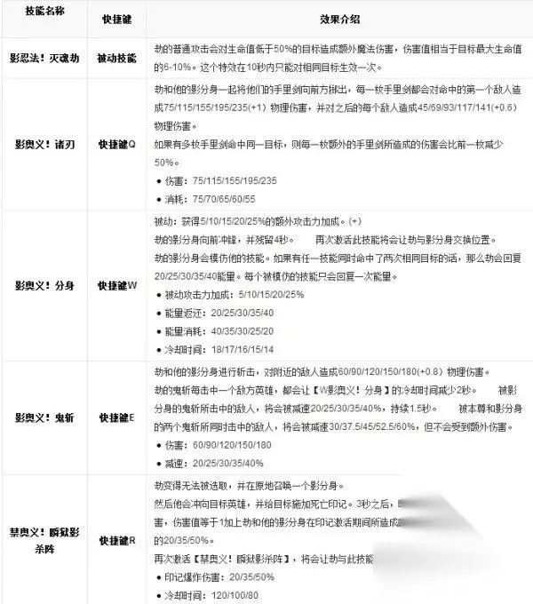
英雄技能

英雄属性 生命值:579.4(+80 / 每级)能量值:200 攻击力:54.712(+3.4 / 每级) 攻击速度:0.644(+2.1 / 每级) 移动速度:345 生命回复/5秒:7.09(+0.65 / 每级) 能量回复/5秒:50 护甲值:26.88(+3.5 / 每级) 魔法抗性:32.1(+1.25 / 每级) 攻击距离:125 使用技巧 自己使用 在你使用大招之前,要攒好能量和技能冷却,以最大化【R禁奥义!瞬狱影杀阵】的伤害输出。 快速双击【W影奥义!分身】,将会让劫立刻传送到影分身的位置,从而快速逃生。 在使用死亡印记前使用一次【W影奥义!分身】,能够让劫安全地从战斗中逃脱。 敌人使用 提升攻击力的装备能提升劫的整体输出,因此在对抗劫时,护甲的作用将非常明显。 在劫使用了他的【W影奥义!分身】之后,他将陷入最无力的状态,因为他的伤害、减速、和机动性都依靠这个技能。 劫的【Q影奥义!诛刃】如果在命中敌方英雄之前,穿过了其它单位的话,那么它的伤害值会降低。 只有中了劫的影分身的【E影奥义!鬼斩】才会被减速,而中了劫的【E影奥义!鬼斩】则不会。




换一换 




































