有许多的吞食天地2青莲完全版小伙伴还不知道吞食天地2青莲完全版v1.39.1图文攻略,一起随超能街机小编来看看这篇《吞食天地2青莲完全版v1.39.1图文攻略》吧,希望能帮助到你哦




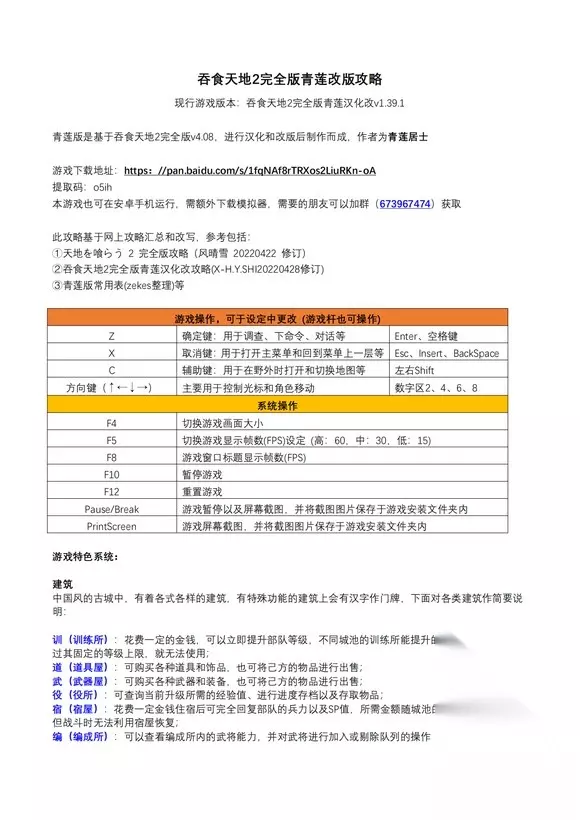
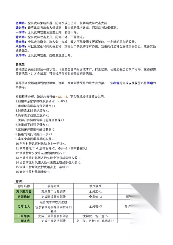
训(训练所):花费一定的金钱,可以立即提升部队等级,不同城池的训练所能提升的等级不用,一旦超 过其固定的等级上限,就无法使用; 道(道具屋):可购买各种道具和饰品,也可将己方的物品进行出售; 武(武器屋):可购买各种武器和装备,也可将己方的物品进行出售; 役(役所):可查询当前升级所需的经验值、进行进度存档以及存取物品; 宿(宿屋):花费一定金钱住宿后可完全回复部队的兵力以及SP值,所需金额随城池的不同而有所增加, 但战斗时无法利用宿屋恢复; 编(编成所):可以查看编成所内的武将能力,并对武将进行加入或剔除队列的操作(游戏进行到后期后出现) 战斗 游戏最大的魅力所在可以说便是战斗部分。队列中的前5人能参与战斗,如果其中有军师,则自动用后面的 武将顶上,也就是说超过5人的队列,军师便无法参战了。 战斗不仅有会心一击等随机要素,恰当的使用道具、计策以及阵形更是克敌制胜的关键。 装备道具 每个武将能佩戴6件装备,包括武器,盾牌,头盔、盔甲和两件饰品。在游戏后期,甚至还能获取到各武将 的专属武器、饰品和套装等。 而部分战役如果不使用特定道具的话,将会异常的艰难,有的甚至无法通过,并且重要的道具无法舍弃。 计策 基本的攻击计策有火、水、木(石)3种等,加上回复和辅助系的计策,计策会随着高等级计策的习得而自动覆盖掉相应低等级的。 其中用于辅助的计策如暗杀计,离间计等更是让高智力的策士在本作中大放异彩。 值得注意的是,基本的攻击计策出现手指箭头选择目标时按方向键→可以对敌方全体使用,但威力会随目标 的增多而降低;回复系计策战斗中使用时按方向键←可以对己方全体使用,效果也会相应降低。 阵型 本作中新添加的要素“阵型”可谓一大创举。己方有5人且任命了军师即可摆阵,而战斗中若两人被打至阵亡 状态,则阵型自动解除。而随着部队等级的增加,越来越多的强力阵型慢慢习得,使得越到后期战斗越富 有乐趣。 值得注意的是,后期部分阵型只有在战斗中方能设置,具体详见挑战掉落、阵法、心神淬炼提升表。 冲方阵:全队武将攻击、防御及会心一击上升,但速度大幅下降。 白马阵:全队武将速度上升,如果对方排冲方阵,可以攻击两回。 鹤翼阵:全队武将防御下降,攻击上升。鱼鳞阵:全队武将策略回避、防御及攻击上升,但两端武将攻击大减。 锋矢阵:最突出武将攻击大幅提高,其余武将依次递减,两端武将防御很高。 一字阵:全队武将攻击及速度上升,防御下降。 背水阵:全队武将攻击上升,防御下降,不能撤退。 静寂阵:全队武将隐身,敌人命中大减,我方不能使用支援系策略,一定时间后自动散开。 八卦阵:可以设置生和死两位武将,攻击生门的武将才有作用,攻击死门武将会反弹攻击自己,攻击其他 武将无效。 武卒阵:全队武将攻击,防御及速度上升。 善恶值 善恶值会关系到日后一些状况。(主要会影响后面收李严,打夏侯恩,长安武器店卖李广弓等,这些都需 要善恶值>1 才会触发)可在役所存档时查看当前善恶值。 善恶值还会影响得到的经验值、金额、终章剧情敌将的最大兵力数、一些称谓的达成以及收服名将周瑜的条件等。 根据程序分析,游戏总善行值+12、-8,下文有增减情况都会说明: 1.初始母亲家拿雌雄双股剑-2,不拿+1 2.雍州城宫殿牢房拜见献帝+1 3.讨伐袁术时拒绝吕布+1 4.伪帝袁术战放走袁术+1 5.关羽在陈留城宫殿门前拜别曹操+1 6.找崔州平时拜见母亲+1 7.三顾茅庐提前叫醒诸葛亮-1 8.拒绝刘琦托付荆州一次+1 9.拿巫女房间屏风后的衣服-1 10.荆州村帮饥荒村民给身上一半钱+1 11.景帝墓地下 4 层棺材开-2,不开+1(需刘备在队) 12.武陵村帮少女母亲治病给银仙石+1 13.出建业城时队伍人数≤建业孙权战队伍人数-1 14.出云南城时队伍人数≤云南孟获战队伍人数-1 15.钢铁山村帮饥荒村民给身上一半钱+1 16.高老庄救村民请华佗+1 称谓

注意:背包可携带物品上限是99件(相同名称不列计),用不到的装备记得要定时清理以免多走一趟。 背包跟役所寄存的数量是分开算的,背包物品栏单项道具上限是50,役所寄存可以存99个。所以像是会心 丹等珍贵道具,就可以有钱时多买几个存在役所里。 游戏剧情正式开始:

第一章 黄巾之乱 刘备、关羽、张飞三人,桃园结义,结为兄弟,焚香礼拜,对天起誓!不求同年同月同日生,但求同年同 月同日死!皇天后土,实鉴此心,背义忘恩,天人共戮! 楼桑村 刘备母亲说话完毕后,主动再与母亲对话1次,然后在屋内右上角床下找到雌雄双股剑。拿取此剑善恶值 -2,不拿+1。(善恶值在后期有较多用途,且雌雄双股剑可再次获得,建议不拿)


PS:以下操作后雌雄双股剑将不可获取: 1.主动与母亲对话≥2 次 2.与关羽、张飞对话 3.独自离开房间再进屋 对话完收关羽、张飞,屋外右侧有招魂丹,村内跟张世平对话,可得到500金。


出村往东边行进至幽州城。

大将特性:己方武将放在队首会成为我方大将,激活各种独特天赋效果(除刘备外,其余人物的大将特性 从开始游戏即可发挥作用) 刘备【汉室的威光】:除自身外,全体攻防+20% 关羽【武圣】:全体攻击力+15% 张飞【纵横】:全体攻击力&防御力+8%

进入宫殿跟太守刘焉对话可取得赤心丹*3、招魂丹。

武器店下方民居有赤心丹,城内右上角大树下有招魂丹。


出城可以一边刷小怪练级,一边往西南方向行进来到大兴山。

过桥后继续往南方向进行,来到铁门峡。

接着继续往南走,连过两座桥来到青州城。

青州城


青州城内发现曹操跟他对话,然后夏侯惇出现。宫殿内碰到董卓,董卓表示杂军之将,不配与吾交谈。 城内隐藏:铜仙丹,招魂丹。


出城后往南行进,发现桥被孙仲挡住,对话发生战斗。


PS:徐州城西北方有个山洞,可以先去拿宝箱:217金、铜盔、野营帐、499金、野营帐,粉色宝箱目前还 不能打开。

调整好装备及状态后再继续往南,来到徐州城。


在BOSS战中,建议优先集火解决敌方高智力的谋士。另外,在战斗中点击战斗-武将-方向键←,可以查看 己方武将信息及战况,注意观察武将所中BUFF和DEBUFF,并及时处理。

至穷则乱世生,乱世则治时起。黄巾贼之叛乱,打破了后汉长达二百余年的和平。 刘关张三兄弟,为了汉室的复兴,四处征战。经过无数次的激战,终于剿灭了黄巾贼党。大贤良师张角的 野心由此破灭,百姓陷入了和平的喜悦中。 另一方面……都城的宦官十常侍操控着国之朝政;皇后之兄大将军何进与其等甚是不和;四世三公的名门子 弟袁绍日益强大;西凉太守董卓趁乱占据洛阳,在黄巾之乱中按兵不动,养精蓄锐。 董卓将年幼的皇帝挟于己手,肆意妄为,无恶不作。乱世并未结束,历史的序幕才刚刚开始……

至此【黄巾之乱】章节终!(记得经常去役所存档) 第二章 讨伐董卓 徐州城


徐州城宫殿内与陶谦、曹操使者,陈登对话完去城内右上方空屋收糜竺和糜芳,训练所左边有护身烟。



糜竺【敛财】:掉落金钱+10% 糜芳【草上飞】:逃走概率+10% 徐州训练场增加了3位新的NPC: 称谓官:达成一定条件后,可以领取称谓,佩戴称谓后可以获取对应属性加成;称号佩戴与显示不冲突 属性加成根据佩戴称号增加,称号显示可以自由选择,不增加属性。 黄衣挑战官:挑战胜利随机获得相应装备与道具,隐藏挑战选否点数清零。 白衣试炼木桩:供测试队伍伤害用,有几率掉落钢铁山的精铁。 这里我们可以直接领取称谓:【黄巾剿灭者】,该称谓佩戴增加属性:全员物力+1,道具奖励:铁剑


出徐州城后往西南走,过河有反董联盟大本营,进入中帐先跟曹操、袁绍对话,之后可收孙坚、夏侯惇(此 二人为 NPC,不受玩家控制)。


出军营然往西过桥后直接沿河往南进山洞可以拿到宝箱:黄金钥匙、960金、铜盔、铜弓,而后回到桥附近 继续往西走到达汜水关。



打完华雄进关,关内西南角营账有宝箱铜剑,东北角落柱子后面有铜剑,离关前孙策来报告军情,孙坚离队,而后往西北走来到虎牢关。 PS:之前在反董联盟大本营没收孙坚的话就没有孙策与孙坚的剧情。





攻陷虎牢关之后发生三英战吕布(强制剧情),关羽先跟吕布单挑,3 回合后张飞会参战,再过 1 回合后 刘备也会参战,门口没有招牌的房子为宿屋,宿屋左上角有招魂丹。


游戏及完整版攻略在这里:复制这段内容后打开百度网盘APP,操作更方便哦。 链接:网页链接 提取码:o5ih 第三章 讨伐袁术 长安城


进入长安城发现陈登在中央大道上,先跟他对话,武器店右方树下有铜仙丹。 长安训练场增加4位 NPC: 称谓官:达成一定条件后,可以领取称谓,佩戴称谓后可以获取对应属性加成;称号佩戴与显示不冲突 属性加成根据佩戴称号增加,称号显示可以自由选择,不增加属性。 白衣试炼木桩:供测试队伍伤害用,有几率掉落钢铁山的精铁。 黄衣挑战官:挑战胜利随机获得相应装备或道具,但现在还不能挑战 绿衣训练官*2:由上往下花钱可以提升武将的智力、速度。智与速≥200或智速之和≥371将不能提升 这里我们可以直接领取称谓:【为国除贼】,该称谓佩戴增加属性:全员物力+3,道具奖励:铜甲、铁盔、 铜盾。


接着按照之前的路线原路返回汜水关,离开汜水关时有士兵来到要我们赶去徐州城,此时吕布会以袭击曹 操后方根据地为理由离队。 PS:若之前没收吕布则没有此剧情。

之前的反董联盟大本营附近的尸体竟将河流堵上了。进徐州城宫殿看到董承,然后签下血书。

数日后,曹操挟天子以令诸侯,袁术又以新帝自称,两人已成对立之势。曹操借天子诏,称为国除贼,遂 发兵征讨袁术。袁术在南阳战败后,已逃身至徐州南方的淮南。 受皇帝敕命,派遣刘备去讨伐伪帝袁术。

此时的徐州城各店铺有变化。

出城后遇到吕布挡路问你要不要跟他组队? 选否,善恶值+1,选是,吕布加入。

继续往西南过桥后往东南走,来到淮南关卡。

继续往北走,在山洞前又遇到袁胤。


走过山洞后袁术集结大军准备反击。


击败袁术后会请求你不要杀他,选是放走袁术,若放他走则日后会在刘备逃离冀州城战斗中出现,善恶值 +1。选否4次会杀掉袁术。 PS:这里强烈建议放走袁术,可以完成称谓【忠厚之人】。否则后期若想补全称谓,则需要在剧情通关后 再次完成袁术复活任务。 (通关神灵洞且早期选择斩杀袁术,可在洛阳民居新增NPC完成复活袁术支线)

解决袁术后可以先绕路去北边青州城或者之前袁术的寿春城恢复之后再回徐州城。 这时回到徐州城发现吕布叛变于是开战,将其击溃后,吕布再次逃窜。


进城后先跟陈登对话,他告知曹操新派的太守车冑,奉命讨伐刘备!于是在城内找到车冑开战。



战胜后再次与陈登对话,陈登加入,并告知可前往西北边的小屋找郑玄。


陈登【善藏】:降低遇敌率 刚出城,就马上遭遇曹操亲率五万大军要置刘备于死地!兵力相差太多只能撤退!之后关羽、张飞被冲散 离开队伍,依原先计划前往徐州城西北山洞附近的小屋找郑玄。


跟郑玄对话完进山洞开红色宝箱拿地图,再回去找郑玄拿郑玄的信,然后过山洞乘船前往冀州城找袁绍。


冀州城


这里我们可以直接领取称谓:【忠厚之人】(之前追击袁术时放其逃脱)。该称谓佩戴增加属性:全员智 力+3,道具奖励:孙子兵法、金仙丹*3。

下船后一路向东北行进,到达冀州城。对袁绍使用道具郑玄的信,颜良加入。接着出城往西南走乘船,来 到白马寨。 PS:颜良和文丑为NPC,不受玩家控制。 带领颜良或文丑过河遇到迷之武将前,千万要保证己方不要团灭,否则会陷入再无船只前往官渡的BUG局面, 只能删档重玩!如没有把握解决接下来的白马坡之战和延津之战,可以提前练级和备好补给药品。

洛阳城


洛阳城西北小酒馆的小兵说赵云妹妹被抓了。 洛阳城正北进入沂水关,守将在镇国寺办酒席招待关羽。酒宴上一直劝酒,选第二项否,识破诡计之后开 战!此处选是会连续选择 3 次,每次都会损失一定兵力,中途一旦选否就会立刻识破计策。

沂水关之战

击败卞喜后可以在寺中免费回复。 继续往北来到荥阳关,入口附近民居内有铜仙丹,房前带领你的人会说他叫胡班,可以将胡班家书给他后 离开关卡,触发没有火攻的战斗。若是没给家书直接进房就会问你要不要睡一晚,选是后被火攻。



而后乘船北上,到冀州地界半路遇到夏侯惇拦路准备替部下报仇,被张辽劝阻! PS:本场战斗不会真正打完。


再往北走先去冀州城山谷入口,遇到赵云堵路,返回到附近关家庄,与关平对话,关平加入。 而后去西侧山寨,途径附近有小村庄,村民说北方山寨有原黄巾贼、东方古城赤水城有强力武将,造成居民困扰。



关平【防患】:敌军奇袭率降低(固定奇袭战斗无效) 然后前往北方山寨,遭遇周仓,与之战斗到一定程度后会请求加入,选是直接加入,选否战后会在山寨内 看到周仓,与其对话可以选择是否加入。

山寨门口东侧增加宝箱:铜斧


周仓【盗客的嗅觉】:(战斗后敌人掉落珍品率增加)、参加战斗发动 继续往东方行进过桥来到赤水城,在城内驻守的是张飞,他要求关羽若要取信于他,必须拿下曹操手下蔡 阳的首级,打完入城后张飞加入队伍。



赤水城


城墙边有隐藏铜盾。


往南走到森林中的唯一没树的地方遇敌,战胜后进入寨中解救赵云的妹妹。



用之前买的银色钥匙开门,如果没有需要回到洛阳城与西北角的人对话,花2000金购买,和赵云妹妹对话获得给赵云的信。

回到关家庄,与关定对话汇报山贼讨伐结果,关定会增加役所存档功能。 前往冀州城山谷入口找赵云,把给赵云的信交给他,赵云说可以帮忙联络刘备,要关羽一行人先去关家庄 等好消息。

随后画面切到冀州城内的刘备,赵云来通知关羽与张飞的消息,随后加入刘备的阵营!

赵云【速训】:战后获得经验值+20% 去找袁绍辞行,出城遇到识破计谋的袁军追杀,若是之前讨伐袁术时没杀他,他也会出现在这场战斗。

胜利后走到关定家先跟关羽、张飞对话,然后与关定对话,选是,收关平为义子后关平武力+5、智力+5, 选否,关平武力智力不变,后加入。



时光飞逝,大陆各地发生了很大变化,曹操挟天子以令诸侯,逐步扩大势力,北方的霸主袁绍被曹操一举击溃。 随着势力的日益扩大,曹操意欲挥师南下,在南方大陆上有着两位英雄,一位是继承父兄基业,坐拥长江 南岸,占据整个江东的孙权 孙仲谋;另一位是胸怀大志,暂居荆州的刘备 刘玄德。 至此【关羽千里行】章节终!(记得经常去役所存档)




换一换 





























