DNF中缔造者奥兹玛该怎么样去选择他的毕业装备呢?毕业装备一般都要经过精挑细选才能够决定,许家比较的究极该怎么样去选择,没关系,下面就让小编来为玩家们推荐几套不错的毕业装备,一起来看看吧。 《DNF》缔造者奥兹玛毕业装备怎么选择 毕业装备选择 1、武器

【结论】:火焰地狱和魔力之泉二选一,世界树的根须可以常备来猴戏树的CD 2、神话排名及搭配推荐

【补充说明】:缔造者三觉后依旧以歧路为主,以歧路5或歧路3(肩腰鞋)为框架,搭配其他史诗套装即可,具体搭配很多,可以根据实际情况按一下计算器选择适合自己的配装。 3、希洛克装备选择

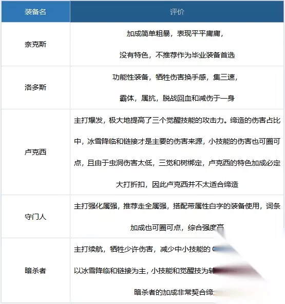
【结论】:优先推荐暗杀者,搭配歧路套装最大化增幅冰雪降临和链接实在是太香了。 4、奥兹玛装备选择

【结论(早期先行版)】:奥兹玛五套装备中,阿斯特罗斯和雷德梅恩的词条加成都不错,雷德梅恩的减CD和希洛克暗杀者一样,都是非常契合缔造输出模式的,优先推荐。 看了上文233乐园小编带来的《DNF》缔造者奥兹玛毕业装备怎么选择,你是否了解了相关内容信息,知道了呢!更多最新最好玩的手机游戏就来233乐园下载吧! DNF2020活动 欲望之塔
100级版本狂欢 周周惊喜乐开杯 师徒结队 女圣职者
炽天使 异端审判者 断罪者 卢克 诞生之芽
2020春节套
鬼剑三觉
梅米特的考验 七夕活动 90史诗属性 奶妈加点 搬砖最赚钱100版本 SS史诗武器 传说地下城探险记 艾肯副本 点击查看更多2020地下城与勇士活动☟☟☟☟☟





换一换 































