
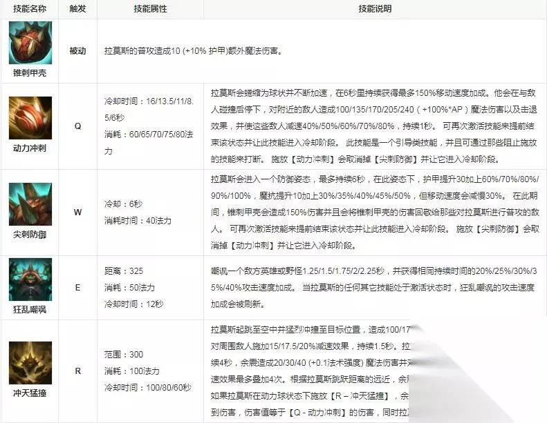
在游戏《英雄联盟》中,披甲龙龟拉莫斯是一位坦克型打野英雄。拉莫斯擅长高速移动来Gank敌人并使用反伤技能来反弹伤害,是一位极强的坦克型英雄。拉莫斯的缺陷在于自身伤害不高,需要队友协助来击杀敌人。


导读
《英雄联盟》里的披甲龙龟拉莫斯是坦克型打野英雄,它擅长靠高速移动Gank敌人,能用反伤技能反弹伤害,不过自身伤害不高,需队友协助击杀敌人。


游戏《英雄联盟》国服于2022年10月8日更新了12.20版本,在该版本中设计师对拉莫斯进行了一定的加强。一些玩家不知道12.20版本正式服拉莫斯加强了什么,2…

lol披甲龙龟台词?拉莫斯是恕瑞玛沙漠中的一个神秘生物,恕瑞玛的人民猜测它是半神的存在,有很多小伙伴想知道lol披甲龙龟台词,这篇文章给大家带来英雄联盟披甲龙龟…

拉莫斯主要定位是坦克型打野。作为一个坦克,对DPS类的输出英雄有很大的防御能力。满级E嘲讽更是有2.25秒的控制时间,可以说无论是用来开团,还是保护后排输出都十…


-


每天b站10-17直播


最后的存稿

AI制作生成
