万龙觉醒操纵时间?强制单挑?全新【羲和六法】系统详细解析!如下: 各位领主大家好~ 今天给大家带来的是【龙定九州】赛季登场的全新系统【羲和六法】的详细解析 【羲和六法】作为全新玩法,既可以辅助领主们战斗,也可以帮助各位领主获得大量资源 话不多说,就让我来带着大家一起看一下这个神奇而又强大的新玩法吧

(以下内容来自【飞龙攻略组】玩家投稿) 在全新的【龙定九州】赛季中,我们将会迎来全新的【羲和六法】技能系统;在这一系统中,我们需要完成【见闻】中的赛季故事,获取名为【念】的特殊道具,来帮助龙人“三月”提升回忆阶段,并获得独特的技能,为自身在战斗与日常中提供独特的增益。接下来,我就从两个方面详细讲解一下【羲和六法】技能,各位领主在全新赛季中能够先人一步,不走弯路。

一、基本规则 1.1 系统解锁方法和基本规则 新系统的解锁方法非常简单,首先需要保证自己处于【赛季地图】中,我们可以通过进入右上角【赛季信息】页面,之后点击左下角的【迁入】即可进入赛季地图。


进入赛季地图后,我们点击右下方的【见闻】页面,完成赛季故事汇总的【第一章·第一节】即可解锁【羲和六法】系统。


之后我们可以从【赛季信息】页面的右侧看到【羲和六法】系统的入口,点击即可进入技能选择和升级页面:


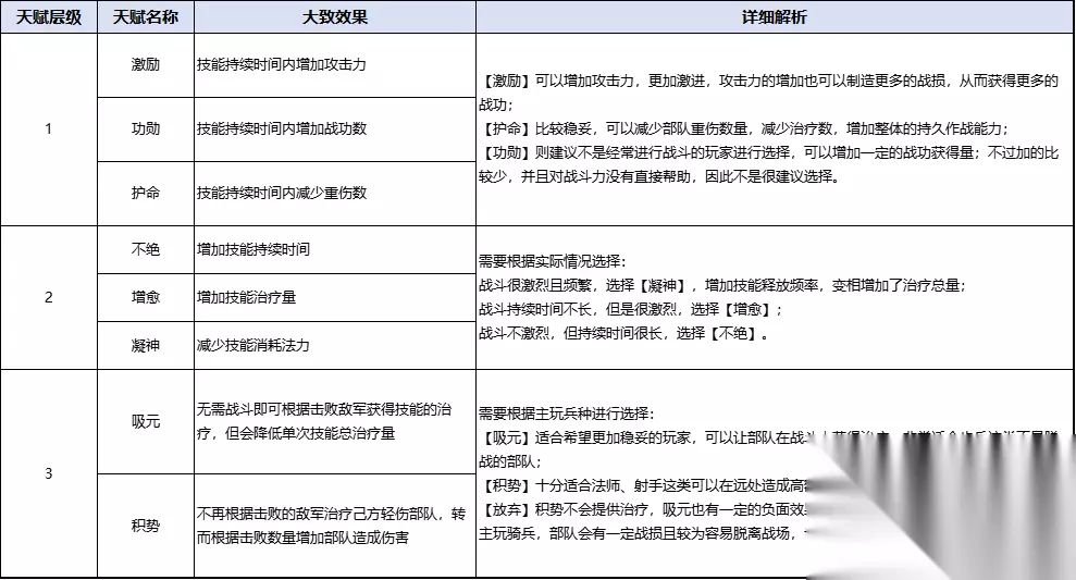
时光技能本身总计有6个,三月回忆阶段满足条件后,我们可以在两两成组的技能中进行二选一,一共三组,赛季前期我们只能解锁第一组: 第一组:流光回春术 和 万象唤灵法

第二组:星月封天诀 和 凝霜停时咒

第三组:四时轮转令 和 时空聚宝阁

每个技能具有独特效果的同时,随着【回忆阶段】的提升,技能还会解锁专属的技能天赋,从而对技能效果产生影响,玩家可以自由组合出适合自己的技能。 提示:技能选择后不能轻易重置,如果要重新选择技能,会有时间很长的重置冷却,基本每个赛季只能使用一次,因此还请谨慎选择技能:

技能天赋重置成本不高,每周首次重置免费,后续需要消耗少量宝石,大家可以自由尝试天赋组合:

关于具体的技能选择方案和技能效果解析请见下文。 最后,技能使用后会有【冷却时间】限制,使用时也需要消耗【能量】,能量显示在页面的右上角,每30分钟恢复一点,最多储存200点:

1.2 解锁和升级技能的方法 在解锁【羲和六法】系统后。我们可以通过提升【回忆阶段】来解锁其中的其他技能,并且对已经解锁的技能通过增加【天赋】来进行升级增强;如下图,回忆阶段达到2阶段后我们就可以选择并解锁【星月封天决】技能,回忆阶段5、8、11则分别可以解锁一层【天赋】:


那么如何获得【念】,并由此提升【回忆阶段】呢?非常简单,我们点击此处的加号,就能看到获取【念】的途径了:



个人对获取【念】的方法的推荐如下: 1、完成每日目标,领取每日宝箱(必做) 2、完成赛季冒险故事,领取奖励时可获得大量的念(必做) 3、探索玄洲大陆的迷雾,完成奇观村庄任务(选做) 4、协助战团击溃黑暗灵军团(选做) 5、在时空聚宝阁中,满足条件,可消耗战功进行购买(选做) 二、技能推荐 1.1 最终加点方案 这里我根据不同玩家的类型,总结出大致三种最终加点方案,给大家进行参考: 1.高氪/车头,不在乎通过采集获得的资源 技能选择:【流光回春术】+【星月封天诀】+【时空聚宝阁】 天赋方案如下:



注意:【流光回春术】选择了“积势”天赋,会让此技能失去治疗效果,转而随着击败数量提升伤害;简单来说,主玩远程选择“积势”,主玩步兵选择“积势“吸元”,主玩骑兵可以选择干脆直接放弃这一层天赋。详细介绍见下文,根据自身情况进行选择即可。


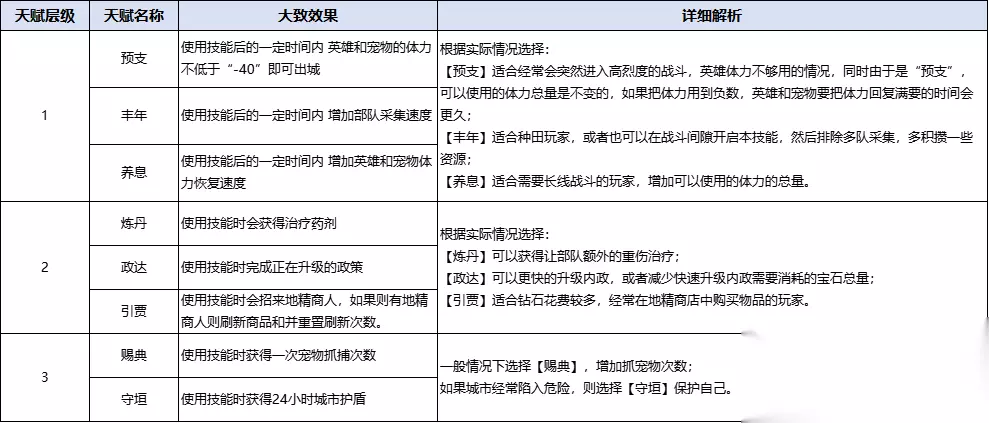
2.一般玩家,希望可以通过本系统减轻战斗的压力或者获得额外的资源 技能选择:【流光回春术】+【凝霜停时咒】+【四时轮转令】 天赋方案如下:



3.种田玩家/佛系玩家,希望积攒更多的资源,更好的发展 技能选择:【万象唤灵法】+【凝霜停时咒】+【四时轮转令】 天赋方案如下:



1.2 流光回春术&万象唤灵法 解析 流光回春术

释放技能后,一段时间内可以根据击败敌方部队的数量,治疗己方部队中的轻伤单位。技能通过强大的治疗能力,可以有效提升部队的作战持久力;技能持续时间内,单支部队单次出门还可以获得更多的战功、对敌方造成更高的战损,可以有效节省英雄体力。本技能适合部队作战能力较强,战损比较高,能在战场中长期鏖战的高战玩家。

万象唤灵法

释放技能后,召唤处一只额外的投影部队,可以帮助我们进行作战,短时间内获得额外的作战能力;召唤的部队如下图(仅举例,类型不止下方这几种):




本技能适合部队本身作战能力相对一般,战场持续作战能力不足的玩家,可以通过技能获得一只额外的部队进行战斗,变相减少了战损。

1.3 星月封天诀&凝霜停时咒 解析星月封天诀

技能可以指定一名我方英雄,指定后,携带此英雄作为【主将】的部队旁会拥有【星月封天诀】的技能释放按钮,点击即可对周围敌人释放;释放后会在小范围内困住一只敌方队伍和自己的部队进行决斗,两支队伍会强制自动进行对抗,持续五分钟;同时两支决斗中队伍不会受到其他队伍的任何影响。



本技能该技能能够帮助数值强劲的近战部队,无视周围的所有敌军强制与敌方进行绝对的1v1挑战,从而发挥近战部队单挑能力强大的作用。适合拥有强大的步兵或骑兵部队,能够在单挑环境下取得胜利的玩家。

凝霜停时咒

技能可以指定一名我方英雄,指定后,携带此英雄作为【主将】的部队旁会拥有【凝霜停时咒】的技能释放按钮,点击即可对周围敌人释放;技能释放后,时间冻结自身周围的5支队伍10秒(冻结不分敌我,不包括自身在内),被冻结的队伍不会受到任何伤害。


该技能既能配合近战部队闯入对方阵型后排,冻结大量的敌方部队,从而短时间内导致敌方后排失去作战能力,也能在敌方前排切入时,和敌方一起陷入冻结状态,为队友的救援提供时间。本技能和适合愿意为团队做贡献,或主玩后排,需要保护的玩家。

1.4 四时轮转令&时空聚宝阁 解析 四时轮转令

使用技能后城内所有资源建筑的储量立即达到最高收取量。(使用前记得去领资源)此技能适合参与战斗较少,战功溢出不多或不够用的玩家。

时空聚宝阁

使用技能后会多出一个按钮,点击即可进入【聚宝阁】消耗“战功”购买道具;道具种类为治疗药剂、命令点、声望等战略资源,以下为无任何天赋加成下的聚宝阁和点了天赋的聚宝阁:


此技能适合大量参与战斗,战功大量溢出的玩家;如果每次开启都可以里面的道具买完,那么提供的资源总量将比四时轮转令的产量更高。





换一换 































