不同于他的兄长德莱厄斯,战场上的胜利对德莱文来说是绝对不够的。他热切渴望着人们的承认,喝彩,以及荣耀。他先是在诺克萨斯军队里寻求成名的机会,可他的戏剧天资却被严重埋没。带着能与世界分享“德莱文”这个大名的渴望,他将注意力转移到了监狱体系。在那里,他将枯燥无味的例行公事转变成了一个前所未见的奇特景观,并由此获得了梦寐以求的名气。 在德莱文首次行刑的时候,他下令让死刑犯逃命。此举震惊了在场的旁观者们。正当死刑犯刚要从视野里消失时,德莱文用一记无可挑剔的飞斧结果了他。很快,德莱文的所有行刑都变成了一个考验,一个诺克萨斯的囚犯们为了最后的一线生机而奔跑的考验。他把这个考验当做他的个人舞台,并且将行刑转变成了一种主流的娱乐方式。他鼓动观众们陷入狂热状态,与此同时,走投无路的囚犯们疯了似地想要逃离他。可他们从来没有成功过。德莱文对诺克萨斯行刑官的那套庄严肃穆的黑色制服非常抵制,他披上了一套醒目的服饰,并开发出了一些浮华的标志性步伐来彰显他自己。人群们聚集在一起,观看德莱文行刑,并且有关他的杰作的故事也在飞速散播着。随着他人气的增长,他早已膨胀的自负也变本加厉。他应该属于万众瞩目的中心——英雄联盟。在很久之前,他的野心就不满足于仅仅在诺克萨斯扬名了。德莱文的光荣事迹,应该展示给全世界!这就是他所作出的决定。 “‘做到最牛’就是我所订下的每日标准,不管到哪儿都是。”——德莱文

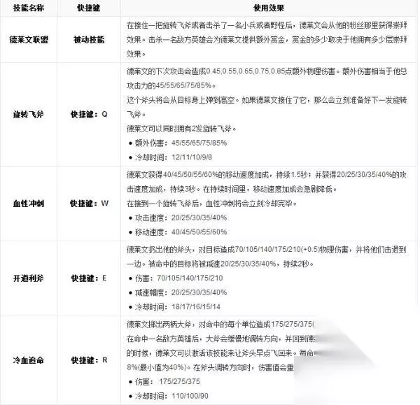
英雄技能

英雄属性 生命值:420(+82/每级) 魔法值:240(+42/每级) 移动速度:330 攻击速度:0.67(+2.6%/每级) 护甲值:16(+3.3/每级) 魔法抗性:30(+0/每级) 致命一击:0 生命回复:5.0(+0.7 /每等级) 魔法回复:6.95(+0.65 /每等级) 使用技巧 当你使用荣耀行刑官 如果德莱文呆在原地不动,旋转飞斧将会掉落在他所在的位置附近。也许会直接落到他身上,也许会在左边或右边。 如果德莱文在攻击之后移动,旋转飞斧会朝着他移动的方向进行移动。利用这点来控制旋转飞斧的轨迹。 敌人使用荣耀行刑官 朝着德莱文旋转飞斧即将着陆的位置施放技巧射击。 干扰德莱文,让他丢掉他的斧头。如果你做到了,那么他的战斗力会显著降低。




换一换 




































