婕拉渴望掌控自己的命运。这株垂垂老矣的古老植物,为了获得第二次生命,将她的意识转移到一具人类的躯体上。数个世纪前,她和她的同类主宰着瘟疫之地,任何动物只要在它们的领地上踏足,就会被它们的荆棘和藤蔓所吞噬。随着岁月的流逝,动物们日渐消亡。食物逐渐变得稀缺起来,而婕拉只能无助地看着最后一个同类枯萎凋零。她本以为自己将孤独地死去,但是一个冒失女法师的出现,为她带来了一线生机。 这几年以来,婕拉第一次感觉到有生物在离自己如此之近的地方徘徊。饥饿感驱使她靠近女法师,但此外,更深层的本能也在逼迫她这么做。她轻松地将那个女人裹到荆棘里,但在她品尝终极大餐的同时,外来的记忆也随之侵入了她的思想。她看到了许多由金属和石头组成的壮丽丛林,人类和动物在这些地方繁衍生息。澎湃的法力在她的藤蔓里涌动,并且她想到了一个绝妙但大胆的生存计划。婕拉利用这个女人的记忆,将她新发现的魔法倾注在一具人形魂器的创造中。她不知道等待她的是何种世界,但她已经失无所失,一无所有。当婕拉睁开她的眼睛时,她几乎被萦绕在指尖上的纯正力量所淹没。她并没有意识到自己变得有多么容易受伤,直到她注意到那些曾经作为植物时所留下的的残枝败叶时,她才意识到这一点。如果这具躯体死了,那么她将不能通过藤蔓网络撤退,也不能通过根茎让自己再生……但是她真切地感受到活着的滋味。她第一次以动物的角度来品味这个世界,同时一丝阴暗的微笑划过唇角。她重生了,并且现在,在她掌控内的事物是如此之多。 “离花朵越近,就离荆棘越近。”——婕拉

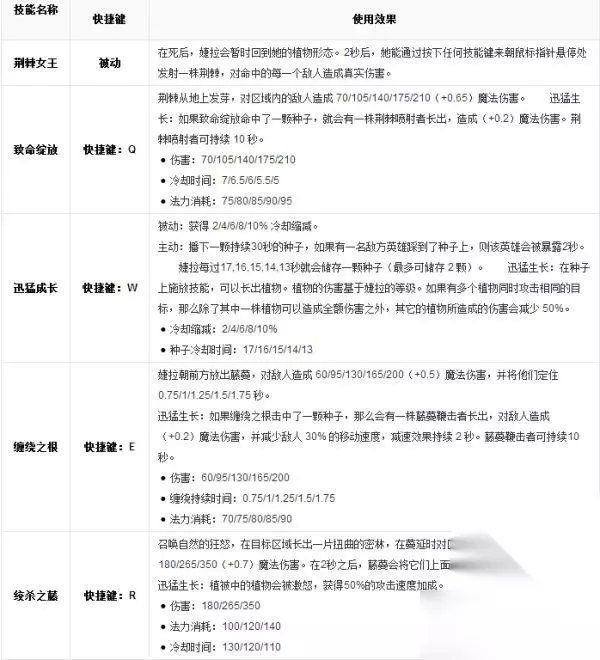
英雄技能

英雄属性 生命值:355(+74 / 每等级) 魔法值:250(+50 / 每等级) 移动速度:325 攻击速度:0.625(+1.8% / 每等级) 护甲值:11(+3 / 每等级) 魔法抗性:30 (+0 / 每级) 攻击距离:575 生命回复:4.85 (+0.5 / 每级) 魔法回复:7.1 (+0.75 / 每级) 使用技巧 自己使用 在你的技能施放之后,再往你的技能路径上播下种子,可以确保你的种子能够百分百变成植物。 婕拉是一个出色的伏击手——寻找时机,然后在草丛里布下陷阱,再诱引敌人进来。 敌人使用 你可以通过踩掉婕拉的种子来摧毁它们。如果她把种子用来为团队开启视野的话,就用脚碾碎他们吧。 如果婕拉把植物放在过于远离她自己的地方,贴到她身边将是个明智的举动。 植物可以被三次普通攻击,或者一次单体技能加一次普通攻击所摧毁。 在婕拉死后,要么赶紧远离,要么在她附近快速兜圈,否则她将会从坟墓中给你们来一记真实的复仇。




换一换 




































