背景故事 在瓦洛兰大陆,虽然人们对德玛西亚的军纪存在争议,但是相同点是所有人都尊敬它。平民和士兵都严格遵守着“零容忍”的准则。这意味着在战斗中徳玛西亚军队永远不会找借口托辞、逃跑、或者投降。至高的军队领袖们强力地执行着这些原则。 盖伦——拥有“德玛西亚之力”头衔的英勇勇士,就是军队的模范。成千上万的英雄在德玛西亚和诺克萨斯(德玛西亚的敌对阵营)战场上浴血奋战,战死沙场。在军旗下,盖伦遇到了旗鼓相当的对手——刀锋女王卡特琳娜。那些参与战争且幸存下来的士兵们认为,盖伦和卡特琳娜的对战不像是在打斗,而像跳舞。 盖伦是德玛西亚军队的骄傲,是无畏先锋军团的领袖。生平第一次气喘吁吁地从战场归来,尽管有人认为他并非因为实力悬殊才输掉战斗。那时候流言甚嚣尘上。此后,盖伦会抓住每次和刀锋女王切磋的机会来证明自己。作为德玛西亚的道德模范,盖伦从不理会这些传言,因为他知道别人是无法理解他的。对真正的勇士而言,寻找一个旗鼓相当的对手是他的动力。如此美丽、与众不同的对手证明了他存在的价值。 盖伦的前线战略——“杀敌的最好方法就是连他身边的人一起砍翻。”

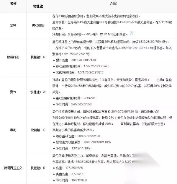
英雄技能

英雄属性 生命值:455(+96 / 每等级)(2087 / 等级18) 魔法值:0 (+0 / 每级) 移动速度:345 攻击速度:0.625(2.9% / 每级) 护甲值:19(+2.7 / 每等级) (64.9/ 等级18) 魔法抗性:30(+1.25 / 每等级) (51.25 / 等级18) 攻击范围:125 生命回复:8.25(+0.75 / 每等级) 攻击力:56 (+3.5 / 每级) 使用技巧 自己使用 如果盖伦能持续几秒不受到攻击,那么他的生命回复将大大增加。 勇气会提升防御型装备的效果。请根据对手的伤害类型来选择合适的防装。 盖伦只受到冷却时间的限制,幽梦之灵和残暴之力等物品对他极其有效。 敌人使用 堆护甲可以有效减少盖伦大量的物理输出。 当你的生命值偏低时,尽可能躲避盖伦,因为他的德玛西亚正义技能能够很快地斩杀你。 在树林里攻击盖伦要小心,因为你会受到审判技能造成的全额伤害。




换一换 




































