大多数游戏虽然是短暂上架,但是也有不少玩家体验的差不多了,在新版本中开放了职业技术培训学校,还有随堂的测试,答对所有题可以拿到学霸再现成就,一起来看下吧。

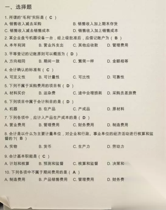
11月9日开启职业技术培训,理论上很快就能学完一科 但受限于【人生目标】(以及金钱和时间) 真能用上其实得很后期了。 然后每次学习时会进行随堂测试(最终测试题抽一题) 答对+25智力经验 答错无惩罚。 会计测试题答案

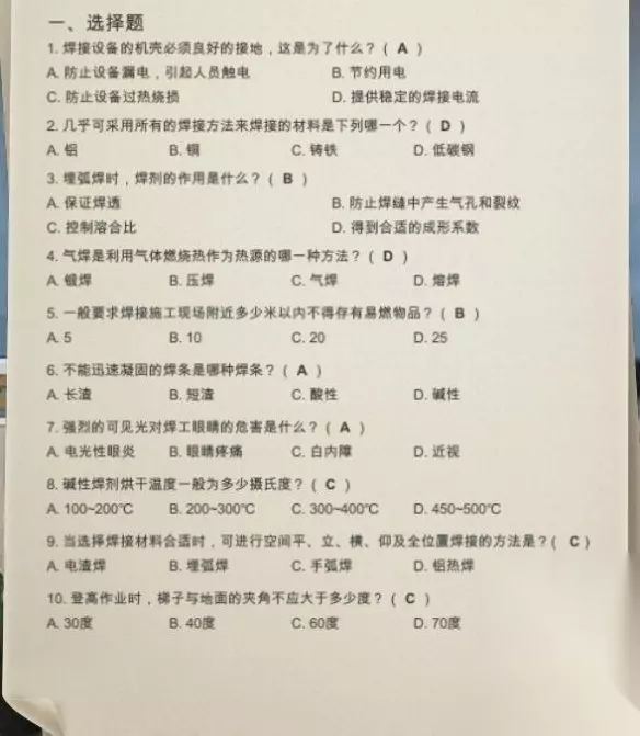
电焊测试题答案

汽修测试题答案

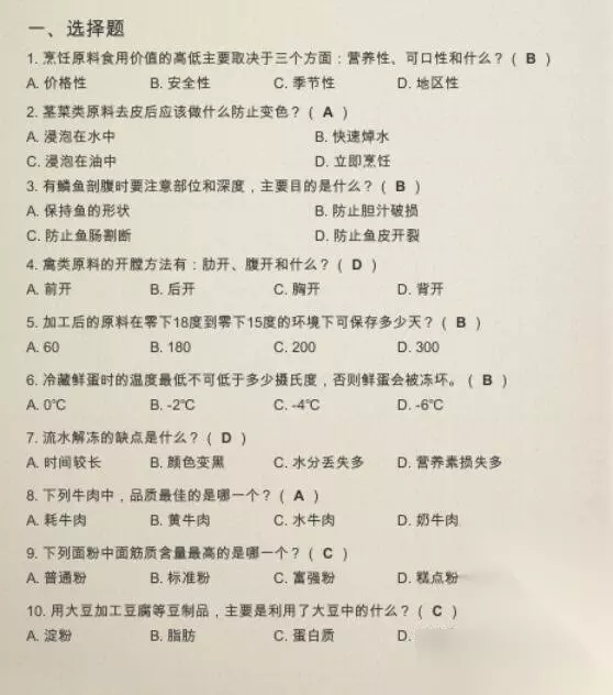
厨师测试题答案

4科全部完成会达成成就【学霸再现】

导读
本文汇总了游戏《大多数》里职业技术培训的会计、电焊、汽修、厨师4科测试题答案,完成全部测试可达成【学霸再现】成就,测试答题能获得智力经验,不过该培训受人生目标、金钱时间限制,后期才能用上。


《大多数》挑战模式是游戏中的一个特殊模式,玩家可以选择不同角色的模板进行游戏,可能有玩家在挑战任世杰的玩法时候还不知道要怎么才能够通关,下面小编就给大家整理了具…

《大多数》是最近上线的一款纪实风格的模拟生存游戏,在游戏中有许多角色可以和玩家们进行互动,能够提高彼此的好感度,互动时选择对方喜欢的选项可以更快的提升好感度,接…

好感度低于90的时候,会进入感情危机,聊天内容也会有变化 有没有人试过好感度再低会怎样,会不会直接被甩,我已经把能攻略都分了,不能再失去珊珊了 好感度低于80直…

《大多数》是一款角色扮演模拟生存类的游戏,玩家可在游戏中采用不同的途径来赚钱,下面就给玩家带来《大多数》餐厅怎么经营?餐厅经营攻略技巧,希望对玩家们有所帮助。 …

《大多数》是pc平台上一款写实风格的模拟经营游戏,因为游戏故事背景太贴近真实,不少人在玩的时候也挺有代入感。目前游戏还处于试玩版阶段,很多小伙伴想知道大多数正式…

《大多数》图文攻略,流程梳理网店攻略象棋残局攻略(含“系统解析”“玩法技巧”“成就”“流程梳理/象棋残局/网店攻略”等)。《大多数》是一款模拟经营游戏。因为不同…

游戏《大多数》于2022年11月17日在Steam平台正式发售。很多玩家不知道社交孤独Debuff怎么解除,233乐园游戏小编给大家收集《大多数》社交孤独Deb…

大家期待了很久的大多数这款游戏的玩法是非常多的,我们将扮演一个打工人去城市里赚钱,里面有个老大爷可以去下棋赚钱,所以玩家肯定想知道解决象棋残局的方法是什么,下面…

-

大多数游戏中玩家孤身一人来到陌生的环境里打拼,为了能够生存下去就需要去转钱养活自己,那么怎么赚钱快呢,可以去多搬砖,一趟砖赚200快,多搬就多赚哦,还可以去下象…
