英雄联盟手游二周年峡谷福利庆典活动奖励有什么?不知不觉英雄联盟手游上线也二周年了,周年庆典活动大家当然都要去参加了,大量的福利和各种奖励参加活动就能够领取,具体的活动奖励小编会在下面的内容中介绍给大家,快来看看吧。

一、努努和威朗普的巡游礼 1、活动时间:7月12日11:00(各大区逐步开放)-7月28日23:59。 2、玩法介绍:活动期间,召唤师完成对局首胜、分享、指定日期登录等任务即可累计蜂蜜值,蜂蜜值累计达到指定数值可获得对应阶段奖励。

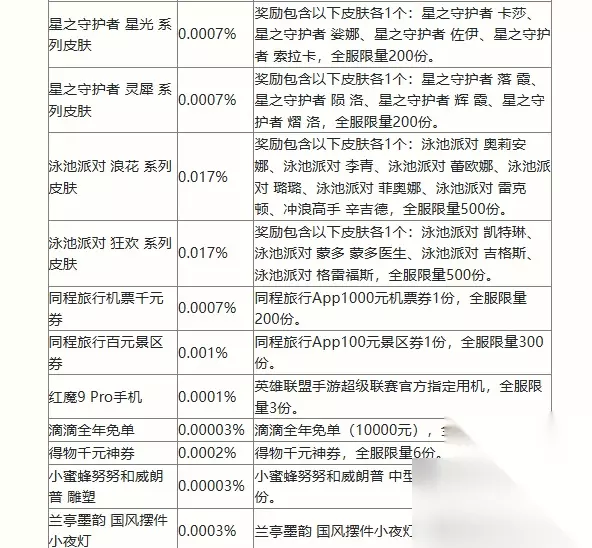
3、召唤师可通过进行匹配、排位赛、极地大乱斗等模式完成对局任务、极地试炼、自定义模式无法累计。 4、"许愿金币"奖励为丽桑卓的喷泉许愿池活动专用道具,玩家可前往该活动界面查看详情。 5、被邀请的好友需点击好友发送的邀请消息并成功登录游戏,则发起邀请的召唤师可获得30或20蜂蜜值及哈基米头像奖励(头像奖励通过邮件发放),邀请每日特别推荐好友,可获得额外蜂蜜值奖励,1位好友在活动期间内只能进行1次助力。 6、被邀请的好友也将获得周年庆礼包奖励,玩家登录游戏后前往活动页面,可于成功邀请记录内领取周年庆礼包奖励。 7、限定任务巡游踏云霄即:7月21日00:00~23:59期间,召唤师登录游戏可直接领取许愿金币和蜂蜜值奖励。 8、注意:小蜜蜂 努努和威朗普 皮肤姿态及皮肤边框,需7月18日版更后可领取,2周年限定皮肤:小蜜蜂 努努和威朗普,需7月21日00:00起可领取。 9、活动时间结束后无法领奖,请召唤师们及时领取符合领取时间且已获得的阶段奖励。 二、丽桑卓的喷泉许愿池 1、活动时间:7月21日00:00-7月28日23:59。 2、玩法介绍:通过努努和威朗普的巡游礼活动奖励及其他官方合作渠道获得的许愿金币,可在丽桑卓的喷泉许愿池活动开启后点击许愿来获取奖池奖励。每消耗1个许愿金币可获得1项随机奖励。 3、许愿奖池概率(部分概率经过四舍五入)及全服限量总览如下表,全服限量奖励不可重复获得,单账号角色最多可获得1份。




4、萨勒芬妮的时光摇铃:英雄联盟手游2周年庆典许愿专属奖励,穿梭时光,峡谷相聚,在2025年3周年庆典活动中使用此道具,可自选获得一款1周年庆或2周年庆皮肤,如果两款皮肤均已拥有则可兑换其他神秘奖励,周年庆典7月21日加倍幸运。


5、许愿奖池在全服总限量基础上按日期限量如下,奖项产出可留意许愿活动右上角获奖公告轮播,如上一周期限量未产出,则该数量自动增加至下一周期。 需要注意的是活动期间只有一个账号可以参与,不要搞一堆号或者用别人的号参加,否则会被视为无效,就不能获得奖励了,大家一定要注意。




换一换 




































