不思议迷宫侠客岛迷宫有什么机制?不思议迷宫在近期将开启新迷宫侠客岛,那么侠客岛迷宫该怎么玩,有什么特殊机制呢?接下来就让我们一起了解一下吧。

不思议迷宫侠客岛迷宫攻略 一、地图机制介绍 进入地图后会遇到引荐人对话后选择加入一个门派,开启修行系统修行武学是本图最特色系统

1. 修行属性说明 内力:影响经脉冲穴,且影响部分秘籍和道具的效果,每500点内力,攻击及魔力 1。 内力的主要来源是秘籍《明镜止水》的下楼增加、使用回神草、门主传功、参悟秘籍、瀑布修行等 参悟点:用于升级秘籍,参悟点的主要来源是杀怪、使用龙鳞草、冥想室等 真气:用于施放秘技的消耗,真气的主要来源是秘籍《冲虚养气》的下楼回复、使用荀草回复等。 真气初始100点,打通带脉可提升10点,使用药神残骸的灵芝可提升10点(灵魂强化后20点),大盗神彩蛋可提升5点 2. 经脉 共有8条经脉,每条经脉有5个穴位,达到指定内力后,可消耗固本丸进行冲穴。5个穴位全部打通后可消耗培元丹打通经脉。

所有经脉全部打通后,开启经脉强化,每消耗5固元丹,提升1000内力。

3. 门派 共有4个门派可选:逐锋阁、百钺门、玄阴宗、水月宫(需女性冈布奥出战),选择门派可获得门派专属的秘籍,且在进入各自门派驻地时会有不同的建筑可用。 每个门派有不同的技能特点。 逐锋阁 召唤大量神剑作战的门派,门派秘籍偏向于强化召唤物神剑,常驻神剑无敌且有较高攻击,技能可以控制敌人,保护冈布奥 百钺门 使用暗器道具作战的门派,门派秘籍偏向于制作和强化各种暗器道具、机关、陷阱,并在暗器上附加内力伤害 玄阴宗 使用阵法作战的门派,每下一层有概率施展一个强力阵法,这个门派拥有数个额外提升内力的途径,拥有更高的成长上限 水月宫 使用各种状态作战的门派,每隔一段时间会给敌人施加削弱状态,自身携带的状态也会额外受益 4. 门派驻地 在x9层可以进入对应门派的门派驻地,每个门派驻地里有6个建筑,4个通用建筑和2个专属建筑 通用建筑包括 门主、柜坊、门派任务栏 和 门派商店

1)门主:交谈后,可获得门主的传功,内力 100

2)柜坊: 每10点探索点换取1份声望和信物

3)门派任务栏:可接取5种门派任务,完成后获得门派信物和门派声望 门派任务一:制霸武林大会 完成任务后,获得100点声望及100个门派信物 门派任务二:清剿1个啸聚营 完成任务后,获得50点声望及50个门派信物 门派任务三:击败10个指定小怪 完成任务后,获得50点声望及50个门派信物 门派任务四:护送镖车至驿站 完成任务后,获得50点声望及50个门派信物 门派任务五:瀑布修行 完成任务后,获得50点声望及50个门派信物

4)门派商店:使用门派信物兑换门派专属秘籍和各类道具 商店分为4阶,第2~4阶商品需要200/400/600声望解锁,除已购买的秘籍外,其它道具再次进入时会刷新 门派信物和声望的来源只有门派任务和柜坊捐探索点。 1阶商品: 普品秘籍x1(20) 龙鳞草x1(10)益母草x1(10) 固本丸x2(20) 2阶商品: 中品秘籍Ⅰx1(40) 中品秘籍Ⅱx1(40) 枯木春x1(20) 回神草x1(20) 固本丸x3(30) 培元丹x1(50) 3阶商品: 高品秘籍Ⅰx1(60) 高品秘籍Ⅱx1(60) 天青花x1(30) 凝草x1(30) 天青花 使用:碧血丹青状态(内力提升200%,持续5轮。碧血丹青结束后陷入萎靡,内力降低20%,持续本层)凝草 使用:获得2~4颗固本丸 4阶商品: 绝品秘籍Ⅰx1(100) 绝品秘籍Ⅱx1(100) 荀草x1(50) 七霞莲x1(50) 荀草 使用:元气状态(每轮恢复5%生命值及真气,持续6轮)七霞莲 使用:获得1颗培元丹\n所有秘技威力 3% 5)逐锋阁专属建筑

破尘宝剑 内力超过10000可使用,召唤【破尘宝剑】 破尘宝剑有生命值,损坏后需要3次进入驻地才能再次召唤,如果宝剑没损坏,进驻地可放回台子回血 技能: [剑来] 每2轮发动攻击,对敌人造成2倍伤害[剑气] 在场时,所有宝剑攻击提升30%[护主] 为冈布奥抵挡50%伤害

炼剑炉 选择一把宝剑(已有召唤物) 使其攻击 10 6)百钺门专属建筑

造器大师 探讨技艺:暗器或机关伤害 1%

暗器匣 获得 铁蒺藜x3 若已习得《暗器百解》,则额外获得 毒砂x1 绝情针x1若已习得《暗器精通》,则额外获得 孔雀翎x1 7)玄阴宗专属建筑

玄阴珠 消耗50点真气滋养玄阴珠,获得100内力 滋养10次后,玄阴珠认主,获得【玄阴珠】【玄阴珠】内力 5%(你只需要将它放在包裹里)

学堂 参悟点 50,并有20%概率提升随机门派类秘籍1级 8)水月宫专属建筑

漱玉泉 沐浴 随机获得攻击或魔力 2,或生命或魔法值 20

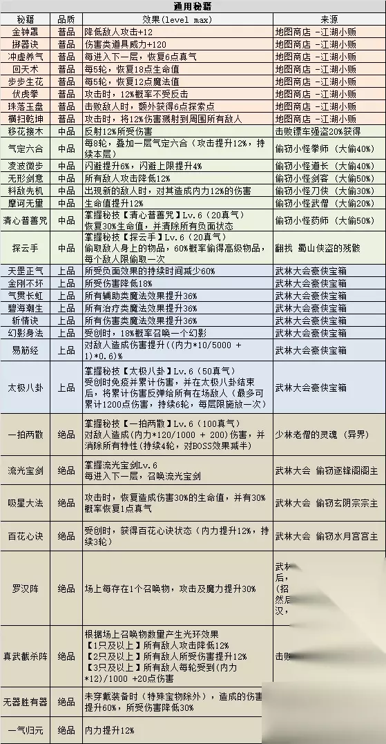
茶树 采摘花朵 获得 茶树花使用:冈布奥生命值 10 5. 秘籍 秘籍分为通用秘籍和门派秘籍,通用秘籍都可以获得,门派秘籍只有对应门派可以获得。 门派秘籍在门派驻地商店里使用门派信物购买,通用秘籍则在地图探索中获得。 部分秘籍会激活一个秘技,就是消耗真气使用的主动技能,分类在法术书的特殊页。 秘籍按品质分为普品、中品、上品、绝品,不同品质的秘籍升级需要的参悟点不同,在升级时依照品质获得内力。 秘籍升级的上限取决于打通的经脉,初始可升3级,最高6级。在打通阴跷脉、阴维脉 和 冲脉时 会提升上限。 普品秘籍升级需要参悟点: (当前等级 1)*8获得内力: 当前等级*20 中品秘籍升级需要参悟点: (当前等级 1)*16获得内力: 当前等级*40 上品秘籍升级需要参悟点: (当前等级 1)*24获得内力: 当前等级*60 绝品秘籍升级需要参悟点: (当前等级 1)*45 获得内力: 当前等级*100





二、主线和隐藏冈布奥 主线 - 盲侠 游荡战斗系



隐藏 - 醉翁 深渊冒险系



隐藏拿法 1. 在【酒窖】取酒,10%概率遇到【醉翁】 (8次保底),与他【共饮一杯】,开启隐藏任务线 2. 第二次在【普通层】遇到【醉翁】,【送他一壶】酒 (注意身上要留一壶酒) 3. 第三次在【啸聚营】(夹层) 遇到【醉翁】,打完怪后解救他 4. 第四次在【Boss层】遇到【醉翁】,打败boss后对话【接收美酒】 5. 在下一次通关【武林大会】后会出现【醉翁】,打败他,首次获得【醉翁冈布奥】,后续获得碎片*20 三、地图怪物介绍 本图怪物全部为人类怪,自带伤害减免,BOSS战期间刷新小怪。

四、地图建筑介绍 橙色为重要的dp相关

引荐人 1层必定出现,对话选择加入逐锋阁、百钺门、玄阴宗、水月宫(需女性冈布奥出战) 开启修行系统并获得秘籍《明镜止水》

药田 75%获得 龙鳞草x1 或 益母草x1 或 枯木春x1 或 回神草x125%获得 凝草x1 龙鳞草 使用:参悟点 50益母草 使用:恢复10%生命值枯木春 使用:清除自身所有异常状态回神草 使用:内力 200凝草 使用:获得2~4颗固本丸

酒窖 获得 烧酒x2 或 百草酒x2酒窖取酒后10%概率遇到醉翁,开启隐藏冈布奥任务线,8次保底 烧酒 使用:冈布奥攻击 1百草酒 使用:冈布奥魔力 1

冥想室 获得 参悟点x100

练功房 选择一本可升级的秘籍,提升一级等级

瀑布 获得 内力x10020%概率额外获得秘籍 《一气归元》,9次保底


镖局&驿站 消耗100探索点 在镖局接镖,获得召唤物【镖车】成功护送镖车到达 3 层驿站 获得600探索点 【镖车】优先受到伤害,且每10轮引来一个强盗【镖车】不会带入夹层击败强盗10%概率获得秘籍《移花接木》

啸聚营:夹层入口 内部可出现 侠客的残骸、逸士的残骸、被绑架的醉翁

说书人 消耗200探索点打赏,获得一个随机奇闻轶事道具,每种只能获得一次 奇闻轶事逐锋阁 使用:获得100探索点逐锋阁的破尘宝剑之所以不常被使用,是因为它的灵智不够高,曾经把狗的粪便当成敌人砍了过去。 奇闻轶事逐锋阁 使用:获得100探索点逐锋阁阁主一直暗恋水月宫宫主,他明明知道,水月宫宫主喜欢的是玄阴宗宗主,却还是天天给他们俩买早饭。 奇闻轶事百钺门 使用:获得100探索点百钺门对外宣称掌握着上百种器械,其实是唬人的,实际上掰掰手指就数的过来。 奇闻轶事百钺门 使用:随机获得一个暗器百钺门门主之所以从小苦修暗器,其实是因为他根本没有修炼内力的天赋。 奇闻轶事醉翁 使用:获得150探索点前几日,有个醉鬼于子时在道上徒歌,好像在唱什么.....我是一只披着羊皮狼?你说他脑子是不是喝糊涂了? 奇闻轶事醉翁 使用:随机获得一瓶烧酒或百草酒醉翁不仅白天闹腾,晚上也吵得大家无法入睡,曾经大半夜在集市上瞎吼,‘宫廷玉液酒,一百八十两一杯酒!咋不去抢呢? 奇闻轶事醉翁 使用:获得150探索点当年岛主选举大会可谓笑点颇多,千杯不醉的醉翁闯到了最后一轮,因酒耗尽而跑回家取酒,最后时间耗尽被迫弃权。 奇闻轶事水月宫 使用:获得100探索点这个秘密,也许连水月宫的弟子们都不知道,其实水月宫宫主是男儿身。 奇闻轶事水月宫 使用:获得100探索点水月宫宫主虽然追求者数不胜数,但却唯独喜欢玄阴宗宗主。 奇闻轶事侠客 使用:获得铁杵神丹×1有位侠客为了功力大增,想偷药师的大补丸,谁曾想偷错了,拿成了铁杵神丹。铁杵神丹 使用:冈布奥生命值 20 奇闻轶事玄阴宗 使用:获得100探索点玄阴宗宗主深得水月宫宫主青睐,可宗主外出都手翘兰花指,并与各路夫人姐妹相称。 奇闻轶事侠客岛主 使用:获得200探索点侠客岛主曾经利用权力舞弊,依靠轮空轻松夺得了武林大会冠军。后来,由于江湖人士的声讨,武林大会禁止了他的报名。 奇闻轶事武僧 使用:对武僧造成伤害提升3%每夜亥时武僧必踏入怡香院,这也是为何他每天都精神萎靡的原因吧! 奇闻轶事拳师 使用:对拳师造成伤害提升3%有位很厉害的拳师,名叫独孤求败,他走在道上被流浪猫抓伤了左眼,从此江湖上流传着一句:喵喵拳求败! 奇闻轶事刀侠 使用:对刀侠造成伤害提升3%传闻刀侠苦修刀法多年,因此总是能切中要害,只是狠起来连自己都砍。 奇闻轶事药师 使用:对药师造成伤害提升3%据说岛上的一位药师,从小便患有先天病疾,因找不到医治方法而只好自学制药。 奇闻轶事道长 使用:对道长造成伤害提升3%有位道长依靠某本秘籍偷取万物特性,当他对着麋鹿使用后,竟然因此迷路了......从此这本秘籍就失传了...... 奇闻轶事剑客 使用:对剑客造成伤害提升3%传闻剑客最惧怕的就是幻影身法,因为每次他都会拔剑四顾心茫然。 奇闻轶事侠客岛主 使用:对侠客岛主造成伤害提升3%传说中的侠客岛主本为街头混混,当上岛主后野心大增,无恶不作,但他也有一个致命弱点,那就是贪图美色。 奇闻轶事武侠 使用:受到人类造成伤害降低2%侠客岛的武侠们,不会请你吃腊八粥,只会请你吃沙包大的拳头。

江湖小贩 初始出售6件商品 铁蒺藜*2 (200) 回神草*1 (200) 龙鳞草*1 (100) 烧酒*1 / 百草酒*1 (100) 固本丸*2 (200) 培元丹*1 (500) 若有以下秘籍未获得,则随机出售一本 《金钟罩》*1 (300) 《掷器诀》*1 (300) 《冲虚养气》*1 (300) 《回天术》*1 (300) 《步步生花》*1 (300) 《伏虎拳》*1 (300) 《珠落玉盘》*1 (300) 《横扫乾坤》*1 (300) 勒索可获得凝草x1 或 七霞莲x1 ,各上限2次

玄阴宗 玄阴宗的门派驻地,加入玄阴宗会在X9层遇到具体建筑看门派驻地介绍部分

逐锋阁 逐锋阁的门派驻地,加入逐锋阁会在X9层遇到具体建筑看门派驻地介绍部分

百钺门 百钺门的门派驻地,加入百钺门会在X9层遇到具体建筑看门派驻地介绍部分

水月宫 水月宫的门派驻地,加入水月宫会在X9层遇到具体建筑看门派驻地介绍部分

武林大会 15层(含)以上的x5层遇到,击败全部敌人后可开启豪侠宝箱,获得《天罡正气》、《金刚不坏》、《气贯长虹》、《碧海潮生》、《斩情诀》、《幻影身法》、《易筋经》、《太极八卦》随机一本秘籍,同时获得随机一种草药 全部秘籍都获得后,秘籍奖励改为 回神草x1、龙鳞草x1 武林大会中,不会遇到自己的门主。

五、残骸和异界彩蛋

侠客的残骸 翻找:获得回神草x1~2,烧酒x1 异界: 【残破的侠客灵魂】使用:攻击 1 【完整的侠客灵魂】使用:所有秘技威力 1%

逸士的残骸 翻找:获得 龙鳞草x1、百草酒x1 异界: 【残破的逸士灵魂】使用:随机获得50~100点探索点 【完整的逸士灵魂】使用:参悟点 50

少林老僧的残骸 翻找:【扫帚】使用:翻开所有石板 异界:【少林老僧的灵魂】使用:获得秘籍《一拍两散》

诗剑仙的残骸 翻找:【《侠客行》】使用:侠客行状态(每9轮,下一轮攻击必定斩杀敌人,持续本层) 异界:【诗剑仙的灵魂】使用:获得倚天剑 倚天剑 (5星神器) 攻击 4%,攻击时,施放一次闪电链

达摩祖师的残骸 翻找:【《大乘佛法》】使用:获得参悟点时,额外获得1点 异界:【达摩祖师的灵魂】使用:《大乘佛法》,能力提升《洗髓经》 使用:获得参悟点时,额外获得2点

药神的残骸 翻找:【灵芝】使用:真气 10 异界:【药神的灵魂】使用:灵芝,能力提升千年灵芝 使用:真气 20

蜀山侠盗的残骸 翻找:秘籍 【《探云手》】 异界:【蜀山侠盗的灵魂】使用:获得紫金丹紫金丹 使用:起死回生状态(阵亡时复活,并恢复100%生命值) 六、大盗神彩蛋 大盗神彩蛋会在啸聚营出现

奇怪的碑文 这个石碑上,刻着一行说明:不滞于物,以此精修,方能渐进于无器胜有器之境。其下方刻满了奇怪的字符。(参悟碑文需要消耗300参悟点) 参悟:获得秘籍 《无器胜有器》

玄铁刃 这把玄铁刃颜色深黑,且凌厉刚猛,刀柄雕刻着龙纹,神秘而威严,其特殊的材质让刀刃始终带着一丝刺骨的寒意。 拿走:获得 玄铁刃 攻击 8,攻击时,10%概率造成双倍伤害

佛像 这座佛像巧借岩石暗托立在墙边,似乎正在注视着你。(参拜后,可提升内力及真气) 参拜: 获得真气上限 10,内力 50;唐僧师徒出战参拜时,效果翻倍 七、隐藏食谱 还阳羹 食用:冈布奥真气 10;内力 3% 隐藏食材【还阳散】翻找 蜀山侠盗的残骸 获得 八、抓拍照片 药师的照片 (限5次) 照片中的药师,正在治疗伤者。 途径:遇到药师抓拍(10%) 使用:冈布奥生命值 20 丐帮长老的照片 (限1次) 照片中的丐帮长老,正准备向你发起攻击。 途径:武林大会击败丐帮长老(15%)使用:获得5瓶烧酒 侠客岛主的照片 (限1次) 照片中的侠客岛主,正准备向你发起攻击。 途径:进入BOSS层抓拍(30%)使用:冈布奥攻击 5,所有秘技威力 5% 九、新药剂 药酒 (2星) 使用:降低敌人攻击 2;在侠客岛使用时,参悟点 50 艾灸秘药 (2星) 使用:恢复10%生命值;在侠客岛使用时,冲穴所需内力降低2% 超圣水 (2星) 使用:冈布奥魔力 2;在侠客岛使用时,获得的内力额外 5% 菩提涎 (3星) 使用:所有魔法效果提升4%;在侠客岛使用时,内力 2% 十、扫荡 和 DP 本图特产为 秘银*4 扫荡收益与地狱边境、第九十一区相同但目前加成球球没有雕像,所以金币排在第7,经验排在第4

最后来看一下特殊DP 这个迷宫非常缺资源,怪物自带减伤,后期利用门派机制打怪,主要靠内力提升伤害 推荐阵容:商人 帮派 神灯 神器竖琴,匠心药剂,称号 异界 毁灭 大地。 初期建议先玩一下逐锋阁,靠小弟打怪,操作比较简单。 秘籍优先升《探云手》(用来偷秘籍)、门派类秘籍、以及通用秘籍里内力相关的,例如《一气归元》、《易筋经》等。

特殊残骸产物,一局一次

15层以上的x5层会出武林大会,打败所有敌人就算取到最终胜利,注意这个大地回来是不会出的 武林大会除了隐藏冈布奥以外都可以直接放逐,高层打不过放逐就行,放逐记得先上石肤,有的会亡语爆炸

经脉的内力要求基本不是问题,主要限制是固本丸和培元丹的限制 这两种丹药在江湖小贩和门派商店购买,门派商店4阶以后一次可以买很多,但也意味着消耗大量探索点 如果要做经脉全部打通,内力15000是必定达到的

秘籍系列, 这里说说35本秘籍的拿法 《一般不会漏的秘籍》(28本) 首先是普品的8本 和 门派秘籍的8本,这16本是最容易拿的,分别在普通层商店和门派商店里 然后是上品的8本,这8本的来源是武林大会的通关宝箱,15层开始,到85全部拿完 中品《移花接木》,押镖打强盗有概率出,虽然概率比较低,但镖车强盗出的很多,一般容易拿到 中品《探云手》,翻蜀山侠盗的残骸获得,只要遇到残骸就能拿到 绝品《一拍两散》,异界翻少林老僧的残骸,使用灵魂获得 绝品《一气归元》,瀑布获得,有保底 《容易错过的秘籍》 (12本) 绝品《流光宝剑》,《吸星大法》,《百花心诀》,这三本要探云手 (或者其它盗窃技能) 去偷武林大会的三个门主,因为遇不到自家门主,所以只有暗器门可以拿3本,剩下的门派只能拿2本 中品6本,分别对应偷6种小怪,需要出大偷然后大偷基础上概率偷到,建议升满探龙手再偷。武僧的书概率最低,可以放在最后。《气定六合》(拳师) 《凌波微步》(道长) 《无形剑意》(剑客) 《料敌先机》(刀侠) 《摩诃无量》(武僧) 《清心普善咒》(药师) 绝品《真武截杀阵》,击败boss15%获得,无保底 绝品《罗汉阵》,武林大会 少林罗汉出现后,拖回合让他召唤全部18个罗汉(招完就不会再倒计时了),然后打败除本体外的所有罗汉,最后打败本体获得,这个比较难拿,因为本体很难活到最后 绝品《无器胜有器》,大盗神彩蛋 40本里拿35本,现在偷盗概率改的很高了,这个dp已经不算难做

这些都是门派驻地的任务柜坊,1000点声望要用1w探索点换取 门派任务,在驻地的任务栏接取门派商店,2~4阶商品需要门派声望解锁

这些都是普通层的建筑

普通层遇到镖局,花100探索点,带镖车下3层到驿站领取报酬,镖车会帮冈布奥挡刀,所以很容易死。注意带了镖车到第三层,先开空地找驿站交完再打怪 以上就是233乐园小编为大家带来的不思议迷宫侠客岛迷宫攻略,希望对大家有所帮助。 -end-




换一换 





























