英雄联盟众星之子技能是什么?众星之子索拉卡人称星妈,是英雄联盟手游的全职奶妈,定位为辅助、法师,今天小编就给大家带来了英雄联盟众星之子英雄技能介绍,感兴趣的小伙伴一起来看看吧。

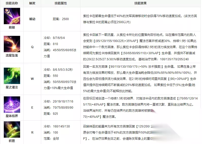
英雄联盟众星之子英雄技能一览: 众星之子是LOL中的一个英雄,她的技能分别是Q流星坠落、W星之灌注、E星体结界、R祈愿以及被动救赎,玩家在使用该英雄的时候可以用技能治疗队友,R技能在队友血量濒危的时候可以救急。 众星之子技能介绍: 救赎:索拉卡在朝着附近低血量的友方英雄移动时会提升移动速度。 流星坠落:一颗流星从天而降,落在目标地点,造成魔法伤害,并对区域中心的敌人造成减速效果。如果一名敌人被此技能命中,那么索拉卡就会回复生命值。 星之灌注:索拉卡牺牲自己的一部分生命值来治疗一个友方英雄。 星体结界:在目标区域创造一个结界,沉默结界中的所有敌人。当结界消散时,仍在结界内的敌人会被禁锢。 祈愿:索拉卡让友军充满希望,立刻使她和所有友方英雄回复生命值。





换一换 




































