DNF国服全新的起源版本上线,今年的第一次全职业平衡也将全面袭来,剑魔现版本输出墨迹,技能形态出名的差,但是在起源版本全职业改版以后一跃成为了超一线,那么在这全新的版本中又该如何进行加点呢?感兴趣的朋友快来跟小编一起看看吧!

DNF起源版本剑魔最新加点 加点推荐




(缺少PKC的2点tp,可分配给蛇腹剑:刺) 从下往上点,60ex以外的无色全部点满即可,余下可以满一个小技能,选择蛇腹剑:刺。最后剩下的sp丢给60ex或者蛇腹剑:破即可。 Tp技能部分,将所有无色的tp点满即可,剩余tp可以给蛇腹剑:刺。 DNF起源版本剑魔BUFF换装 1、BUFF介绍
唤魔·狂暴,满级10级精通20级,数据为40%和60%。完美极限数据为84%技能攻击力。 2、换装搭配思路 恶魔之魅语/血祭之幻舞6+突击队长的机械腿甲+裂魂狂暴绿气息武器/剩余部位散件。搭配光环/宝珠/宠物/白金徽章堆满20级狂暴即可达成最高的84%攻击力。 宝珠白金不足的,可用裂魂的部位换成武动等增加lv的装备。但是请务必保证异界6以及突击腿,尤其是突击腿的提升堪比6件异界。 3、异界套装/异界散件(绿气息)/特定装备属性介绍

5、等级装备推荐

6、普通换装举例 20级狂暴+异界6:70% 20级狂暴+突击腿+异界6:79% 7、完美换装举例 20级狂暴+突击腿+异界6+绿气狂暴(含武器):84% DNF起源版本剑魔装备分析 1、武器 神器及传说

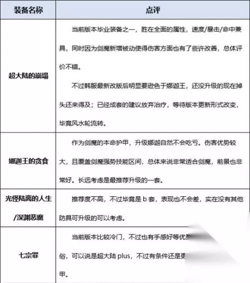
史诗

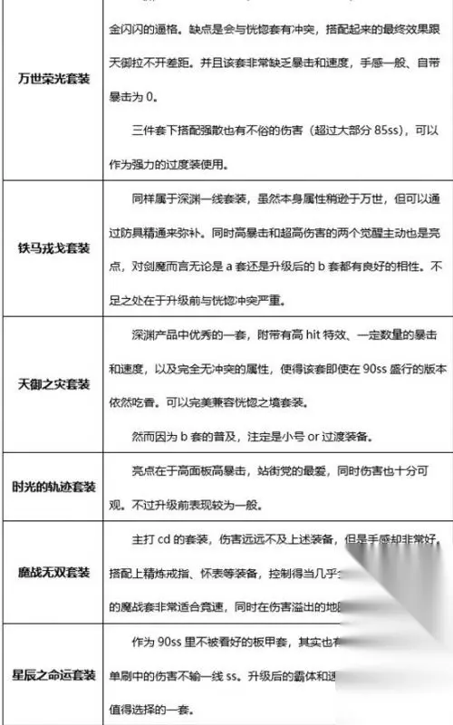
2、防具 远古传说套

异界套


史诗套装



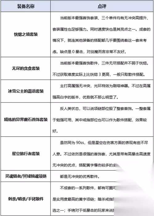
3、首饰 神器及传说

史诗

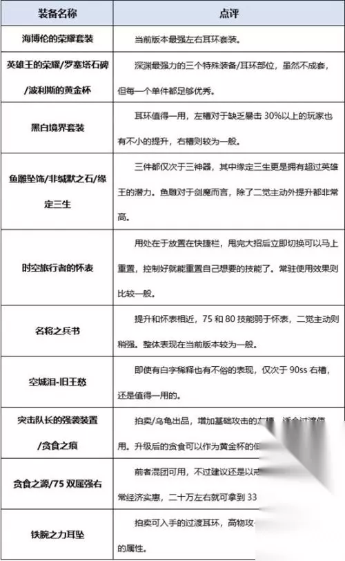
4、特殊装备

DNF起源版本剑魔徽章、附魔、时装、公会勋章、宠物、光环选择 1、徽章

2、附魔 武器:卡恩、魂虫王、深渊之梅迪尔、卡西利亚斯、黑鳞莫贝尼。 上衣:卡恩、魂虫王、深渊之梅迪尔、黑鳞莫贝尼。 下装:卡恩、魂虫王、深渊之梅迪尔、黑鳞莫贝尼。 肩膀:春节宝珠、巨龙纳特拉、凯恩。 腰带:国庆宝珠、黄龙之血玉、无畏的女枪手。 鞋子:国庆宝珠、黄龙之血玉、无畏的女枪手。 称号:春节宝珠。 左槽:阿伽农门之力天使、苍穹贵族号红玉宝珠。 右槽:安徒恩的心脏。 耳环:使徒卢克。 3、时装

4、工会勋章 勋章名称:完美的守护图腾勋章 属性:48力量+20物理攻击力 守护珠选择:属强+物理暴击+攻击速度+移动速度/双属强+物理暴击+攻击速度 5、宠物、宠物附魔 每年的春节宠物最好,附魔选双属强,其次单属强单物攻, 心悦宠物也不错。 其他宠物: ①炎魔之魂 点评:无冲突的半程8%攻击提升,拍卖价格便宜,没有宠物可以入手一个。 ②玛巴斯 点评:终结技能可增加全队20%的攻击力,爆发力超高。可惜cd较长,有高级的宠物装备缩减cd效果较好。价格不算高。 ③迷你系列宠物 点评:主要是为了8属强、少量四维和速度,并无多大亮点。 ④亚丝娜/真·亚丝娜 点评:技能可增加10%~20%伤害,相比玛巴斯cd更短。 ⑤迷你战争领主SSS型-技能 点评:绝版的3S,对剑魔而言主要是堆砌技能上的帮助。 6、光环 国庆光环/SAO光环最佳,其次夏日光环(15属强),春节光环或心悦光环可以用于堆砌狂暴,过渡好用。 DNF2020活动 欲望之塔
100级版本狂欢 周周惊喜乐开杯 师徒结队 女圣职者
炽天使 异端审判者 断罪者 卢克 诞生之芽
2020春节套
鬼剑三觉
梅米特的考验 七夕活动 90史诗属性 奶妈加点 搬砖最赚钱100版本 SS史诗武器 传说地下城探险记 艾肯副本 点击查看更多2020地下城与勇士活动☟☟☟☟☟





换一换 

































