在梦幻新诛仙中,有一些玩法在手游官网中公示了数据,有一些小伙伴估计没注意到,专门汇总了一下,希望对大家有所帮助。 坐骑概率:

世界等级不低于70级:

月灵神石的产出概率是21%。 妖兽玉玦的产出概率是18%。 日耀神石的产出概率是14%。 高级灵诀的产出概率是12%。 三级宝石的产出概率是11%。 寒烟雪残魂的产出概率是7.9%。 摇光宝石的产出概率是4%。 神兽玉玦的产出概率是4%。 摇光宝链的产出概率是2%。 摇光宝衣的产出概率是2%。 日耀链的产出概率是2%。 日耀甲的产出概率是2%。 寒烟雪坐骑的产出概率是0.1%。 世界等级低于70级:

月灵神石的产出概率是22%。 妖兽玉玦的产出概率是18%。 日耀神石的产出概率是16%。 高级灵诀的产出概率是12%。 三级宝石的产出概率是12%。 摇光宝石的产出概率是4%。 神兽玉玦的产出概率是4%。 摇光宝链的产出概率是2%。 摇光宝衣的产出概率是2%。 日耀链的产出概率是4%。 日耀甲的产出概率是4%。 打造概率:

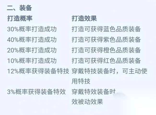
打造出蓝色品质装备的概率是30%。 打造出紫色品质装备的概率是40%。 打造出橙色品质装备的概率是20%。 打造出红色品质装备的概率是10%。 产出的装备携带特技的概率是12%。 产出的装备携带特效的概率是3%。 灵兽装备概率:
灵兽宝链获得时,有20%概率获得双技能。 灵兽宝衣获得时,有35%概率获得珍品属性,50%概率获得极品属性,15%概率获得绝品属性。 灵兽洗髓概率:

变异灵兽资质上限更高,有30%的概率获得随机高级技能。 洗髓时,每个格子有40%概率出现灵兽技能(最低是没有携带技能,最高可获得所有天生技能)。 学习灵诀时,已有技能被顶替的概率=1/灵兽当前已有技能数。 灵兽学习灵诀时,技能数由0提高至1概率为100%;技能数由1提高至2的概率为40%;技能数由2提高至3的概率为20%;技能数由3提高至4的概率为7%。 仙友寻访概率:

产出1个极品仙丹的概率是17.5%。 产出3个小金丹的概率是20%。 产出1个混元金丹的概率是7%。 产出1个宝石灵匣的概率是5.5%。 产出1个蓝色仙友信物的概率是12%。 产出1个紫色仙友信物的概率是8%。 产出1个橙色仙友信物的概率是5%。 产出1个蓝色仙友的概率是12%。 产出1个紫色仙友的概率是8%。 产出1个紫色仙友的概率是5%。




换一换 






























