
极地召唤师们大家好,我是练习时长两年半的个人练习生翠神艾翁,喜欢唱、跳、rap、篮球。在之后的乱斗对局中,我还准备了带四个队友一起突进、让队友长草、“无限”刷盾、召唤小菊一起打篮球等绝活,期待的话,乱斗随机到我请多多使用吧。

【英雄解析】

艾翁大乱斗有“输出伤害 -5%”的debuff。 你敢信吗?艾翁减输出debuff已经存在好几年了,经过13.11版本的加强,估计不久艾翁要被继续debuff了。

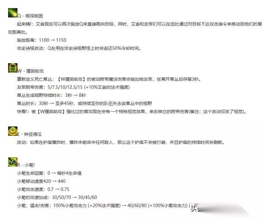
13.11版本由于召唤师峡谷buff共享机制加入,为了弥补艾翁设计师对其进行了全方位的加强。 Q技能加了50码距离,艾翁Q到目标后可以直接二段Q过去(参考阿卡丽E技能)。这使得艾翁“开团”距离更远,让近战队友更舒服了。 W技能现在能让在W里的队友普攻附带额外伤害,CD也从之前40秒降至20秒,这能极大提升ADC的安全感和持续伤害。 并且己方失去草丛的视野这个草丛会直接消失,有效避免后撤时草丛被敌方所用,以及碰到不会放草的队友乱放W带来的副作用。 E技能在爆炸时没炸到敌方英雄会直接刷新一层护盾(爆炸时护盾被打没了不会刷新),提高了与己方远程英雄的契合度,后期盾厚时抗塔也更好用了。 大招小菊终于有了生命回复,这样至少在拉锯时小菊没那么容易暴毙。增加20点移速更容易追着敌人A出三下击飞了,并且第三下击飞有了基础伤害,打团伤害更高。 艾翁凭借Q技能突进让所有近战队友都等于多带了一个雪球,W技能给予ADC安全感,成型后E技能3秒多一个超级厚带伤害和减速的护盾让敌人绝望,大招打团很容易击飞多个敌人。 如此高性价比辅助登场率只有1%出头,看来是时候让你们看看哥哥的厉害了。 【符文】 艾翁大乱斗符文分享

主系符文:艾黎+法力流系带+超然+风暴聚集 副系符文:生命源泉+复苏 符文解析:能频繁给队友套盾的软辅都带艾黎,能更好保护队友,也能增加艾翁输出。 法力流系带确保蓝量够用。 超然减伤技能CD,能更频繁使用技能。 风暴聚集买一手后期保险。 生命源泉为队友提供回血,也能更好触发辅助装备特效。 复苏提升护盾厚度。 【出装和加点】

出装:月石再生器/海力亚的回响+CD鞋+流水法杖+香炉/帝国指令+救赎/坩埚+炼金科技纯化器 加点:主E副Q,有大点大。 出装解析:前几次玩艾翁出月石再生器,有一定熟练度出海力亚的回响保护的同时提升输出。 流水法杖提供技能急速,更频繁使用技能。 有ADC就出香炉,能提升伤害。没有ADC换成帝国指令。 救赎为团队提供治疗,对面控多换坩埚。 炼金科技纯化器提供重伤效果。 玩法简介 大乱斗艾翁玩起来真的很简单,第一次玩出月石一直给队友套盾即可。 很多玩家觉得艾翁不强是因为他们不知道艾翁的护盾在所有软辅中基础数值最高的。并且满级E后加上出装CD非常短,基本可以做到无限E。现在新版本加入的护盾刷新机制,这就会导致对面伤害不够的情况下队友身上会一直有盾,非常变态。 艾翁先手连招:REQWAAA。先大召唤小菊,然后给小菊或者前排套盾等盾爆炸减速后再Q禁锢敌人,W技能给到己方C位增加输出。 反手连招:QERW。被开了直接贴脸Q几乎不可能空,然后ER减速拉扯,拉开后W给到自己或者队友增加输出。 然后就是由于W技能生成视野提升到8秒,所以打团前可以往草丛丢W探视野,避免被刺客偷掉。 团战打起来后C位没被切的情况下给小菊套盾,指挥小菊去限制敌方C位输出,然后用Q限制敌方前排,给己方C位制造输出环境。 E技能护盾爆炸后高达70%的减速非常方便后续操作。减速炸到了不管是开团留人还是拉扯空间都很实用,还能显著提升团队技能的命中率! 第二个盾开始就要给队友了,C位安全就给前排。也可以先给ADC触发香炉特效增加输出,反正盾没炸到英雄会刷新,第三个盾开始再给前排也行。 希望练习时长不止两年半的艾翁下版本不会被设计师debuff。

2025-11-04 19:42:29 发布在
热门游戏攻略
说点好听的...
收藏
0
0