原神原神·成就丨截至V4.0,每日委托成就一图流汇总如下:

旅行者们好,这里是友人A的每日委托成就频道。为了方便自己以及各位旅行者,笔者整理了蒙德、璃月、稻妻、须弥、枫丹共计五个国家的每日委托成就及其获取方式,并通过一图流的方式呈现出来。 〓阅前须知〓 1、本文内容仅供参考,切不可无脑参照。 2、本文长期保持更新,可放心收藏。 3、如有错误、遗漏,请在评论区反馈。 4、枫丹每日委托成就暂不明确,所列仅为推测,请注意甄别。 5、欢迎在评论区补充枫丹每日委托成就细节,感激不尽。 〓更新记录〓

〓蒙德〓

〓璃月〓

〓稻妻〓

〓须弥〓

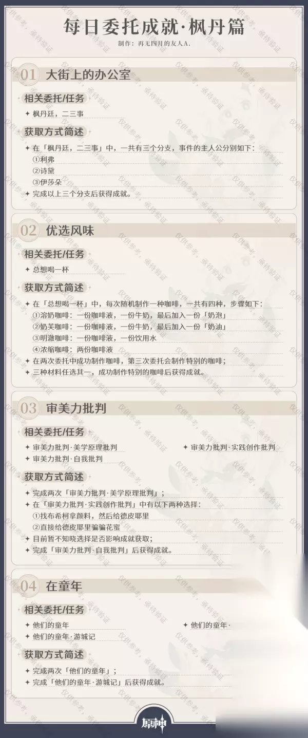
〓枫丹〓 ※警告:以下内容暂未验证,仅为各位旅行者提供参考与思路。






换一换 































