天堂W狩猎区怎么玩?天堂W各等级狩猎区推荐攻略。没有玩过的新玩家们刚进入游戏不知道怎么选择狩猎区,这里整理了相关攻略,下面就来一起看看各个阶段等级的狩猎区推荐吧。

天堂W各等级狩猎区推荐攻略 一、10-19级狩猎区 教学后最先到达地区-说话之岛的难易度是最适合初学者的设计,也就是在20级前和其他地区相较更能安全的成长。

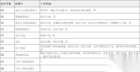
二、20 -29级狩猎区 正式开始在亚丁世界的冒险等级,建议同时进行说话之岛的一般地监并在古鲁丁领地提升等级。

三、30-39级狩猎区 妖魔森林对30级以上的玩家是很有魅力的狩猎区,但必须要时刻小心成群结队并能识别同族的怪物。

四、40-49级狩猎区 建议40级以上角色在风木领地的沙漠地区进行狩猎。

五、50级以上狩猎区 封印着对抗神的地龙 安塔瑞斯的地监或存在著一般野外无法见到的强力魔物的龙之谷地监都是为了50级以上高等级玩家所准备的狩猎区。

以上就是关于天堂W各等级狩猎区推荐攻略的全部内容了,希望能够帮助到各位玩家。更多游戏相关的内容各位玩家们可以关注233乐园手游,会一直给各位玩家们带来手游攻略。




换一换 































