在末日丧尸世界中求生,从来不是一件轻松的事。勇闯死人谷暗黑之日给了大家一个真实又压抑的废土环境,而要在这个世界活下去,不光要会打丧尸,更要学会搜刮、建造和做选择。本篇小编为你准备了一份实用型生存攻略,配合图片食用更佳,一起来看看吧! 勇闯死人谷暗黑之日末日生存指南 一:简略地图总览 虽然游戏地图并不算超级庞大,但区域划分清晰,各区域都分布着不同的资源点和关键任务位置。建议玩家先熟悉区域名称,后续行动才能更高效。

二:全地图资源收集指南 目前测试发现:每个搜刮点的前1~2项资源是固定的,剩下的内容大多数是随机刷新,所以无法做到“材料掉落精确统计”。不过我们可以用搜刮点的数量来评估各区域的资源密度。 以下是各大区域的资源情况简评: 哈肖:

南伯勒:

巴克兰广场:

格林海文:

中心城区:

阿什比:

塞内卡:

金塞德:

圣贝纳黛特:

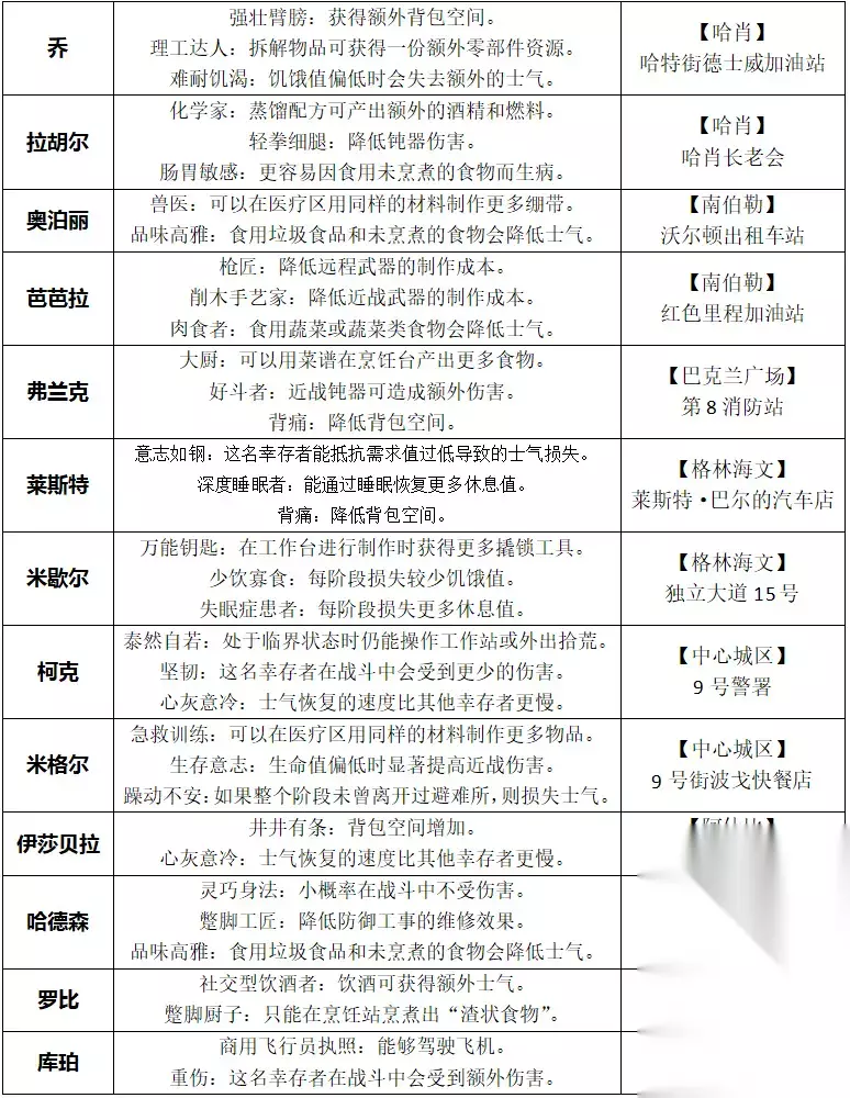
三:幸存者点评:谁值得招募? 这里的幸存者水平差异挺明显的,比如:

让人惊讶的是目前游戏竟然没有种田、射击、潜行等专长系统,这在同类生存游戏中是非常少见的,略感可惜。 四:逃脱结局指南 1、地下网络结局(偏剧情向) 任务关键位置: 哈肖的【德士威加油站】、【旧巴拉德宅院】 南伯勒的【五金行】 塞内卡的【布卢明堡书店】 格林海文的【波戈快餐店】 巴克兰广场的【自来水厂】

结局分支: 假结局:快餐店交付物品即可结束。 真结局:选择不交物,直接去自来水厂开阀 → 遭遇5名敌人 → 回快餐店清理丧尸,即可完成真结局。 小提示: 假结局中需要收集的【公文包】在9号警署,【黄金传家宝】在顺风车酒吧,想要全剧情的别漏了。 真结局完成会清除存档!慎重选择!

2、空中运输结局(偏建造向) 任务关键点: 格林海文:【默瑟高中】、【汽车店】、【独立大道15号】 塞内卡:【维瓦尔第餐厅】 金塞德:【米尔伍德庄园】 圣贝纳黛特:【医院】 巴克兰广场:【3号集装箱堆放场】

任务流程: 先去庄园营救飞行员(想和平就带断线钳)→ 带他去医院启动直升机 → 飞前一定要去集装箱拿【航空燃油】,不然直接坠机警告!

五:建造系统总览 虽然建造玩法不算特别多,但基本的生存支撑系统还是有的: 工具台:打造基础工具 烹饪区:制作食物,提升恢复力 医疗区:治疗与解毒的关键 武器装配台:升级、组装战斗武器 目前建造内容略显单薄,但实用性还不错,建议优先解锁医疗和武器部分。 适合喜欢末日探索和轻度建造的玩家,但追求高自由度、沙盒深度的朋友可能会感觉略微浅尝辄止。不过依然可以期待后续更新带来更多玩法内容!




换一换 































