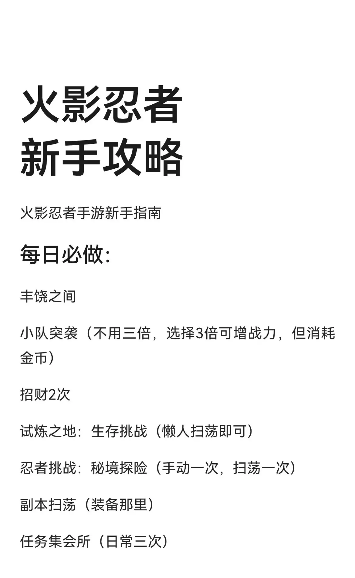
作为开服老玩家+战力榜前50选手 今天手把手教你把战力薅到极致! 学会这些技巧 一周涨50W战力不是梦✨ --- ### ❶【忍者选择:S忍不是唯一答案】 ❗️避坑:别盲目抽高招S!先升满3个主力忍者到5星 ### ❷【装备强化:顺序决定成败】 ✔️优先级:武器>戒指>项链>护额>铠甲 → 武器升到橙色前别碰其他部位 → 每天扫荡「生存挑战」白嫖强化石 → 组织商店必换「秘术之星」(升阶核心) 💡隐藏技巧:装备升阶到+15时卡材料?分解重复忍者碎片换秘矿! ### ❸【通灵兽:战力隐藏发动机】 → 通灵兽消耗铜币声望来进行修炼和升阶 → 每周组织叛忍必打!拿通灵之卷 ⚠️注意:通灵兽玩的好,基础战力可以拉开相当大差距 ### ❹【勾玉系统:90%人没玩明白】 ▫️优先精炼升级双词条勾玉(黄紫青) --- ### ❺【神器系统:白嫖党的军火库】 → 从前往后依次点到70级,点到白牙开始从后往前点满级 → 组织祈福每天蹭3次高阶材料 ### ❻【组织玩法:抱大腿的正确姿势】 ✓ 组织祈愿每周尽量捐满碎片(可以加速升级) ✓ 周六晚8点准时蹲「要塞争夺战」 ✓ 舔前4或活跃组织,可以获得更多资源 ### ❼【日常资源规划】 ✅体力可全刷「精英副本」→忍者碎片+装备 ✅决斗场每周打满20胜(获得大量金币) ✅每天活跃拉满 ### ❽【高阶氪金指南】(微氪版) 💰月卡党:50r/月性价比最高 💰首充双倍留到新S忍上架时用 --- 🌟最后忠告: 战力是场马拉松!每天坚持做满日常 3个月稳进服务器前100✔️ 需要饰品分析/刃具选择的兄弟 👇私信甩出你的战力截图 在线帮诊!#火影 #固玩





换一换 










































