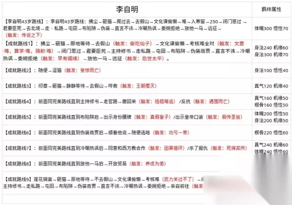
红尘纪事是比较有特色的一个玩法,可以体验到他人的悲欢离合,目前开局身世可选择5种,分别是李自明传、凡人修仙记、西游前传、琼英传、封神英杰传。 每次都是从零开始,故事走向和选择息息相关。 活的越久奖励会更好一些,但不是活得越久故事就越令人喜欢。 前期扫荡金箱子资源很重要,羁绊属性有悟性前期也很重要,所以可以一次扫荡一次去完成成就。






AI智能总结导读
《无极仙途》的红尘纪事玩法有李自明传、凡人修仙记等5种开局身世可选,故事走向由选择决定,前期扫荡金箱子资源、悟性羁绊属性很重要,可结合扫荡完成成就,文中还展示了各身世的成就路线与羁绊属性。


不过其中不同的角色,他们的武力值孰高孰低呢?这个疑问,就让小编带领大家前往游戏中一探究竟吧!

重磅消息!《金铲铲之战》的战鼓即将在8月26日激荡启幕,届时,游戏将在晨曦初露之际,即早上八点整准时开启大门。今天,就让我这个游戏编辑为大家揭晓这场战斗的集结号…

16天成就路线! 路线 第1天 - 序章 第2天 - 拥抱,拥抱,睡到明天 第3天 - Depaz OD,崩溃直播1 第4天 - 拥抱,拥抱,ASMR 1 第5…

云顶之弈S9赛季即将上线,相信不少热爱云顶的小伙伴已经迫不及待的想玩到第九赛季的新羁绊和新玩法了,第九赛季的改变非常大,小伙伴们或多或少的都了解了一点前瞻消息,…

[野外摄影师]成就和头衔奖励,要求在下列地方使用 *** 相机,奖励同名头衔。

[野外摄影师]成就和头衔奖励,要求在下列地方使用 *** 相机,奖励同名头衔。

[野外摄影师]成就和头衔奖励,要求在下列地方使用自拍相机,奖励同名头衔。

无极仙途飞升有什么要求?无极仙途里想要飞升必须达到飞升的要求才行,233乐园小编带来无极仙途飞升属性要求攻略,一起来看看吧。 无极仙途飞升属性要求攻略

无极仙途6月28日更新了什么?有哪些新内容?无极仙途6月28日更新公告里加入了仙盟真灵养成玩法哦,新玩法拥有新挑战呢,更多趣味系统下面来一一的告诉给大家吧~ 无…

导读:最近很多玩家都在关注无极仙途这款手游,想知道具体的公测时间,无极仙途会经过封测、删档内测、不删档测试到最终的公测等几个测试阶段,才会正式上线无极仙途安卓或…
