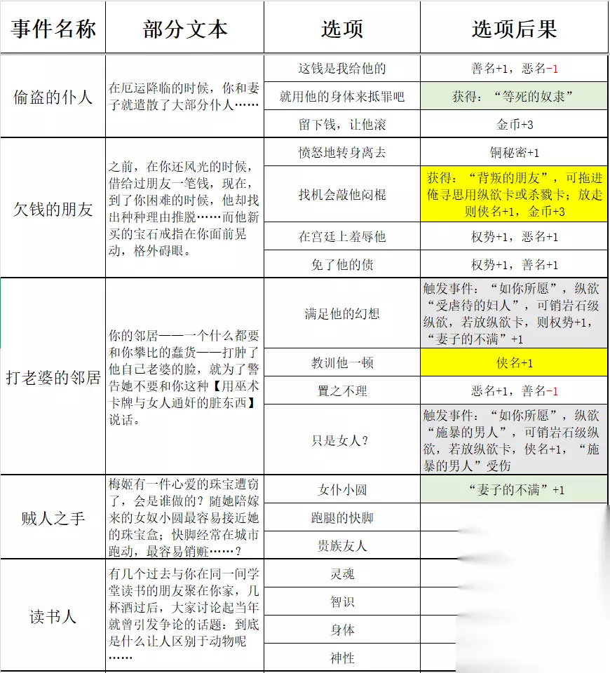
《苏丹的游戏》中的随机事件是个特殊的选项事件,然而很多玩家不知道过日随机事件的结果,首先,表格里的灰底是可销苏丹卡,黄底是加侠名,蓝底是有属性要求/需检测属性,浅绿底是获得比较特殊的物品/加成。

苏丹的游戏过日随机事件的结果是什么 灰底:可销苏丹卡 黄底:加侠名 蓝底:有属性要求/需检测属性 浅绿底:获得比较特殊的物品/加成 事件名称速找: p1:偷盗的仆人;欠钱的朋友;打老婆的邻居;贼人之手;读书人 p2:祖传的。。。;妻子的梦;以神之名;躲雨的人;行脚僧 p3:喝醉的同僚;商队投资;午夜美人;神秘的符号;骗子登门 p4:邻居投诉;苏丹的金苹果;贸易路线;吉兆;两个丈夫;奇异的机械 p5:不敬之书;河流的方向;苏丹的梦;苦水;讽刺的歌;蛇鼠一窝 p6:诡异的游戏;禁忌的画册;懈怠的士兵;着火的宅子;询问品级;分羊 p7:染血的赌约;商人之争;神的栖所 p8:撤回的献祭;你的心中有魔鬼 p9:寄养子之死;大臣陷害













换一换 

































