首页
社区
在线玩
下载客户端
大会员
乐币钱包
消息中心
投稿
宅翻
1 / 3
175
--
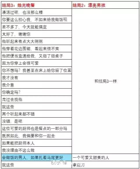
成为你的男仆 6种结局全部解锁 这太肥美了
0 点赞
成为你的男仆(Maid to be yours)
救命!!这太爽了宝子们😱😱
#幽灵工作室
#成为你的男仆
展开
宅翻
2025-12-13 11:43:07 发布在
成为你的男仆(Maid to be yours)
175
0
评论
动态
全部评论
综合
最新
加载中...
成为你的男仆 6种结局全部解锁 这太肥美了
宅翻
175
0
说点好听的...
收藏
2
0
发送
取消