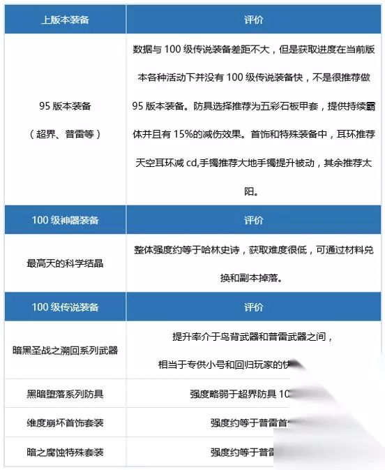
DNF今天新上线的职业女鬼剑士第五职业刃影角色的武器装备该怎么去选择,毕业装备,又或者说,有哪些装备和刃影十分的契合呢?对于这些问题,想必玩家们一时间应该还不了解吧,那么下面就让小编来为玩家们详细的介绍一下吧。 《DNF》刃影装备怎么选择

《DNF》刃影毕业装备搭配推荐 【入门/过渡装备】 通过本部分装备使角色快速拥有一定强度,达到通关日常2+2、智慧的引导的门槛,帮助进一步积累毕业装备。

【毕业装备选择】 1、武器 刃影独有的被动使得武器选择必须是太刀,因此这版本就只剩下三个选择:

2、神话排名及搭配推荐 这里给大家先做一个纯爆发向的三觉后刃影神话排名。 本次排名暂不计入歧路玩法,为纯爆发排名,等刃影国服上线以后,通过更细致的研究,我会把爆发/续航向的更精准排名放上来。 在看表前要注意的点: (1)以全身红10,耳环白12为模板,除龙珠外国服特色拉满,大恍惚每多一级增幅提升2%左右 (2)伤害为带奶+系统奶伤害,奶量6w力智/3k三攻 (3)军神吃奶下按满触发,龙血玄黄熟练度为“传说”,手搓套按手搓+霸体+非无伤计算,吞噬愤怒等持续伤害适用90%,其他所有不稳定触发的装备一律按期望处理 (4)爆发技能为一DNF越来越好技能+觉醒+短cd小技能循环,大概15s左右; (5)CP取曜夜斩+心斩+悬丝风暴,符文9保1曜夜斩 (6)肩称号附魔为3%技攻 (7)辟邪玉统一为3.0技攻+5.0属强(这么取是为了平衡辟邪玉影响,没有这个级别的辟邪玉基本不影响排行) (8)希洛克为卢克西+残香毕业;黑鸦武器选觉醒等级+2,其他部位均为最佳词条,奥兹玛选择泰玛特5件套 (9)考虑到骰子,手搓,狂乱等装备在无神话时的不稳定性,在推荐搭配时除非提升较大,否则避开上述搭配




3、希洛克装备选择 对于3332、533爆发装:卢克西>守门人>其他 对于533歧路续航装:守门人=暗杀者>洛多斯>其他

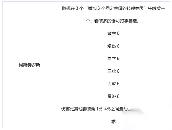
4、奥兹玛装备选择 奥兹玛装备的选择没有特别固定,因为各套装之间差距很小,最大极差不超过4%,所以每套的功能性会更加重要。 如果把【罗什巴赫】、【贝利亚斯】、【雷德梅恩】的伤害看做100%,则: 【阿斯特罗斯】:伤害相当于在101-104%之间波动,爆发期可以通过喊话完成最高伤害 【泰玛特】:伤害相当于稳定的103%,但是需要至少3件套才可以抵消副作用 【罗什巴赫】:伤害100%,罩子,加移速,减伤,回血 【贝利亚斯】: 伤害100%,气息,加三速,减伤,命中,回血 【雷德梅恩】:伤害100%,减cd的技能区间对刃影来说比较有用 因此我个人比较推荐: 歧路533走5件阿斯特罗斯,红紫曜夜斩,2蓝索魂丝,1蓝曜夜斩; 求安逸走罗什巴赫或者贝利亚斯; 追求极限cd流可以选择雷德梅恩; 追求觉醒爆发则走泰玛特。 详细属性以及点评可以看下表:





【533搭配推荐/思路】 533防具首推命运歧路5件套,然后选择性地搭配CD套,如果不三觉的话可以歧路几乎是唯一指定搭配,三觉后也有不错的强度 军神的心之所念和时之魅影略强于歧路上衣神话 例:

太极天帝剑+命运歧路+破晓曦光+军神的心之所念(神话) +希洛克暗杀者 搭配简析:命运岐路防具套装、破晓曦光首饰、暗杀者套装极大的缩短了护石技能CD,同时增加大量三速,全程霸体,能够在一轮技能里快速打出两次45和75技能,同时觉醒技能也有较高的伤害,相当于把输出转移到CP技能和觉醒上。 【3332搭配推荐/思路】 3332的搭配思路即可以堆叠觉醒等级也可以追求全技能伤害,两种路线无非是把伤害向觉醒转移还是向其他技能转移的问题,输出效率不会有质变级别的差异。 2+9例:

太极天帝剑+逆转结局(神话)+水果肩腰+黑魔法探求者+次元旅行者+希洛克卢克西+奥兹玛泰玛特或者阿斯特罗斯 搭配简析:常规29向搭配,中规中矩强度不俗。 【黑鸦之境遴选系统简要介绍】 黑鸦之境的遴选系统通过针对性改变四个部位的词条、使得全身词条更加均匀来提升伤害。 需注意,由于遴选材料供应量小,遴选结果的词条和数值均为随机,获取满额属性难度大, 因此,一定要确认身上的神话/套装是自己心仪的选择之后再进行遴选。 如何遴选的简易教程: 进行遴选之前,需先确认身上的词条构成。 进入修炼场,点击右上角“发动道具”触发身上装备全部属性 然后打开个人信息栏点右下角“详细信息”


以如图的词条分布为例,遴选时需选取最低的“力量智力增加”为最优,“附加伤害”“最终伤害”次优 这样可以获得最大的提升率 【打造推荐】 锻造 部位:武器 等级:+8 增幅 部位:防具,首饰,辅助装备,魔法石 等级:+7以上 强化 部位:耳环 等级:+11以上 【BUFF换装】 时空之渊:100%
武器:[胜.深渊之鳞] 防具:[深渊之鳞] 首饰:[深渊之鳞] 特殊装备:[时空之渊] 再堆7级追踪术(可以通过光环、宝珠、宠物、称号等道具提升) 【徽章选择】 白金徽章:刃之决意 武器装扮/光环/皮肤:独立攻击力 红色徽章:力量 蓝色徽章:独立攻击力 绿色徽章:力量+任意属性双色微章 黄色徽章:力量最优,需通过活动获取 【时装选择】 时装上衣:常驻【刃之决意】 时装帽子:释放速度 时装头发:释放速度 时装脸部:攻击速度 时装胸部:攻击速度 时装腰带:力量 时装下装:力量(节日装扮) 时装鞋子:力量 【附魔推魔】 [常规附魔] 常规附魔可以在游戏内装备词典查找并在拍卖行/攻坚商店获取,品级越高,数值越高,加成越高。 武器:单属性强化(最高15)、全属性强化(最高13) 上衣:力量+独立攻击力(最高70+40) 下装:力量+独立攻击力(最高70+40) 头肩:黑色恐怖之阿斯特罗斯宝珠,由于强度低于春节礼包产出附魔,仅作为过渡向使用 腰带:力量(最高50) 鞋子:独立攻击力(最高44) 首饰:单属性强化(最高30)、全属性强化(最高28) 左槽:独立攻击力(最高110),由于强度低于春节礼包产出附魔,仅作为过渡向使用 右槽:全属性强化(最高25),可通过奥兹玛团本竞拍得到30全属强附魔 耳环:四维(最高150) [礼包附魔] 节日礼包或者盒子中可获得的高级附魔,游戏内无法通过拍卖或者商店获得。 武器:圣者遗物箱不定期活动产出 格陵布拉德/艾肯宝珠/阿古朗达宝珠(活动期间可在拍卖购得) 头肩:新春礼包附赠 技能等级/技能攻击力宝珠 腰带/鞋:金秋礼包附赠 技能等级宝珠/技能攻击力宝珠(待推出) 左槽:新春礼包附赠 所有属性强化+3%最终伤害宝珠 【宠物、称号、光环】 称号 普通:新春礼包,夏日礼包,金秋礼包 毕业:新春礼包至尊 宠物 普通:新春礼包,夏日礼包,大飞空时代(13周年庆活动) 毕业:新春礼包至尊 宠物装备 毕业:新春礼包,夏日礼包 光环 普通:新春礼包,夏日礼包,大飞空时代(13周年庆活动) 毕业:金秋礼包 DNF2020活动 欲望之塔
100级版本狂欢 周周惊喜乐开杯 师徒结队 女圣职者
炽天使 异端审判者 断罪者 卢克 诞生之芽
2020春节套
鬼剑三觉
梅米特的考验 七夕活动 90史诗属性 奶妈加点 搬砖最赚钱100版本 SS史诗武器 传说地下城探险记 艾肯副本 点击查看更多2020地下城与勇士活动☟☟☟☟☟





换一换 





























